出国留学网专题频道南京师范大学自主招生简章栏目,提供与南京师范大学自主招生简章相关的所有资讯,希望我们所做的能让您感到满意!
04-11
南京师范大学2019自主招生简章已经公布,2019年南京师范大学自主招生录取人数不超过40名,一起来了解一下吧!请大家及时报名!
南京师范大学2019自主招生简章
为进一步深化高等学校招生考试制度改革,全面贯彻落实党的教育方针,积极探索拔尖创新人才的选拔培养模式,根据《教育部办公厅关于做好2019年高校自主招生工作的通知》(教学厅〔2018〕14号)的精神,南京师范大学2019年继续在江苏省内开展自主招生工作,选拔具有学科特长和创新潜质的优秀学生。具体实施方案如下:
一、招生对象
热爱祖国、品德优良、身心健康,具有2019年普通高等学校招生统一考试报名资格,符合南京师范大学2019年自主招生报名条件的江苏省优秀高中毕业生。
二、招生计划
南京师范大学2019年自主招生录取人数不超过40名。
三、报名条件
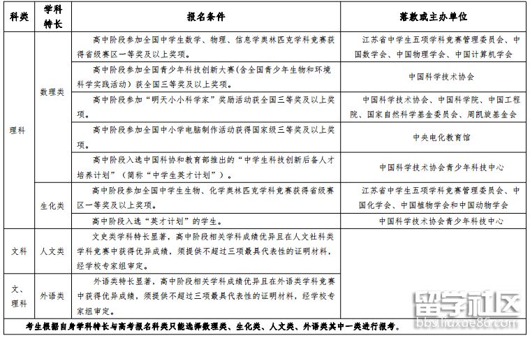
考生需对某一学科(专业)有浓厚兴趣,具有鲜明特长及培养潜质,且相关学科成绩始终在年级名列前茅,具体高考报名科类、学科特长、报名条件等见下表:
科类 | 学科特长 | 报名条件 | 落款或主办单位 |
理科 |
出国留学网为你整理了南京师范大学2018年自主招生简章,供考生们参考,更多相关资讯请关注本网站更新。
南京师范大学2018年自主招生简章
为进一步深化高等学校招生考试制度改革,全面贯彻落实党的教育方针,积极探索拔尖创新人才的选拔培养模式,根据《教育部关于做好2018年普通高校招生工作的通知》(教学〔2018〕2号)、《教育部办公厅关于严格高校自主招生资格审查和考核工作的通知》(教学厅〔2017〕6号)、《国务院关于深化考试招生制度改革的实施意见》(国发〔2014〕35号)、《教育部关于进一步完善和规范高校自主招生试点工作的意见》(教学〔2014〕18号)的精神,南京师范大学2018年继续在江苏省内开展自主招生工作,选拔具有学科特长和创新潜质的优秀学生。
一、招生对象
热爱祖国、品德优良、身心健康,具有2018年普通高等学校招生统一考试报名资格,符合南京师范大学2018年自主招生报名条件的江苏省优秀高中毕业生。
二、招生计划
南京师范大学2018年自主招生录取人数不超过80名。
三、报名条件
考生需对某一学科(专业)有浓厚兴趣,具有鲜明特长及培养潜质,且相关学科成绩始终在年级名列前茅,具体高考报名科类、学科特长、报名条件等见下表(点击图片可放大):

参加南京师范大学2018年自主招生的考生不得同时参加南京师范大学2018年综合评价录取考核,考生根据自身情况只可在两类选拔中选择一类进行考核。
四、招生专业
考生根据本人获得的奖项,对应学科特长类别及科类,按下表填报招生专业(类)。
04-03
南京师范大学2019自主招生简章已公布,2019南京师范大学自主招生录取人数不超过40名,请大家在2019年4月1日至4月10日报名!
南京师范大学2019自主招生简章已公布
为进一步深化高等学校招生考试制度改革,全面贯彻落实党的教育方针,积极探索拔尖创新人才的选拔培养模式,根据《教育部办公厅关于做好2019年高校自主招生工作的通知》(教学厅〔2018〕14号)的精神,南京师范大学2019年继续在江苏省内开展自主招生工作,选拔具有学科特长和创新潜质的优秀学生。具体实施方案如下:
一、招生对象
热爱祖国、品德优良、身心健康,具有2019年普通高等学校招生统一考试报名资格,符合南京师范大学2019年自主招生报名条件的江苏省优秀高中毕业生。
二、招生计划
南京师范大学2019年自主招生录取人数不超过40名。
三、报名条件
考生需对某一学科(专业)有浓厚兴趣,具有鲜明特长及培养潜质,且相关学科成绩始终在年级名列前茅,具体高考报名科类、学科特长、报名条件等见下表:
科类 | 学科特长 | 报名条件 | 落款或主办单位 |
理科 |
以下2014年南京师范大学自主选拔招生简章由出国留学网高考频道为您提供,希望对您2014年考试有所帮助!
为进一步深化高等学校招生考试制度改革,全面推进素质教育的发展,积极探索拔尖创新人才和未来教育家的选拔培养模式,根据《教育部办公厅关于进一步加强高校自主选拔录取改革试点管理工作的通知》和《省属高校自主选拔录取改革试点工作的实施意见文件》的精神,南京师范大学于2014年继续在江苏省内开展自主招生工作。具体实施方案如下:
一、招收对象
具有2014年普通高等学校招生统一考试报名资格且思想品德优良、身心健康的江苏省应届高中毕业生,可在对照选拔类别及报名条件的基础上,申请南京师范大学自主招生。
二、招生计划
2014年南京师范大学自主招生录取人数不超过学校当年本科第一批招生计划总数的5%。
三、选拔类别及报名条件
南京师范大学自主招收拔尖创新人才的类别主要是学科专业特长类、教师职业潜质类(师范)和综合素质优秀类的学生。符合报名条件的考生只可在三类中选择一类提出申请,具体条件如下:
(一)学科专业特长类
对某一学科或专业表现出极其浓厚的兴趣,具有鲜明特长及培养潜质,同时相关学科成绩一直在年级中出类拔萃,且具有如下显性成绩之一:
1.高中阶段参加全国中学生数学、物理、化学、生物、信息学奥林匹克学科竞赛获得省级赛区三等奖(含三等奖)以上者;
2.具有文学、写作方面的特殊才能,以第一作者正式出版专著,或者高中阶段在具有较大影响的全国性作文比赛中获得二等奖(含二等奖)以上者(具体赛事名称:“叶圣陶杯”全国中学生新作文大赛、全国新概念作文大赛、全国中小学生创新作文大赛、“语文报杯”全国中学生作文大赛等);高中阶段参加全国创新英语大赛获优胜奖,或参加全国中学生英语能力竞赛获三等奖(含三等奖)以上者;
3.高中阶段在全国青少年科技创新大赛(含全国青少年生物和环境科学实践活动)、“明天小小科学家”奖励活动、全国中小学电脑制作活动、国际科学与工程大奖赛、国际环境科研项目奥林匹克竞赛等国家级及以上赛区中取得优异成绩者、高中阶段获发明专利(不含外观专利)或在某一学科专业领域有突出表现和培养潜能,且取得南京师范大学自主招生录取专家组认可成果者(含专利、公开发表论文等);
4.高中阶段在语文、英语、数学、物理、化学、生物、历史、地理、政治、计算机等任意一门单科学习中,成绩在各学期始终位于年级前三名(除说明各学期单科成绩外,还需注明该成绩在年级同科类的排名及相应年级人数,并加盖中学教务部门的公章)。
考生报名时需根据自身情况或学科优势选择一门面试的学科。
(二)教师职业潜质类(师范)
热爱教育事业,立志从事教育工作,具有从事教师职业的潜能与素质,且高中阶段学习成绩综合排名位于年级同科类学生中的前20%者。报考此类别的考生(包括个人自荐与校长实名推荐)均需经所在中学进行初选甄别,并出具由中学校长签名的推荐意见。
(三)综合素质优秀类
申请考生思想品德优良、组织领导能力突出、综合素质特别优秀者;或中学阶段在尊老爱幼、志愿服...
出国留学高考网为大家提供南京师范大学2017自主招生简章已公布,更多高考资讯请关注我们网站的更新!
南京师范大学2017自主招生简章已公布






小编精心为您推荐:
01-09
南京师范大学[微博]2013年自主招收拔尖创新人才实施方案
为进一步深化高等学校招生考试制度改革,全面推进素质教育的发展,积极探索拔尖创新人才的选拔和培养模式,根据教育部《关于进一步深化高校自主选拔录取改革试点工作的指导意见》(教学〔2012〕12号)及江苏省教育厅《关于做好江苏省2013年普通高校自主选拔录取工作的通知》(苏教考〔2012〕20号)精神,我校于2013年继续开展拔尖创新人才自主选拔录取工作。具体实施方案如下:
一、报名条件
具有2013年普通高等学校招生统一考试报名资格且思想品德优良、身心健康的江苏省应届高中毕业生,采用中学校长实名推荐及考生自荐相结合的方式,具体为:
1、中学校长实名推荐:
具有推荐资格的中学为我校生源基地中学、实习基地中学、联合办学中学,各中学具体推荐指标见附件一。
2、考生自荐方式:
凡符合下列任意条件之一的应届高中毕业生均可自荐:
(1)奥赛获奖类:高中阶段参加全国中学生数学、物理、化学、生物学、信息学奥林匹克学科竞赛获得省级赛区三等奖(含三等奖)以上者;
(2)创新才能类:高中阶段在全国青少年科技创新大赛(含全国青少年生物和环境科学实践活动)、“明天小小科学家”奖励活动、全国中小学电脑制作活动、国际科学与工程大奖赛、国际环境科研项目奥林匹克竞赛省级及以上赛区中取得优异成绩者、高中阶段获发明专利(不含外观专利)或在某一学科专业领域有突出表现和培养潜能,且取得南京师范大学自主选拔录取专家组认可成果者(含专利、公开发表论文等);
(3)文学、语言特长类:
具有文学、写作方面的特殊才能,以第一作者正式出版专著,或者高中阶段在具有较大影响的全国性作文比赛中获得二等奖(含二等奖)以上者(具体赛事名称:“叶圣陶杯”全国中学生新作文大赛、全国新概念作文大赛、全国中小学生创新作文大赛、“语文报杯”全国中学生作文大赛等);
高中阶段参加全国创新英语大赛获优胜奖,或参加全国中学生英语能力竞赛获三等奖(含三等奖)以上者;
(4)素质优秀类:思想品德优良、综合素质优秀。在高中阶段思想政治品德方面有重大突出事迹者(含高中阶段获县级以上“见义勇为称号”者)或高中阶段学习成绩综合排名位于年级同科类学生中的前20%者。
自荐考生须由所在中学1-2名高级教师填写推荐理由。
对中学校长实名推荐及自荐的考生,除满足上述条件外,须由中学对其进行综合素质评价。综合素质评价中的道德品质、公民素养、交流与合作等三个方面必须为合格。
二、招生人数
2013年我校自主选拔录取人数不超过我校当年本科第一批招生计划总数的5%。
三、报名办法
凡符合报考条件的考生以中学校长实名推荐或个人自荐的方式提出申请。
网上报名时间: 即日起至2013年1月24日(2013年1月24日24时关闭报名系统)。申请人登录我校本科招生网(http://bkzs.njnu.edu.cn),点击“自主招生网上报名”(http://bkzs.njnu.edu.cn/manage/reg_zz.aspx),根据网上提示的《自主招生网上报名须知》办理相关报名手续。考生在点击正式上报网报信息后,即可打印《南京师范大...
12-23
2016年艺术高考招生简章已经陆续公布,出国留学网高考网为大家提供南京师范大学2016美术类招生简章,更多高考招生简章请关注我们网站的更新!
2016年南京师范大学美术学院美术学类、设计学类(不含服装与服饰设计专业)、动画专业招生简章(面向江苏省招生)
南京师范大学美术学院已有 114 年的办学历史,其前身是晚清李瑞清主持的两江师范学堂 “图画手工科”,这是中国美术教育史上首次开设的新型高等艺术学科。1928 年由该科演化而成的国立中央大学艺术教育科(后改为艺术学系),由吕凤子、李毅士先后主持教务。1928 年徐悲鸿受聘为该科教授,1935 年徐悲鸿任主任。徐悲鸿先生倡导新美术运动,坚持现实主义艺术的办学方针,并邀请美术界精英,如高剑父、张大千、陈之佛、颜文樑、庞薰琹、吕斯百、吴作人、黄君璧、黄显之、张书旂、傅抱石、秦宣夫等著名画家先后在此执教,培养造就了一大批杰出的美术家和优秀的美术教师,在办学过程中形成徐悲鸿美术教育体系,这个体系代表了中国现代美术教育的主流,主导了中国现代美术的创新和发展方向。新中国成立后,该系先后更名为南京大学美术系、南京师范大学美术系,1999 年改办为南京师范大学美术学院。
目前,学院拥有一支实力雄厚的教学、科研师资队伍,有教授 21 名,副教授 23 名,博士生导师 14 名,硕士生导师 27 名,教职工共 110 名,近年来在美术创作、理论研究及艺术设计的开发应用方面取得了显著成就。
学院拥有美术学一级学科博士学位授权点、美术学一级学科硕士学位授权点、设计学一级学科博士后流动站、一级学科博士学位授权点、硕士学位授权点,美术学一级学科博士后流动站。学院是国家首批艺术硕士专业(MFA)综合改革试点单位,是“国家体育与艺术师资培养培训基地”。“美术与艺术设计实验教学中心”是江苏省实验教学示范中心。动画专业为国家第三批特色专业、教育部“十二五”专业综合改革试点项目。美术学是江苏省优势学科、重点学科,省级品牌专业;美术学、动画、摄影专业同为省级重点专业;水粉、草书艺术课程是江苏省精品课程,中学美术课程标准与教材研究课程是“教师教育国家级精品资源共享课”;学院承担的地方高师本硕贯通教师教育模式探索,是教育部卓越教师项目。近年来,学院承担 8 项国家级科研项目,19 项省级科研项目,与英国、美国、加拿大、俄罗斯、意大利、法国等国高校以及国内相关研究院(所)、企业建立教学、研究、实践合作关系,先后有 7 批在校学生分别赴俄罗斯、美国、加拿大进行互认学分的短期驻学,各专业面向海内外招收本科生、硕士研究生、博士研究生。
南京师范大学美术学院有优美的教学环境与完备的教学设施。在仙林校区有约 24000 平方米的教学楼,并有一个新型展览大厅。美术学院珍藏有徐悲鸿先生当年从法国带回来的一批大型写生石膏像,教学条件一流。学院设有 11 个系,1个教研室,7 个研究所,5 个实验室和 2 个中心,分别为中国画系、西画系、环境设计系、产品设计系、视觉传达系、雕塑系、摄影系、书法系、史论系、动画系,美术教育教研室,美术教育研究所、徐悲鸿研究所、美术学研究所、雕塑艺术研究所、陶瓷艺术研究所、影像文化研究所、设计艺术研究所,西画临摹实验室、中国画临摹实验室、美术教育微格实验室、环境设计实验室、印刷实验室、综合材料实验室、雕塑实验室、陶瓷设计实验室、漆艺设计实验室、摄影与媒体艺术实验室、动画实验室,...
01-24
2015年自主招生发生了重大改革,不仅仅是时间上推后到高考后进行,北约等联盟的解体也让今年的自主招生扑朔迷离,准备参加自主招生的考生们对各大院校的自主招生信息一定要特别的留意,出国留学网高考频道贴心的为大家送上南京师范大学自主招生网,让您最方便最快捷的了解南京师范大学自主招生信息!
如果您对自己找南京师范大学自主招生信息比较麻烦还可以直接
点击此处查看本网站为您整理的南京师范大学自主招生信息。小编精心为您推荐:
...南京师范大学自主招生简章推荐访问