出国留学网南充中考政治试题及答案

出国留学网专题频道南充中考政治试题及答案栏目,提供与南充中考政治试题及答案相关的所有资讯,希望我们所做的能让您感到满意!

2017年南充中考政治试题及答案

 

  天道酬勤、厚积薄发、初三九班、非比寻常。出国留学网中考频道第一时间为您提供2017年南充中考政治试题及答案,帮助大家估分,欢迎您访问出国留学网查看更多中考资讯,了解最新信息请按CTRL F5刷新页面。更多南充中考分数线、南充中考成绩查询、南充中考志愿填报、南充中考录取查询信息等信息请关注我们网站的更新!

  2017南充中考政治试题及答案>>>点击查看


2017南充中考政治真题及答案发布入口

  以下是南充2017年全部科目的试题发布入口:

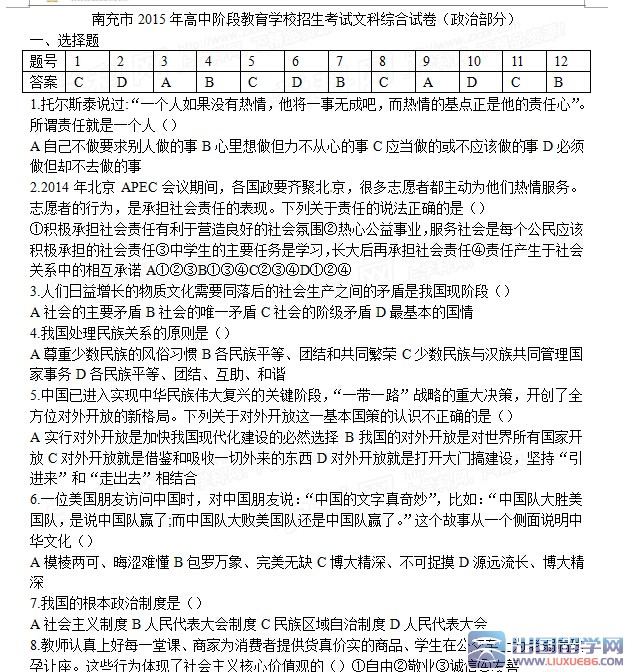
南充中考政治试题及答案(2017)

 

  金鸡报春,志士嗟日短,争分夺秒,努力实现大跨越;战鼓催阵。出国留学网中考频道第一时间为您提供南充中考政治试题及答案(2017),帮助大家估分,欢迎您访问出国留学网浏览更多中考资讯,了解最新信息请按CTRL F5刷新页面。更多南充中考分数线、南充中考成绩查询、南充中考志愿填报、南充中考录取查询信息等信息请关注我们网站的更新!

  2017南充中考政治试题及答案>>>点击查看


2017南充中考政治真题及答案发布入口

  以下是南充2017年全部科目的试题发布入口:

2017南充中考政治试题及答案

 

  什么都可以丢,但不能丢脸;什么都可以再来,唯独生命不能再来;什么都可以抛去,唯有信仰不能抛去;什么都可以接受,唯独屈辱不能接受。出国留学网南充中考政治试题及答案频道的小编会及时为广大考生提供2017年南充中考政治试题及答案,有需要的考生可以在考题公布后刷新本页面(按ctrl加F5),希望对大家有所帮助。


2017南充中考政治试题及答案发布入口

  2017年南充中考政治真题及答案最新发布 >>>点击查看

  猜你喜欢:

  中考政治选择题答题技巧:

  选择题是根据教材内容、情景设置的题干和四个不同选项组成,所要求的知识面比较大,能够比较全面考查学生的知识结构、知识的准确性以及分析问题、解决问题的能力。解答选择题的方法是,首先要认真审题?找准题干中的中心词和备选项的叙述,以作出准确的选择,其次,根据题型特点?可以采用排除法和使用最佳选择法。

  以下是南充2017年全部科目的试题发布入口:


2016年南充中考政治试题及答案

 

  不管迎面来的是什么,我们都能坦然面对。且不管前路如何,今天有阳光,那么我们就拥抱温暖;当风雨来临的时候,我们已经储备了迎接寒冷的能量。等待生命的即便是命运的魔咒,至少我们享受了现在,珍惜了拥有!当生命的繁华落幕之时,我们应会少了几许惶恐,而多了一份坦然。出国留学网南充中考政治试题及答案频道的小编会及时为广大考生提供2016年南充中考政治试题及答案,有需要的考生可以在考题公布后刷新本页面(按ctrl加F5),希望对大家有所帮助。


2016南充中考政治试题及答案发布入口

  2016年南充中考政治真题及答案最新发布 >>>点击查看

  猜你喜欢:

  2016中考政治答题模板:评析类主观题

  (一)观点简析

  答题步骤:

  (1)这个观点是片面的(正确的,错误的)

  (2)__________________是正确的,因为,__________________(教材中的观点,结合材料)。但是__________________观点是错误的,因为,__________________(教材中的观点,结合材料)。

  (3)总结表态。所以我们既要……,又要……

  例题略

  (二)不限定知识评析

  特点:材料限定,知识不限定

  提示:此类题目考察知...