出国留学网专题频道南开大学考研复试栏目,提供与南开大学考研复试相关的所有资讯,希望我们所做的能让您感到满意!
出国留学网考研网为大家提供南开大学2018年各学院全日制硕士招生复试相关信息汇总(持续更新),更多考研资讯请关注我们网站的更新!
南开大学2018年各学院全日制硕士招生复试相关信息汇总(持续更新)
010组合数学中心2018年全日制硕士研究生复试实施细则20180305.pdf
010组合数学中心2018年全日制硕士研究生招生专业招生人数公示20180305.pdf
010组合数学中心2018年全日制硕士研究生入学考试复试名单公示20180305.pdf
出国留学网考研网为大家提供南开大学电光学院2018全日制硕士研究生复试时间地点安排,更多考研资讯请关注我们网站的更新!
南开大学电光学院2018全日制硕士研究生复试时间地点安排

小编精心为您推荐:
<...
出国留学网考研网为大家提供南开大学2018年各学院全日制硕士招生复试办法汇总,更多考研资讯请关注我们网站的更新!
| 南开大学2018年各学院全日制硕士招生复试办法汇总 | |
| 1 | 南开大学生命科学学院2018考研复试通知 |
| 2 | 南开大学140商学院2018年全日制会计硕士(MPAcc)复试办法 |
| 2 | 南开大学185国家经济战略研究院2018年全日制硕士考研复试办法 |
| 出国留学网考研频道整理 | |
小编精心为您推荐:
出国留学网考研网为大家提供南开大学185国家经济战略研究院2018年全日制硕士考研复试办法,更多考研资讯请关注我们网站的更新!
南开大学185国家经济战略研究院2018年全日制硕士考研复试办法

小编精心为您推荐:
...
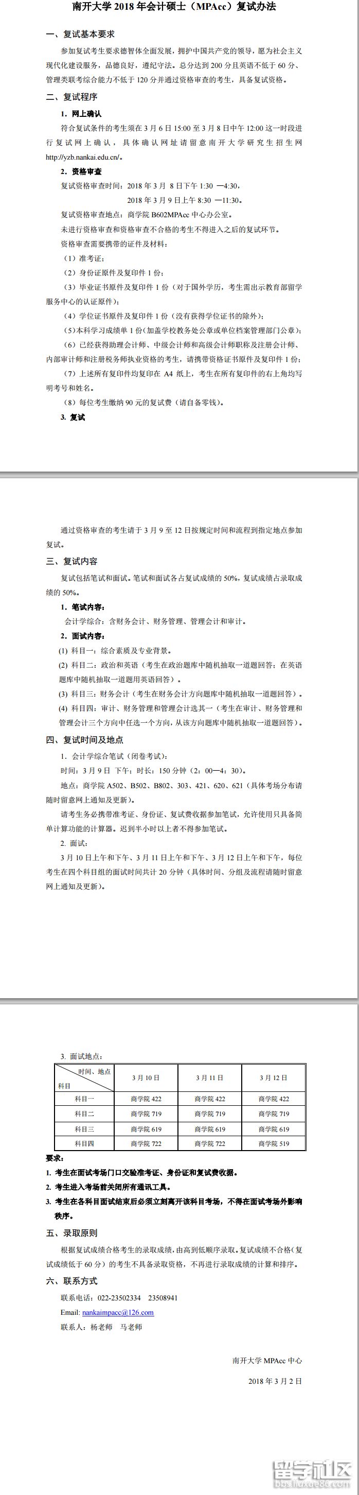
出国留学网考研网为大家提供南开大学140商学院2018年全日制会计硕士(MPAcc)复试办法,更多考研资讯请关注我们网站的更新!
南开大学140商学院2018年全日制会计硕士(MPAcc)复试办法

小编精心为您推荐:
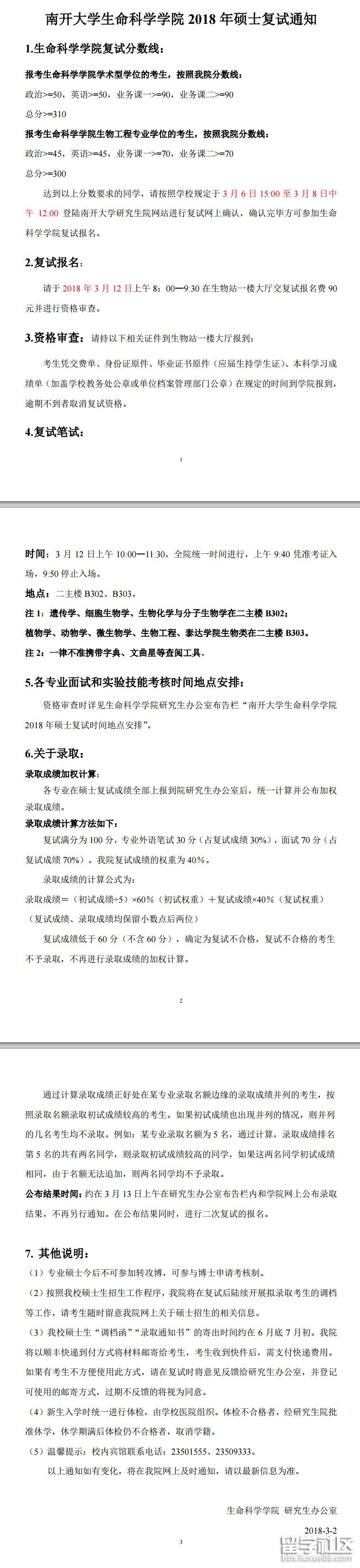
出国留学网考研网为大家提供南开大学生命科学学院2018考研复试通知,更多考研资讯请关注我们网站的更新!
南开大学生命科学学院2018考研复试通知

小编精心为您推荐:
出国留学网考研网为大家提供2018南开大学少数民族高层次骨干人才计划考研复试说明,更多考研资讯请关注我们网站的更新!
2018南开大学少数民族高层次骨干人才计划考研复试说明
一、南开大学确定“少数民族高层次骨干人才计划”考生进入复试的基本分数要求为:(除了历史/教育/医学门类以外的门类)总分不低于270分并且政治不低于50分、外语不低于50分、两门业务课分别不低于70分;(历史/教育/医学门类)总分不低于270分并且政治不低于50分、外语不低于50分、业务课不低于140分。确定复试名单除了依据复试的基本分数要求外,同时结合教育部下达给我校的少数民族高层次骨干计划分省名额及汉族考生的比例按照总分从高到低确定。
复试名单如下:
姓名 | 报考学院 | 身份证号后四位 | 初试总分 |
出国留学网考研网为大家提供南开大学2017年考研复试办法,更多考研资讯请关注我们网站的更新!
南开大学2017年考研复试办法
一、复试基本要求
1、拥护中国共产党的领导,愿为社会主义现代化建设服务,品德良好,遵纪守法,符合我校及学院复试基本分数要求的考生。
2、综合考生的初试成绩和复试成绩,加强对考生大学阶段学习成绩、科研活动以及工作业绩的考察,将其作为录取与否的重要依据。
3、原则上实行差额复试。
4、拟录取的考生除推荐免试生外均须参加本次复试,不参加复试或复试不及格不予录取。
5、待全国硕士研究生招生考试考生进入复试的初试成绩基本要求公布后,凡是没有达到全国硕士研究生招生考试考生进入复试的初试成绩基本要求的考生,复试无效,不予录取,第一志愿报考南开大学与英国格拉斯哥大学合作办学项目所在专业并且被该项目录取的考生除外。
二、复试方式和内容
复试要求笔试和面试相结合。笔试:专业外语或专业知识。面试:综合素质,重点考察考生的科研能力及创新意识。
三、复试网上确认
达到我校及学院复试分数线的考生须在网上确认。考生复试网上确认时间:3月7日15:00至3月9日中午12:00,具体确认网址请留意南开大学研究生招生网。调剂考生、破格考生、MBA考生及各类享受加分政策的考生不进行复试网上确认,具体复试时间地点于3月7日以后到各学院网站上查询。
四、复试报到
1、考生凭身份证原件、毕业证书原件(应届生持学生证)、本科学习成绩单(成绩单要求加盖学校教务处公章或单位档案管理部门公章,本科成绩单如果遗失考生可以去本科毕业院校教务处补或从档案中复印,公章是复印的黑章也可以)、报考“退役大学生士兵专项硕士研究生招生计划”的考生还应凭本人《退出现役证》原件和入伍批准书原件在规定的时间到报考的学院报到,逾期不到者取消复试资格。
2.审查考生的报考资格,查验本科毕业生的本科毕业证书原件,应届本科毕业生的学生证(入学时查验应届本科毕业生本科毕业证书原件),学习成绩单。
3.审查报考信息表(由研究生院统一下发给各院系,考生无需携带)、考生的身份证,进行核查。
五、调剂:
1、我校原则上不接收第一志愿报考其他招收单位的调剂生。
2、调出工作在全国复试分数线公布后进行。调剂考生凭接收学校的接收函调剂。报考材料统一邮寄,考生本人不得携带。
3、第一志愿报考南开大学的考生达到我校的复试分数线,并且复试合格并被确定录取,原则上不能再调剂到其他院校。
4、第一志愿报考南开大学的考生达到教育部复试分数线,未达到我校复试分数线,考生可自愿申请调剂到其他院校。
5、部分学院的少数专业接收第一志愿报考南开大学的校内调剂生,接收条件请查看各学院网站。全国硕士研究生招生考试考生进入复试的初试成绩基本要求公布后,凡是没有达到所报考第一志愿专业所在学科门类或专业全国硕士研究生招生考试考生进入复试的初试成绩基本要求的考生,调剂无效,不予录取,第一志愿报...
出国留学网考研网为大家提供南开大学2017少数民族高层次骨干人才计划硕士复试说明,更多考研资讯请关注我们网站的更新!
南开大学2017少数民族高层次骨干人才计划硕士复试说明
一、南开大学确定“少数民族高层次骨干人才计划”考生进入复试的基本分数要求为:(除了历史/教育/医学门类以外的门类)总分不低于270分并且政治不低于50分、外语不低于50分、两门业务课分别不低于70分;(历史/教育/医学门类)总分不低于270分并且政治不低于50分、外语不低于50分、业务课不低于140分。确定复试名单除了依据复试的基本分数要求外,同时结合教育部下达给我校的少数民族高层次骨干计划分省名额及汉族考生的比例按照总分从高到低确定。
复试名单如下:
|
姓名 |
报考学院 |
身份证号后四位 |
初试总分 |
定向委培单位所在省市 |
民族 |
|
马芬莲 |
经济学院 |
0041 |
300 |
甘肃省 |
东乡族 |
03-06
出国留学网考研网为大家提供2017年南开大学考研复试分数线,更多考研资讯请关注我们网站的更新!
2017年南开大学考研复试分数线
|
学科门类(专业) |
单科要求 |
总分要求 |
|||
|
政治(联考综合) |
外语 |
业务课一 |
业务课二 |
||
|
哲学(01) |
60 |
60 |
90 |
90 |
350 |
|
经济学(02) |
55 |
... | |||
南开大学考研复试推荐访问