出国留学网专题频道吉林公务员报名流程栏目,提供与吉林公务员报名流程相关的所有资讯,希望我们所做的能让您感到满意!
2018年吉林公务员考试报名时间为3月12日至16日,笔试时间为2018年4月21日、22日。出国留学网为您整理了《2018年吉林公务员报名办法》,希望对您有所帮助!在这里祝考生们都能取得好成绩!
2018年吉林公务员报名办法
根据《2018年吉林公务员考试公告》可知2018年吉林公务员报名办法:
报名办法
全省各级机关考试录用公务员(除涉密职位外)的报名、资格审查、缴费确认和下载打印《准考证》均通过网络方式进行。
(一)网上报名
时间:3月12日8时30分至3月16日14时30分。考生(含2018年选调生)通过登录吉林省公务员考试网进行报名,逾期不再受理报名事宜(提示:请考生尽早报名,以避免因报名系统关闭而错失报名机会)。其中,报考公安、监狱、强戒机关人民警察职位和特殊专业职位考生的报名截止时间为3月13日16时30分,考生报名成功后,按招录公告规定的时间和地点参加人民警察职位体能测试或特殊专业职位专业考试。3月15日19时,公布未通过人民警察职位体能测试或特殊专业职位专业考试人员名单,未通过人民警察职位体能测试及特殊专业职位专业考试的考生在3月16日14时30分前可改报其他职位。每位考生只允许报考一个职位,资格审查通过后不能再改报其他职位。报名时,报考者要仔细阅读《2018年报考吉林省公务员诚信承诺书》,并自愿严格遵守《承诺书》中的各项承诺。
考生报名时,要按职位条件设置中“学历要求”“专业及其它条件要求”上传毕业证、学位证原件电子图片;应届毕业生报名时,需上传学校出具的《应届毕业生报名推荐表》。根据《公务员考试录用违纪违规行为处理办法》相关规定,报考者提供的涉及报考资格的申请材料或者信息不实的,由负责资格审查工作的招录机关或者公务员主管部门给予其取消本次报考资格的处理。
(二)资格审查及查询审查结果
时间:3月12日8时30分至3月16日16时30分。
考生报名后,通过登录吉林省公务员考试网查询报名资格审查结果。未通过资格审查的考生,可报考符合资格条件的其他职位。对资格审查存在争议的考生,可以向同级公务员主管部门申请对报名资格审查结果进行复核,复核结果请及时通过网络进行查询。
(三)缴费及确认
时间:3月12日8时30分至3月17日14时30分(报考需要进行人民警察体能测试或特殊专业考试职位的考生缴费时间为3月15日19时至3月17日14时30分)。
通过资格审查或人民警察职位体能测试、特殊专业职位专业考试的考生凭身份证号和密码登录吉林省公务员考试网,通过网上成功支付考试费用后即为报名确认工作结束。未按期缴费者视为自动放弃考试。
享受国家最低生活保障金的城镇家庭和农村绝对贫困家庭的考生,于3月17日16时30分前携带家庭所在地县(市、区)级民政部门出具的享受最低生活保障金证明(原件)、低保证(复印件)或农村特困证明(原件)、特困家庭基本情况档案卡(复印件),建档立卡贫困家庭基本情况档案卡(复印件),经省或市(州)考试机...
要参加公务员考试的考生们,来看看本文“2017年吉林公务员考试网上报名操作流程”,跟着出国留学网公务员考试栏目来了解一下吧。希望能帮到您!

第一步 考生注册/登录
1、报名考生进入该网站后,点击页面右上角红色的‘考生由此进入’,进入报名工作选择界面,如图1-1:

图1-1
2、选择报名工作,考生可点击相应的工作任务(如‘XXXXXX网上报名系统’)或点击该任务下方的‘进入报名’开始报名;
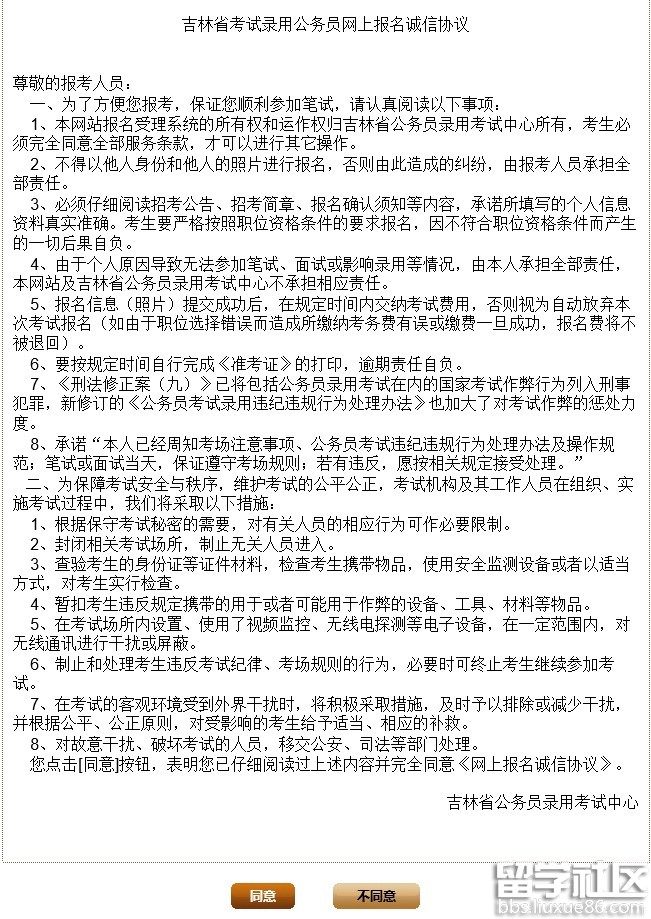
3、考生认真阅读‘吉林省考试录用公务员考生诚信须知’(如图1-3)后,点击‘同意’即可进入登录及注册页面,如果点击‘不同意’则返回到图1-1页面。

图1-3
4、考生登录及注册:
已注册的考生在图1-4中输入提示的登录信息后点击‘登录’即可登录。
未注册考生请注册后再登录,点击图1-4中的‘注册新用户’进入注册页面如图1-5,请考生按提示填写注册信息。点击‘确定’提交注册信息,注册成功后将返回图1-4页面进行登录(返回登陆时自动把身份证号填充到身份证号文本框内)。

图1-4

图1-5
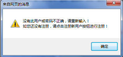
注:1、登录时提示‘没有此用户或密码不正确’如图1-6,请考生确认是否注册,如未注册请先注册,如果已注册请确认输入的密码是否正确。

图1-6
2、相同的身份证号只...
吉林公务员报名流程推荐访问