出国留学网专题频道吉林硕士研究生考试考生承诺书栏目,提供与吉林硕士研究生考试考生承诺书相关的所有资讯,希望我们所做的能让您感到满意!
12-17
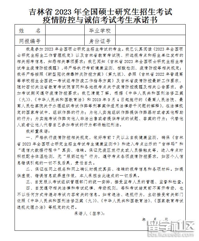
吉林的考生注意了,吉林教育考试院发布了2023年度全国硕士研究生考试考生疫情防控要求,请各位考生做好考试准备,及时打印下载准考证、健康卡及考试承诺书。下面是小编整理的“2023年吉林硕士研究生考试考生承诺书下载”,可供各位考生参考。

点击下载:吉林省2023年全国硕士研究生招生考试疫情防控与诚信考试考生承诺书
推荐阅读:
...12-17
2023年度的全国硕士研究生考试时间马上就要到了,请各位考生做好考试准备,及时打印考试准考证及考生健康承诺书,下面是小编为大家准备的“2023年北京硕士研究生考试考生健康承诺书”,可供北京的考生参考。更多考试相关信息请各位考生继续参考。

点击下载:北京市2023年全国硕士研究生招生考试(初试)考生健康承诺书
推荐阅读:
...12-16
贵州的考生注意了,2023年度全国硕士研究生考试初试时间将在12月24日到26日举行,目前距离考试时间已经不多了,请各位考生做好考试准备,及时打印考试准考证及承诺书。下面是小编整理的“2022年贵州硕士研究生考试考生健康承诺书”,可供参考。

点击下载:贵州省2023年全国硕士研究生招生考试考生诚信承诺书.docx
推荐阅读:
...12-16
贵州省2023年硕士研究生考生速看!贵州省2023年硕士研究生考试考生诚信考试承诺书已经由贵州教育考试院公布出来了,详细的诚信考试承诺书如下,下面是出国留学网整理的“贵州省2023年全国硕士研究生招生考试考生诚信考试承诺书”,供贵州考生参考阅读。
我是参加 2023年全国硕士研究生招生考试的考生。我已认真阅读《2023年全国硕士研究生招生工作管理规定》《国家教育考试违规处理办法》以及贵州省招生考试院、报考点和招生单位发布的相关招生考试信息。我已清楚了解,根据《中华人民共和国刑法修正案(九)》第二百八十四条,在法律规定的国家考试中,组织作弊的行为;为他人实施组织作弊提供作弊器材或者其他帮助的行为;为实施考试作弊行为,向他人非法出售或者提供考试的试题、答案的行为;代替他人或者让他人代替自己参加考试的行为都将触犯刑法。根据2019年9月起施行的《最高人民法院、最高人民检察院关于办理组织考试作弊等刑事案件适用法律若干问题的解释》,在研究生招生考试中“组织考试作弊”“非法出售或者提供试题、答案”等情形,均应认定为刑法第二百八十四条规定之一的“情节严重”,将依法从重追究刑事责任。
我郑重承诺:
1.本人保证在网上报名和网上确认时,严格按照报考条件及相关政策要求选择填报志愿,如实、准确提交报考信息和各项材料。
2.本人自觉服从考试组织管理部门的统一安排,接受监考人员的管理、监督和检查。
3.本人自觉遵守相关法律和考试纪律、考场规则,诚信考试,不作弊。
我签字承诺以上内容,若有违反,本人承担由此造成的一切后果。
本承诺书一式二份,考生留存一份,考生在首场考试时交考点留存一份。
考生所在考点:
考生签字: 签字时间:2022年 月 日
附件:
12-16
关于2023年全国硕士研究生招生考试初试的考生健康承诺书已经公布出来了,完整的考生健康承诺书小编已整理在下文了,下面是出国留学网整理的“2023年全国硕士研究生招生考试(初试)考生健康安全承诺书”,欢迎大家参考阅读。

点击查看:2023年全国硕士研究生招生考试(初试)考生健康安全承诺书
推荐阅读:
...12-17
江苏教育考试院最新消息,考生须在12月17日开始进行硕士研究生考试考生健康信息填报,请各位考生及时填报考生健康信息,并做好考试准备,下面是小编整理的“江苏2023年硕士研究生考试考生健康应试承诺书下载”,可供各位考生参考。

点击下载:江苏省2023年全国硕士研究生招生考试考生健康应试承诺书.docx
推荐阅读:
...12-15
2023年度的全国硕士研究生考试时间马上就要到了,请各位考生做好考试准备,及时打印考试准考证及考生健康承诺书,下面是小编整理的“2023年内蒙古硕士研究生考试考生健康承诺书”,可供各位考生参考。更多考试相关信息请各位考生继续关注本网站。

点击下载:健康情况承诺书.pdf
推荐阅读:
...12-12
各位考生注意了,2023年度的硕士研究生考试初试时间马上就要到了,请各位考生做好考试准备,及时下载打印考试考生健康承诺书,下面是出国留学网小编整理的“2023年全国硕士研究生招生考试初试考生健康安全承诺书”,可供各位考生参考。

点击下载:2023年全国硕士研究生招生考试(初试)考生健康安全承诺书
推荐阅读:
...吉林硕士研究生考试考生承诺书推荐访问