出国留学网专题频道同济大学考研调剂栏目,提供与同济大学考研调剂相关的所有资讯,希望我们所做的能让您感到满意!
同济大学2019校内考研调剂复试的通知(附校内跨学院调剂通知)已公布,接收学院将申请表汇总择优,盖章确认后,于3月13日16:00前交研招处,过期不再办理。
同济大学2019校内考研调剂复试的通知(附校内跨学院调剂通知)
一、报考学院内部调剂
考生必须同时满足所报考专业复试分数线(学院线)和调入专业复试分数线(学院线)的前提下,方可调剂到本学院(不含医学院和口腔医学院)生源相对不足的相近专业(含专业学位)参加复试,但统考科目要相同。对于报考专业学位的考生,则要求在统考科目完全相同且业务课相近时,且考生的初试分数不低于拟调入专业的复试分数基本要求(学院线),才可调剂到相近的学术型专业。具体有关问题请咨询所报考学院。
报考临床医学类专业学位硕士研究生可按相关政策调剂到其他专业,报考其他专业的考生不可调剂到临床医学类专业学位。
二、跨学院调剂
对于生源不足的个别学院,允许接收我校其它学院相近专业、生源较多且符合我校参加复试分数基本要求(学校线)的考生,但统考科目要相同,且考生的初试分数不低于拟调入专业的复试分数基本要求。
三、调剂程序为:
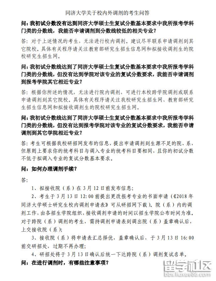
1、拟接收学院在3月10日前发布信息;
2、考生于3月12日12:00前提出更改报考专业的书面申请(《2019年同济大学硕士研究生校内调剂申请表》可从本网站下载)。院(系)内的调剂工作,由各招生学院组织,接受调剂申请的起止时间以招生学院公布时间为准。对于跨学院调剂的考生,如满足调出学院专业分数线,需持调剂申请表到调出学院盖章确认后,上交接收学院。注意:每位考生仅限一次校内跨学院调剂;
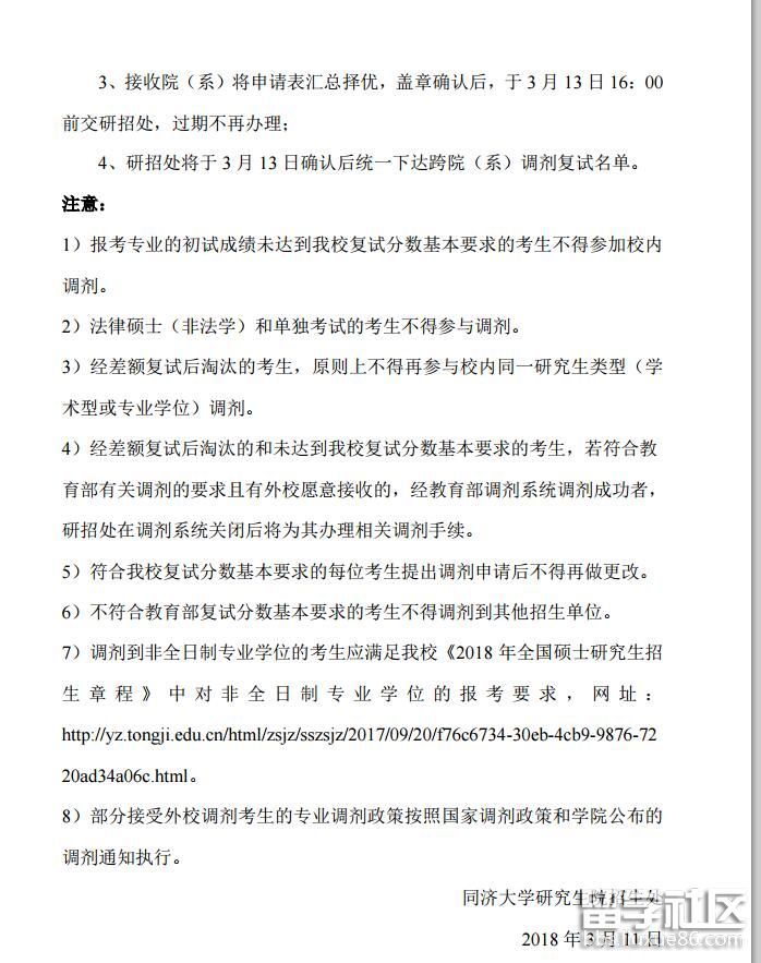
3、接收学院将申请表汇总择优,盖章确认后,于3月13日16:00前交研招处,过期不再办理;
4、研招处将于3月13日确认后统一下达跨学院调剂复试名单。
注意:
1)报考专业的初试成绩未达到我校复试分数基本要求的考生不得参加校内调剂。
2)单独考试的考生不得参与调剂。
3)经差额复试后淘汰的考生,原则上不得再参与校内同一研究生类型(学术型或专业学位)调剂。
4)经差额复试后淘汰的和未达到我校复试分数基本要求的考生,若符合教育部有关调剂的要求且有外校愿意接收的,经教育部调剂系统调剂成功者,研招处在调剂系统关闭后将为其办理相关调剂手续。
5)符合我校复试分数基本要求的每位考生提出调剂申请后不得再做更改。
6)不符合教育部复试分数基本要求的考生不得调剂到其他招生单位。
7)调剂到非全日制专业学位的考生应满足我校《2019年全国硕士研究生招生章程》中对非全日制专业学位的报考要求,网址:https://yz.tongji.edu.cn/info/1018/1241.htm。
8)部分接受外校调剂考生的专业调剂政策按照国家调剂政策和学院公布的调剂通知执行。
出国留学网考研网为大家提供同济大学经济管理学院工商管理硕士(EMBA)2018考研调剂复试通知(3月13日更新),更多考研资讯请关注我们网站的更新!
同济大学经济管理学院工商管理硕士(EMBA)2018考研调剂复试通知

小编精心为您推荐:
2018考研调剂系统:http://yz.chsi.com.cn/yztj/
出国留学网考研网为大家提供同济大学2018考研调剂信息汇总,更多考研资讯请关注我们网站的更新!
| 同济大学2018考研调剂信息汇总 | |
| 1 | 同济大学2018年硕士生校内调剂复试的通知(附接收校内调剂学院信息) |
| 2 | 同济大学设计创意学院非全日制艺术硕士(艺术设计领域)2018考研调剂通知 |
| 3 | 同济大学2018工程硕士管理中心非全日制工程硕士考研调剂公告 |
| 4 | 同济大学2018年部分院系调整考研复试分数线汇总 |
出国留学网考研网为大家提供同济大学2018年硕士生校内调剂复试的通知(附接收校内调剂学院信息),更多考研资讯请关注我们网站的更新!
| 同济大学2018年硕士生校内调剂复试的通知(附接收校内调剂学院信息) | |
| 1 | 同济大学2018硕士研究生校内调剂复试的通知 |
| 2 | 同济大学新农村发展研究院2018考研调剂信息 |
| 3 | 同济大学中德学院2018考研校内调剂条件与要求 |
| 4 | 同济大学软件学院2018年接受校内研究生调剂要求(3月13日11... |
出国留学网考研网为大家提供同济大学中德学院2018考研校内调剂条件与要求,更多考研资讯请关注我们网站的更新!
同济大学中德学院2018考研校内调剂条件与要求

小编精心为您推荐:
出国留学网考研网为大家提供同济大学新农村发展研究院2018考研调剂信息,更多考研资讯请关注我们网站的更新!
同济大学新农村发展研究院2018考研调剂信息

小编精心为您推荐:
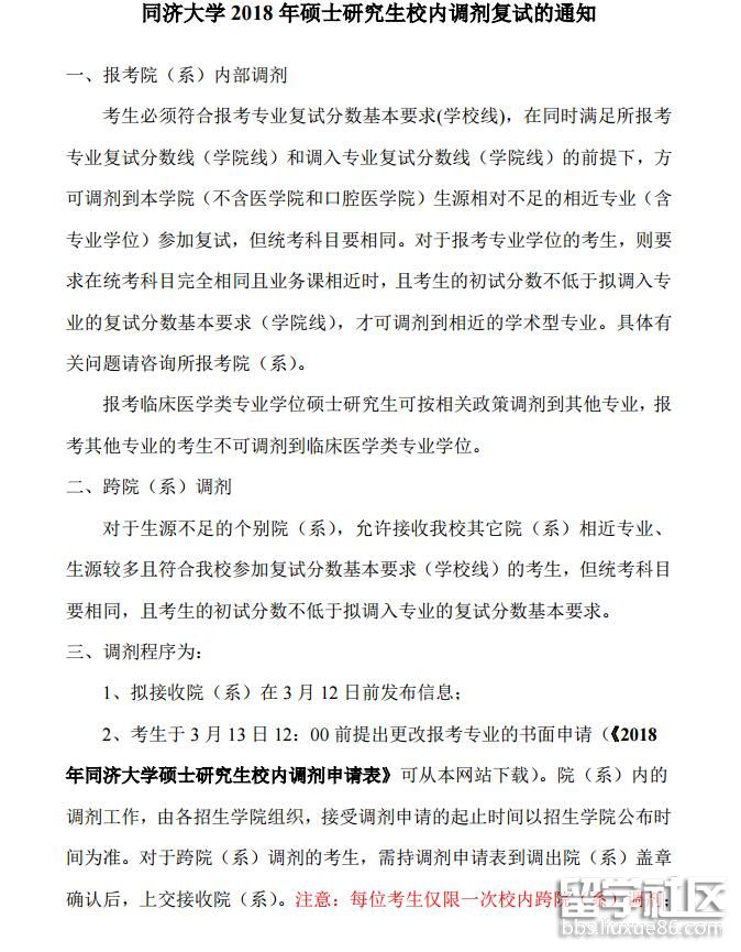
出国留学网考研网为大家提供同济大学2018硕士研究生校内调剂复试的通知,更多考研资讯请关注我们网站的更新!
同济大学2018硕士研究生校内调剂复试的通知




小编精心为您推荐:
出国留学网考研网为大家提供同济大学设计创意学院非全日制艺术硕士(艺术设计领域)2018考研调剂通知,更多考研资讯请关注我们网站的更新!
同济大学设计创意学院非全日制艺术硕士(艺术设计领域)2018考研调剂通知


附件:预报名登记表
小编精心为您推荐:
出国留学网考研网为大家提供同济大学2018工程硕士管理中心非全日制工程硕士考研调剂公告,更多考研资讯请关注我们网站的更新!
同济大学2018工程硕士管理中心非全日制工程硕士考研调剂公告


附件:调剂申请表
小编精心为您推荐:
出国留学网考研网为大家提供同济大学法学院2018法律硕士接收外校调剂预报名通知,更多考研资讯请关注我们网站的更新!
同济大学法学院2018法律硕士接收外校调剂预报名通知

附件:预报名登记表
小编精心为您推荐:
同济大学考研调剂推荐访问