出国留学网专题频道咸宁中考政治试题答案栏目,提供与咸宁中考政治试题答案相关的所有资讯,希望我们所做的能让您感到满意!
07-05
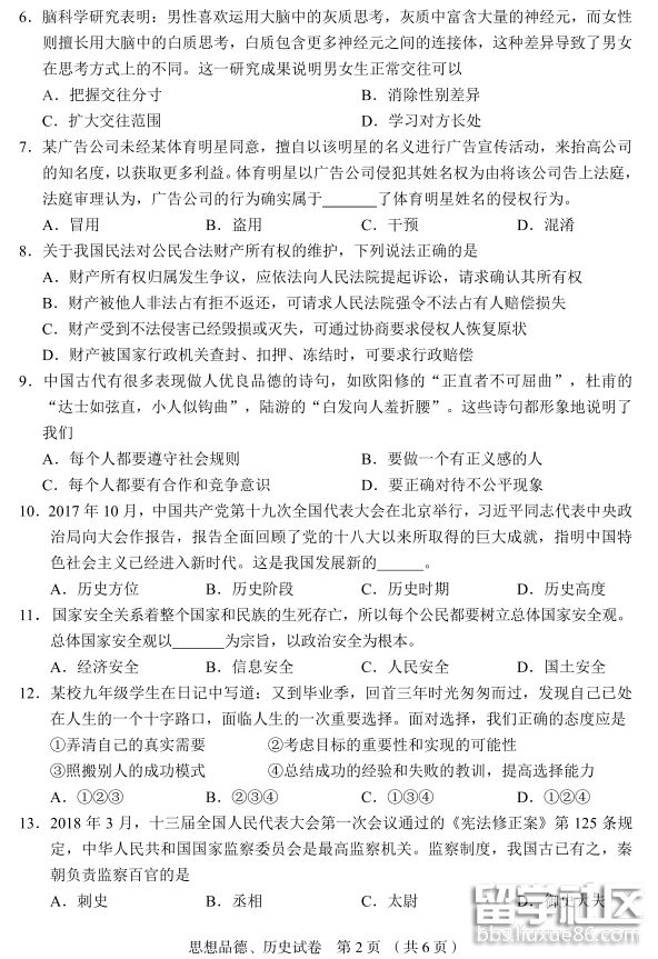
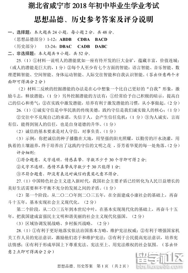
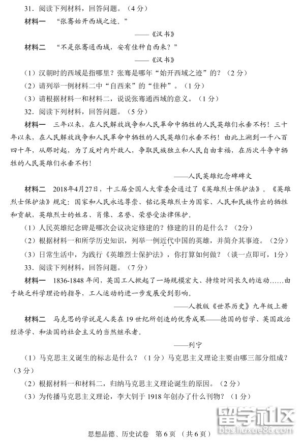
中考过后,明天以后,不知道又会是怎样的结局,但可以肯定的是,风依然在吹,云依然飞,生活依然继续。查看《2018年湖北咸宁中考思想品德试题及答案》请关注出国留学网中考栏目。
与咸宁中考政治试题答案相关的中考试题
出国留学网中考频道在考试后及时公布各科中考试题答案和中考作文及试卷专家点评。请广大考生家长关注,祝福广大考生在2013年中考中发挥出最佳水平,考出好成绩!
与咸宁中考政治试题答案相关的中考政治
咸宁中考政治试题答案推荐访问
搜索更多内容
咸宁中考政治试题答案相关推荐
编辑推荐
热点推荐