出国留学网专题频道咸宁中考语文栏目,提供与咸宁中考语文相关的所有资讯,希望我们所做的能让您感到满意!
07-05
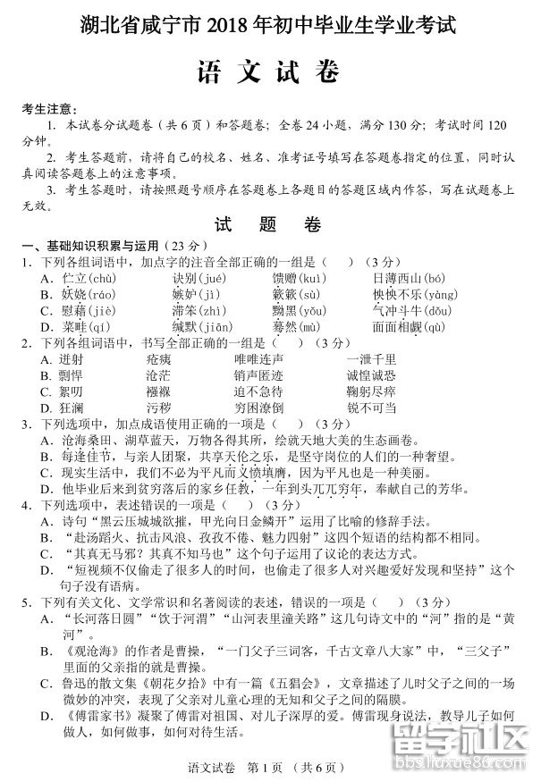
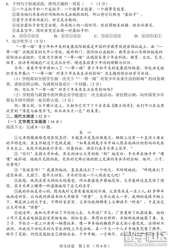
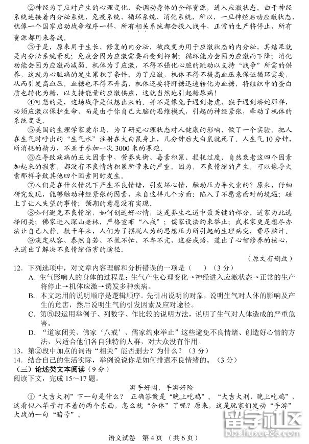
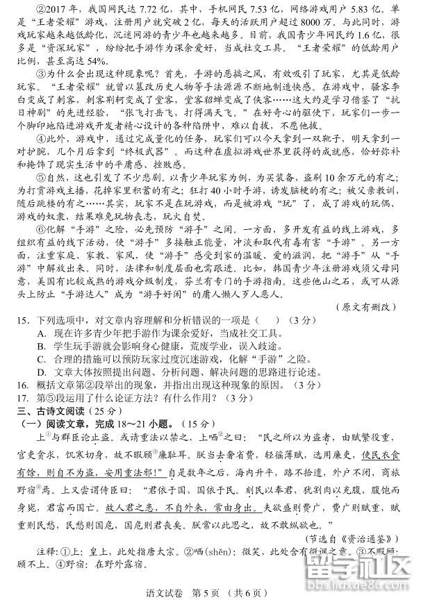
不以成败论英雄,努力过后才是最好的青春。出国留学网在第一时间为您奉献中考真题《2018年湖北咸宁中考语文真题及答案》,帮助考生分析试卷及解题思路,为你的人生道路更加顺畅而努力。请您关注。







07-05
07-05
各位2018年的中考生们,让出国留学网做你通向成功的大道和迈向胜利的渡船吧。小编为你奉上《2018年湖北咸宁中考语文试卷及答案》,让你每一分的获得都志得意满,每一滴汗水都闪耀着成功的光芒,在硝烟过后做真正的胜者。







06-22
“三年砺剑今日策马闯雄关,一朝试锋六月扬眉凯歌旋。”下面是出国留学网为考生们提供的[2017年咸宁中考语文试题附答案(word)]。祝各位考生取得优异的成绩。更多中考资讯请关注中考栏目!





点击下载>>>咸宁市2017年初中毕业生学业考试语文试题
以下是咸宁2017年全部科目的试题发布入口:
| 地区 | 中考试题 |
06-22
“三年砺剑今日策马闯雄关,一朝试锋六月扬眉凯歌旋。”下面是出国留学网为考生们提供的[2017年咸宁中考语文试卷含答案(word)]。祝各位考生取得优异的成绩。更多中考资讯请关注中考栏目!





点击下载>>>咸宁市2017年初中毕业生学业考试语文试题
以下是咸宁2017年全部科目的试题发布入口:
| 地区 | 中考试题 |
06-22
“三年砺剑今日策马闯雄关,一朝试锋六月扬眉凯歌旋。”下面是出国留学网为考生们提供的[2017年咸宁中考语文真题及答案(word)]。祝各位考生取得优异的成绩。更多中考资讯请关注中考栏目!





点击下载>>>咸宁市2017年初中毕业生学业考试语文试题
以下是咸宁2017年全部科目的试题发布入口:
| 地区 | 中考试题 |
努力,一切皆有可能。出国留学网中考频道第一时间为您提供咸宁中考语文试题及答案2017,帮助大家估分,欢迎您访问出国留学网浏览更多中考资讯,了解最新信息请按CTRL F5刷新页面。更多咸宁中考分数线、咸宁中考成绩查询、咸宁中考志愿填报、咸宁中考录取查询信息等信息请关注我们网站的更新!
| 2017咸宁语文中考真题及答案发布入口 |
以下是咸宁2017年全部科目的试题发布入口:
| 地区 | 中考试题 | 中考答案 |
百炼成钢、百日留芳、拼搏进取、共创辉煌。出国留学网中考频道第一时间为您公布2017年咸宁中考语文真题及答案,帮助大家估分,欢迎您访问出国留学网查看更多中考资讯,了解最新信息请按CTRL F5刷新页面。更多咸宁中考分数线、咸宁中考成绩查询、咸宁中考志愿填报、咸宁中考录取查询信息等信息请关注我们网站的更新!
| 2017咸宁语文中考真题及答案发布入口 |
以下是咸宁2017年全部科目的试题发布入口:
| 地区 | 中考试题 | 中考答案 |
奋力拼搏,誓考重点;争分夺秒,再创辉煌。出国留学网中考频道第一时间为您提供2017咸宁中考语文真题及答案,帮助大家估分,欢迎您访问出国留学网浏览更多中考资讯,了解最新信息请按CTRL F5刷新页面。更多咸宁中考分数线、咸宁中考成绩查询、咸宁中考志愿填报、咸宁中考录取查询信息等信息请关注我们网站的更新!
| 2017咸宁语文中考真题及答案发布入口 |
以下是咸宁2017年全部科目的试题发布入口:
| 地区 | 中考试题 | 中考答案 |
成功是别人失败时你还在坚持。出国留学网咸宁中考语文试题及答案频道的小编会及时为广大考生提供2017年咸宁中考语文试卷及答案,有需要的考生可以在考题公布后刷新本页面(按ctrl加F5),希望对大家有所帮助。
| 2017咸宁语文中考试题及答案发布入口 |
以下是咸宁2017年全部科目的试题发布入口:
| 地区 | 中考试题 |
咸宁中考语文推荐访问