出国留学网专题频道哈尔滨中考数学大纲说明栏目,提供与哈尔滨中考数学大纲说明相关的所有资讯,希望我们所做的能让您感到满意!
01-13
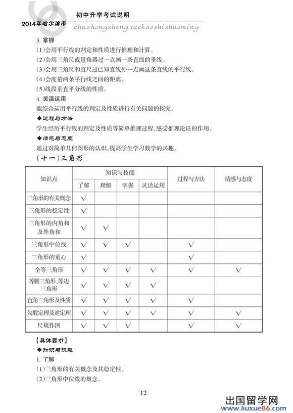
2014哈尔滨中考数学考试大纲说明已经公布,出国留学网中考频道为您提供最新的哈尔滨中考大纲信息,希望对您2014年中考有所帮助!
与哈尔滨中考数学大纲说明相关的中考数学
哈尔滨中考数学大纲说明推荐访问
搜索更多内容
哈尔滨中考数学大纲说明相关推荐
编辑推荐
热点推荐