出国留学网专题频道商用车总布置工程师栏目,提供与商用车总布置工程师相关的所有资讯,希望我们所做的能让您感到满意!
12-27
03-04
2012年2月13日至24日在湖北工业大学 学院老师的带领下我们来到湖北十堰,在东风商用车公司发动机厂进行了为期两周的生产实习。
其实在实习之前,我就已经在网上对我们的实习单位进行了一些了解。成立于2003年7月8日的东风汽车有限公司商用车公司,作为东风汽车公司和日产汽车公司的合资企业----东风汽车有限公司的分支机构,是由成立于1999年7月1日的东风汽车公司载重车公司的主要部分和东风柳州汽车公司、东风新疆汽车公司、东风杭州汽车公司、东风日产柴汽车公司、东风创普专用汽车厂、东风惠州汽车公司、深圳东风汽车公司、湖北神力锻造有限公司、湖南东风汽车销售服务联合公司等重组而成,产品覆盖载货车、客车、底盘、专用车、越野车、发动机、驾驶室及关键零部件,是我国规模最大的载重汽车工业基地之一。
小编精心推荐阅读
...02-26
2012年2月13日至24日在湖北工业大学 学院老师的带领下我们来到湖北十堰,在东风商用车公司发动机厂进行了为期两周的生产实习。
其实在实习之前,我就已经在网上对我们的实习单位进行了一些了解。成立于2003年7月8日的东风汽车有限公司商用车公司,作为东风汽车公司和日产汽车公司的合资企业----东风汽车有限公司的分支机构,是由成立于1999年7月1日的东风汽车公司载重车公司的主要部分和东风柳州汽车公司、东风新疆汽车公司、东风杭州汽车公司、东风日产柴汽车公司、东风创普专用汽车厂、东风惠州汽车公司、深圳东风汽车公司、湖北神力锻造有限公司、湖南东风汽车销售服务联合公司等重组而成,产品覆盖载货车、客车、底盘、专用车、越野车、发动机、驾驶室及关键零部件,是我国规模最大的载重汽车工业基地之一。
小编精心推荐阅读
...12-16
下面是出国留学网整理的“2018年一级消防工程师《综合能力》模拟试题:总平面布局与平面布置检查”,欢迎阅读参考,更多有关一级消防工程师综合能力试题的内容请继续关注本网站一级消防工程师栏目。
2018年一级消防工程师《综合能力》模拟试题:总平面布局与平面布置检查
一、单项选择题
1.企业区域规划中,应将可能散发可燃气体的工艺装置、罐组、装卸区或全厂性污水处理场等设施布置在人员集中场所及明火或散发火花地点全年( )。
A.最大频率风向的上风侧
B.最小频率风向的上风侧
C.最大频率风向的下风侧
D.最小频率风向的下风侧
2.布置在火力发电厂区内的点火油罐区,检查其围栅高度不小于( )m;当利用厂区围墙作为点火油罐区的围栅时,实体围墙的高度不小于( )m。
A.1.5,2.5
B.1.5.2.0
C.1.8,2.5
D.1.8,2.0
3.市政消火栓沿可通行消防车的街区道路布置,间距不得大于( )m。
A.50
B.100
C.120
D.160
4.对于旧城区中严重影响城市消防安全的企业且一时不能拆除重建的,可划分防火分区,各分区之间留出不小于( )m的防火通道或设置高出建筑屋面不小于( )cm的防火墙。
A.6,50
B.4,50
C.6,100
D.4,100
5.下列有关钢铁冶金企业总平面布局说法正确的是( )。
A.储存车间,布置在厂区边缘或主要生产车间、职工生活区全年最小频率风向下风侧
B.当总容积不超过200000m3时,罐体外壁与围墙的间距不宜小于10m
C.当总容积超过200000m3时,罐体外壁与围墙的间距不宜小于15m
D.不可燃的液化气体储罐之间的净距不得小于2m
6.对防火间距实地进行测量时,沿建筑周围选择相对较近处测量间距,测量值的允许负偏差不得大于规定值的( )%。
A.2
B.3
C.5
D.10
7.消防车通道常见的形式不包括( )。
A.环形消防车通道
B.敞开式消防车通道
C.尽头式消防车通道
D.穿越建筑的消防车通道
8.消防车通道的净宽度和净空高度均不小于( )m,其坡度不宜大于( )%。
A.5,8
B.4,8
C.5,10
D.4,10
二、多项选择题
1.下列有关防火间距的测量方法正确的是( )。
A.建筑之间的防火间距,当外墙有突出的可燃或难燃构件时,从突出部分的内缘进行测量
B.建筑与堆场之间的防火间距按建筑外墙至堆场中相邻堆垛外缘的最近水平距离测量
C.储罐与堆场之间的防火间距按储罐外壁至堆场中相邻...
06-25
签订日期 年 月 日
合同编号____
出租方:×××××货运公司
承租方:×××××建筑公司施工三队
一、出租方根据承租方需要,同意将四吨载重量解放牌汽车租给承租方使用,经双方协商订立如下条款。
二、承租方租用的汽车只限于工地运砂子、水泥、砖、木料和预制板用。承租方只有调度权,行车安全、技术操作由出租方司机负责。
三、承租方要负责对所租车辆进行维护保养,在退租时如给车辆设备造成损坏,承租方应负责修复原状或赔偿,修复期照收租费。因出租方所派司机驾驶不当造成损坏的由出租方自负,如果致使承租方不能按合同规定正常使用租赁车辆,承租方不但不给付出租方不能使用期间的租费,而且出租方每天还要偿付承租方元钱的违约金XXX元
小编精心推荐
...12-02
出国留学网为您准备“2018年一级消防工程师《技术实务》知识点:总平面布局和平面布置审查”,欢迎阅读参考,更多有关一级消防工程师技术实务的内容请密切关注本网站一级消防工程师栏目。
2018年一级消防工程师《技术实务》知识点:总平面布局和平面布置审查
1.审查工程选址:
重点是火灾危险性大的石油化工企业、烟花爆竹工厂、石油天然气工程、钢铁企业、发电厂与变电站、加油加气站等工程选址是否符合规范要求。
2.审查防火间距是否符合规范要求,具体审查以下内容:
a)根据建筑类别审查防火间距是否符合规范要求;
b)不同类别的建筑之间,U型或山型建筑的两翼之间,成组布置的建筑之间的防火间距是否符合规范要求;
c)加油加气站,石油化工企业、石油天然气工程、石油库等建设工程与周围居住区、相邻厂矿企业、设施以及建设工程内部建、构筑物、设施之间的防火间距是否符合规范要求。
3.根据建筑类别审查建筑平面布置是否符合规范要求,具体审查以下内容:
a)工业建筑内的高火灾危险性部位、中间仓库、总控制室、员工宿舍、办公室、休息室等场所的布置位置是否符合规范要求,汽车库、修车库的平面布置是否符合规范要求;
b)建筑内油浸变压器室、多油开关室、高压电容器室、柴油发电机房、锅炉房、歌舞娱乐放映游艺场所、托儿所、幼儿园的儿童用房、老年人活动场所、儿童活动场所等的布置位置、厅室建筑面积等是否符合规范要求。

4.审查建筑允许建筑层数和防火分区的面积是否符合规范要求,具体审查以下内容:
a)注意根据火灾危险性等级、耐火极限确定工业建筑最大允许建筑层数和相应的防火分区面积是否符合规范要求;
b)民用建筑内设有观众厅、电影院、汽车库、商场、展厅、餐厅、宴会厅等功能区时,防火分区是否符合规范要求;竖向防火分区划分情况是否符合规范要求;
c)当建筑物内设置自动扶梯、中庭、敞开楼梯或敞开楼梯间等上下层相连通的开口时,是否采用符合规范的防火分隔措施。
5.审查消防建筑设施:
审查消防控制室、消防水泵房的布置是否符合规范要求。
6.审查生活建筑设施:
审查医院、学校、养老建筑、汽车库、修车库、铁路旅客车站、图书馆、旅馆、博物馆、电影院等的总平面布局和平面布置是否满足规范要求。
一级消防工程师考试频道推荐阅读:
01-31
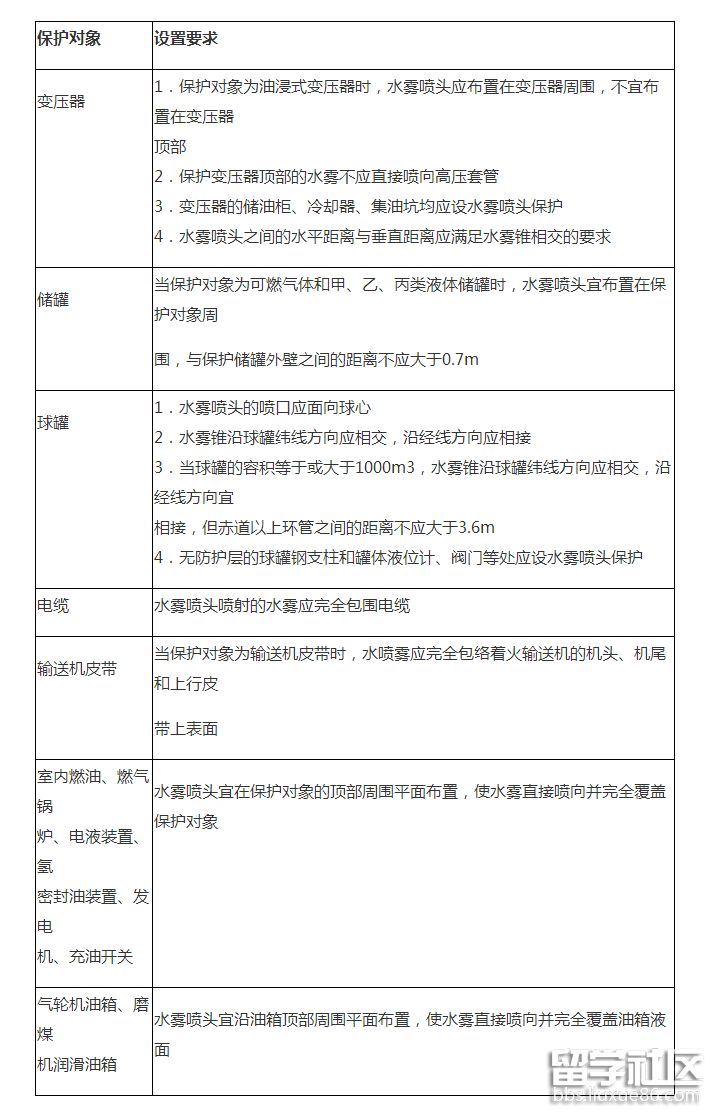
出国留学网为您整理“一级消防工程师综合能力:水雾喷头布置要求”,欢迎阅读参考,更多有关内容请继续关注本网站一级消防工程师栏目。
一级消防工程师综合能力:水雾喷头布置要求

相关试题
某国家重点工程的地下变电站装有3台大型油浸变压器,设置了水喷雾灭火系统。系统安装初调完毕后进行实喷试验时,所有离心雾化喷头始终只能喷出水柱,均不能成雾。现场用仪器测得水雾喷头人口处压力为0.36MPa,并拆下全部离心雾化型喷头与设计图样、喷头样本和产品相关检测资料核对无异常。可能造成这种现象的原因是( )。(2015年考试真题)
A.水泵额定流量偏小
B.管网压力偏低
C.喷头存在质量问题
D.管网压力偏高
【答案】C
【解析】现场用仪器测得水雾喷头入口处压力为0.36MPa,说明压力没问题,运用排除法,可得出答案。因此,本题的正确答案为C。
小编精心推荐:
11-23
出国留学网监理工程师栏目为大家分享“监理工程师理论与法规考点:项目总承包模式”,希望能帮助考生好好备考。想了解更多关于监理工程师考试的讯息,请继续关注我们网站的更新。
监理工程师理论与法规考点:项目总承包模式
(一)项目总承包模式的特点
所谓项目总承包模式是指业主将工程设计、施工、材料和设备采购等工作全部发包给一家承包公司,由其进行实质性设计、施工和采购工作,最后向业主交出一个已达到动用条件的工程。按这种模式发包的工程也称“交钥匙工程”。
(二)项目总承包模式的优缺点
1.优点:(1)合同关系简单,组织协调工作量小。业主只与项目总承包单位签订一个合同,合同关系大大简化。监理工程师主要与项目总承包单位进行协调。许多协调工作量转移到项目总承包单位内部及其与分包单位之间,这就使建设工程监理的协调量大为减少。(2)缩短建设周期。由于设计与施工由一个单位统筹安排,使两个阶段能够有机地融合,一般都能做到设计阶段与施工阶段相互搭接,因此对进度目标控制有利。(3)利于投资控制。通过设计与施工的统筹考虑可以提高项目的经济性,从价值工程或全寿命费用的角度可以取得明显的经济效果,但这并不意味着项目总承包的价格低。
2.缺点:(1)招标发包工作难度大。合同管理的难度一般较大。(2)业主择优选择承包方范围小。往往导致合同价格较高。(3)质量控制难度大。其原因一是质量控制标准制约性受到影响;二是“他人控制”机制薄弱。
监理工程师考试频道推荐:
...商用车总布置工程师推荐访问