出国留学网专题频道四川定向培养士官招生栏目,提供与四川定向培养士官招生相关的所有资讯,希望我们所做的能让您感到满意!
07-12
出国留学高考网为大家提供2018年四川省定向培养士官招生体格检查和面试公告,请相关考生按照规定时间到指定地点参加体格检查和面试,逾期不到者,视为自动放弃。更多高考资讯请关注我们网站的更新!
2018年四川省定向培养士官招生体格检查和面试公告
根据2018年招收定向培养士官工作安排,省征兵办公室定于7月14日至21日在成都统一组织定向培养士官招生体格检查和面试工作。请相关考生按照规定时间到指定地点参加体格检查和面试,逾期不到者,视为自动放弃。
一、体格检查和面试对象
根据《关于做好2018年招收定向培养士官工作的通知》(川征〔2018〕36号)规定,凡参加2018年全国普通高校招生统一考试、年龄不超过20周岁(1998年8月31日以后出生)、未婚的普通高中毕业生,在填报了定向培养士官高考志愿后,且其高考成绩达到相关高校体检面试控制分数线的,方可参加由省征兵办公室统一组织的体格检查和面试(各市州体格检查和面试分组安排及参检考生名单分别见附件1和附件2)。
今年全省定向培养士官招生体检面试控制分数线为:文科男377分,理科男180分,文科女486分,理科女438分。
二、体格检查和面试时间及地点安排
考生参加体检面试具体日期由省征兵办公室统筹安排。市级征兵办公室要根据省征兵办公室通知要求组织参检考生按时到指定地点参加体检面试。
(一)体格检查。考生体格检查(不含心理测试)安排在成都市双流区第一人民医院体检站(地址:双流区航鹰东路500号),考生体检报到时间为本人参检日上午7时30分前;因故不能于当日9时前报到参检的考生,与本市(州)征兵办公室带队干部联系说明情况后,领取《应征公民体格检查表》及征兵体检专用化验单,可于翌日7时30分前报到补检 (补检报到截止时间为7月21日9时)。
(二)面试及心理测试。安排在双流区老年大学(地址:双流区福田路一段20号),考生报到时间为本人参检日9时(体检结束后即可前往);因故不能于当日17时前报到的考生,务于翌日9时报到(报到截止时间为7月21日16时)。
三、体检面试内容
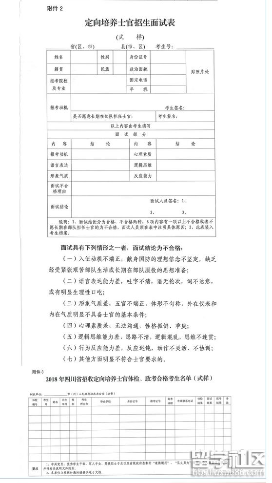
考生体格检查按照征集义务兵的规定执行;面试工作由省征兵办公室会同部队单位(陆军、海军、空军、火箭军、战略支援、武警部队和相关地方高校)共同组织实施,主要对考生的报考动机、语言表达、形象气质、心理素质、逻辑思维和反应能力等进行评审。
四、注意事项
(一)女生体检及面试统一安排在7月21日。体检开始时间为当日7时30分,本人提前在本市(州)征兵办公室带队干部处领取《应征公民体格检查表》、征兵体检专用化验单及面试表,自行前往体检地点。面试时间为当日9时至17时(体检结束后即可前往)。
(二)参加体格检查和面试的考生,参检报到时须持本人身份证、高考准考证、1寸近期正面半身红底彩色免冠照片6张。
(三)参检考生在体格检查前三日饮食宜清淡,勿食高油脂食物,不得吸烟、饮酒及服用药物;48小时内不宜做剧...
06-22
18所地方高校在四川招生定向培养士官,出国留学高考网为大家提供关于做好四川2018年招收定向培养士官工作的通知,更多高考资讯请关注我们网站的更新!
关于做好四川2018年招收定向培养士官工作的通知




小编精心为您推荐:
四川定向培养士官招生推荐访问