出国留学网专题频道四川征集志愿计划栏目,提供与四川征集志愿计划相关的所有资讯,希望我们所做的能让您感到满意!
四川2018普通高校一类模式专科批预科征集志愿计划已公布,出国留学高考网为大家提供四川2018普通高校一类模式专科批预科录取未完成计划院校征集志愿计划,更多高考资讯请关注我们网站的更新!
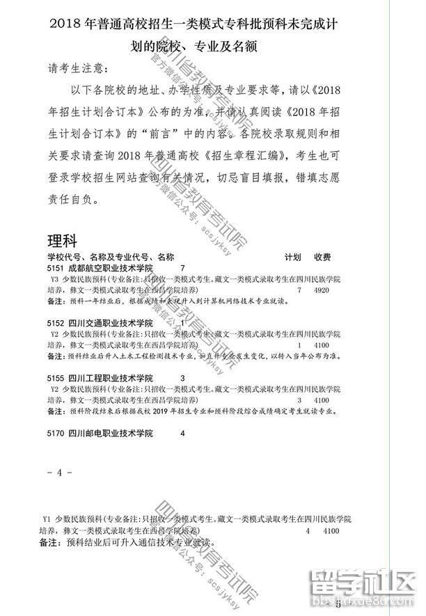
四川2018普通高校一类模式专科批预科录取未完成计划院校征集志愿计划

推荐阅读:
08-14
出国留学高考网为大家提供四川2018高校专科批次录取院校未完成计划征集志愿时间及计划,在规定的本次征集志愿时间内,考生若未填报征集志愿,则视为自动放弃。更多高考资讯请关注我们网站的更新!
四川2018高校专科批次录取院校未完成计划征集志愿时间及计划
各市州招考办:
我省普通高校招生专科批次录取院校平行志愿投档后,尚有部分院校招生计划未能完成。根据教育部和我省有关规定,按照招生“阳光工程”的要求,决定对未完成计划实行公开征集志愿。现将征集志愿的有关事宜通知如下:
一、征集志愿时间
本次征集志愿时间为8月14日9:00~17:00。拟填报征集志愿的考生可通过省教育考试院门户网站及时查阅相关信息,符合条件的考生应在规定时间内登录征集志愿网址http://zj.sceea.cn,或使用考试院“考生助手”手机客户端(可在四川省教育考试院门户网站www.sceea.cn 上扫描二维码下载考生助手APP),填报学校及专业志愿。对准备填报的学校及专业,考生应查询《招生考试报》2018年招生计划合订本了解各学校的地址、办学性质、各专业收费标准等,并查询学校招生章程,了解学校录取规则和相关要求,避免误填。
在规定的本次征集志愿时间内,考生若未填报征集志愿,则视为自动放弃。
二、征集志愿的院校、专业及名额
本次征集志愿的院校、专业为专科批次录取未完成计划的部分,有关院校、专业及名额见附件。
三、征集志愿对象和办法
1.征集志愿对象
本次征集志愿对象为专科批次录取控制分数线上未被录取的考生。
省教育考试院发布的未录取考生库,为“自由可投”状态的考生;征集志愿投档时对不是“自由可投”状态的考生即使填报了征集志愿也不再投档。
2.征集办法
考生最多可填报6个平行的学校志愿,每个学校志愿内最多可填报6个专业志愿,并选择是否服从专业调配。
征集志愿按“位次优先、遵循志愿、一轮投档”的平行志愿投档原则投档,供学校审录。
08-06
出国留学高考网为大家提供2018四川藏文一类模式本科第二批文科预科录取未完成计划院校征集志愿填报通知,请符合条件的考生及时填报志愿,更多高考资讯请关注我们网站的更新!
2018四川藏文一类模式本科第二批文科预科录取未完成计划院校征集志愿填报通知

小编精心为您推荐:
四川2018艺术体育类高职(专科)批录取未完成计划学校第二次征集志愿通知
...
四川2018本科二批预科征集志愿计划已公布,出国留学高考网为大家提供四川2018本科二批预科征集志愿的院校、专业及名额(第二次),更多高考资讯请关注我们网站的更新!
四川2018本科二批预科征集志愿的院校、专业及名额(第二次)

小编精心为您推荐:
四川2018艺术体育类高职(专科)批录取未完成计划学校第二次征集志愿通知
...08-06
四川2018艺术体育类高职(专科)批录取未完成计划学校第二次征集志愿8月6日进行,出国留学高考网为大家提供四川2018艺术体育类高职(专科)批录取未完成计划学校第二次征集志愿通知,更多高考资讯请关注我们网站的更新!
四川2018艺术体育类高职(专科)批录取未完成计划学校第二次征集志愿通知

四川2018艺术体育类高职(专科)批第二次征集志愿专业及计划
小编精心为您推荐:
四川艺术体育类高职(专科)批征集志愿计划已公布,出国留学高考网为大家提供四川2018艺术体育类高职(专科)批第二次征集志愿专业及计划,更多高考资讯请关注我们网站的更新!
四川2018艺术体育类高职(专科)批第二次征集志愿专业及计划






小编精心为您推荐:
08-02
四川征集志愿填报时间及计划已公布,出国留学高考网为大家提供2018四川藏文加试、彝文加试考生本科录取未完成计划院校征集志愿填报通知,更多高考资讯请关注我们网站的更新!
2018四川藏文加试、彝文加试考生本科录取未完成计划院校征集志愿填报通知

小编精心为您推荐:
<...
四川征集志愿计划是多少?出国留学高考网为大家提供2018普通高校在川招生本科提前批国家专项计划未完成计划院校、专业及名额,更多高考资讯请关注我们网站的更新!
2018普通高校在川招生本科提前批国家专项计划未完成计划院校、专业及名额
以下公布的各院校的地址、办学性质及专业要求等,请以《2018年招生计划合订本》公布的为准,并请认真阅读《2018年招生计划合订本》的“前言”中的内容。各院校录取规则和相关要求请查询2018年普通高校《招生章程汇编》,考生也可登录学校招生网站查询有关情况,切忌盲目填报,错填志愿责任自负。
一、文科
执行本科二批录取线院校
学校代号、名称及专业代号、名称 计划 收费
0395 中央司法警官学院 3
03 侦查学(狱内侦查)(只招男生) 1 待定
04 法学(只招男生) 2 待定
备注:认同四川省少数民族地区加分项目,但分值最高20分。须参加政审、面试、体检及体能测试,合格者方可填报。
二、理科
1.执行本科一批录取线院校
学校代号、名称及专业代号、名称 计划 收费
0308 中国人民公安大学 4
03 侦查学(团河校区)(只招男生) 1 4200
07 涉外警务(木樨地校区)(只招男生) 1 4200
0A 交通管理工程(团河校区) (只招男生) 1 4600
0D 网络安全与执法(团河校区) (只招男生) 1 4600
备注:认同四川省少数民族地区加分项目,但分值最高20分。须参加由四川省公安厅组织的面试、体检、体能测试及政审,合格者方可填报。
0327 中国刑事警察学院 2
08 刑事科学技术(只招男生) 1 4800
10 网络安全与执法(只招男生) 1 4800
备注:认同四川省少数民族地区加分项目。须参加由四川省公安厅组织的面试、体检、体能测试及政审,合格者方可填报。
2.执行本科二批录取线院校
0368 铁道警察学院 2
1Z 刑事科学技术(只招男生) 2 3700
备注:认同四川省少数民族地区加分项目,但分值最高20分。须参加由四川省公安厅组织的面试、体检、体能测试及政审,合格者方可填报。
0375 南京森林警察学院 3
0M 治安学(只招男生) 3 免费
备注:认同四川省少数民族地区加分项目,分值最高20分。须参加由四川省公安厅组织的面试、体检、体能测试及政审,合格者方可填报。
0395 中央司法警官学院 5
01 监狱学(只招男生) 2 待定
03 侦查学(狱内侦查)(只招男生) 2 待定
04 法学(只招男生) 1 待定
备注:认同四川省少数民族地区加分项目,但分值最高20分。须参加政审、面试、体检及体能测试,合格者方可填报。
小编精心为您推荐:
...
出国留学高考网为大家提供2017四川藏文加试、彝文加试本科录取未完成计划的院校、专业及名额,更多高考资讯请关注我们网站的更新!
2017四川藏文加试、彝文加试本科录取未完成计划的院校、专业及名额

猜你喜欢:
...
出国留学高考网为大家提供2017四川彝文加试免费师范生本科录取未完成计划的院校、专业及名额,更多高考资讯请关注我们网站的更新!
2017四川彝文加试免费师范生本科录取未完成计划的院校、专业及名额

猜你喜欢:
2017年全国高校高考分数线汇总...
四川征集志愿计划推荐访问