出国留学网专题频道四川省更正五年制高职专业目录栏目,提供与四川省更正五年制高职专业目录相关的所有资讯,希望我们所做的能让您感到满意!
07-13
04-15
出国留学网高考网为大家提供湖北2016五年制高职招生学校和专业目录已公布,更多高考院校信息请关注我们网站的更新!
湖北2016五年制高职招生学校和专业目录已公布
4月14日,湖北省教育厅公布2016年五年制高职招生学校和专业目录,共有21个高职院校的28个专业。
“五年制高职”是国家教育部进行人才培养模式改革的重要项目,招收对象为应、往届初中毕业生。学生被高职院校录取后学制5年,系统学习文化基础课和专业技术课,学完规定课程,成绩合格颁发国家承认大专毕业证书。
目前,五年制高职被誉为“初中毕业生上大学的直通车”,中间不需要再参加高考,就可以取得国家承认全日制大专学历和国家颁发相关专业职业资格证书。毕业学生在国家宏观政策指导下,实行与单位双向选择就业。
据介绍,湖北省初中起点五年制高等职业教育招生,统一纳入各市州高中阶段招生管理与服务平台进行,依据中考成绩划定五年制录取最低控制分数线,除艺术、体育类、学前教育等需开展面试的专业外,该分数线原则上不得低于当地普通高中录取线下50分。
2016年,湖北省可进行五年制高职招生的学校,有湖北职业技术学院、黄冈职业技术学院、襄阳职业技术学院、湖北艺术职业学院、武汉城市职业学院等21所高职院校,合计学前教育、畜牧兽医、园林技术、酿酒技术、水利水电建筑工程、发电厂及电力系统等28个专业。
具体各专业招生计划,将由湖北省教育厅另行与高中阶段学校招生计划一并公布。凡不在此目录内的学校和专业,2016年一律不得开展五年制高职招生。
2016年五年一贯制高等职业教育招生学校及专业


小编精心为您推荐:
出国留学网高考网为大家提供山东将优化调整五年制高职专业点,更多高考资讯请关注我们网站的更新!
山东将优化调整五年制高职专业点
按照《山东省教育厅关于印发<山东省五年制高等职业教育管理办法>的通知》(鲁教职字〔2012〕3号)要求,省教育厅拟对“三二”连读、五年一贯制专业点(以下统一合称五年制高等职业教育专业点)进行优化调整。
一调整原则
(一)若学校未申请撤销,2013年以来我厅已经备案的五年制高等职业教育专业点继续有效。
(二)鼓励支持已经合作举办五年制高等职业教育的中职学校、高职院校保持合作稳定,贯通培养、办出特色。
(三)鼓励支持高职院校发挥示范引领作用,通过与更多中职学校联合举办五年制高等职业教育,在更大范围内辐射带动更多中职学校改革发展。
(四)除开展人才培养模式探索外,高职院校原则上不再增设新的单独举办的五年制高等职业教育专业点。
(五)按照《山东省人民政府关于贯彻国发〔2014〕19号文件进一步完善现代职业教育政策体系的意见》(鲁政发〔2015〕17号)要求,本次重点新增中职学校与高职院校联合举办的五年制高等职业教育专业点。
(六)按照《国务院关于加快发展现代职业教育的决定》(国发〔2014〕19号)要求,鼓励支持具备条件的中职学校与高职院校联合举办五年制学前教育。
二基本要求
(一)申请新增五年制高等职业教育专业点的须是《山东省教育厅关于公布2017年具有举办学历教育资质的中等职业学校及招生专业的通知》(鲁教职字〔2017〕10号)备案的中职学校及专业。每所中职学校同一专业只能与1所高职学校联合办学,国家示范性中职学校和省级规范化、示范性及优质特色中职学校(含立项及认定学校)申报数量一般应限定在8个以内,其他学校一般应限定在4个以内。
(二)高职院校应积极主动与中职学校联合举办五年制高等职业教育,并形成一定规模,举办情况是我厅安排经费、项目、计划等的重要依据。其中,已开设学前教育专科专业的高职院校,均应主动与一定数量的中职学校联合举办五年制学前教育,并依据《师范类专业认证标准(试行)》,优化人才培养方案、加强专业建设、完善办学条件,我厅在安排招生计划上予以支持;开设学前教育的高等师范专科学校根据自身实际自主确定是否参与联办。
(三)各市教育局要对辖区内中、高职院校(含驻地的省属高职院校)已经举办的五年制高等职业教育专业点进行检查评估,对办学条件差、办学质量不高、办学效益低的专业坚决予以停办。对申请新增的专业点要进行考察遴选,其中,对申请新增五年制学前教育专业点的,要参照《师范类专业认证标准(试行)》考察遴选后形成考察报告及辖区内申请该类专业点的排名,作为申报表的附件,同时报送教育厅职教处、教师处。
小编精心为您推荐:
04-24
出国留学网高考网为大家提供湖北2018“3+2”五年制高职教育招生学校及专业目录,更多高考资讯请关注我们网站的更新!
湖北2018“3+2”五年制高职教育招生学校及专业目录
序号 地区 招生中职学校 招生专业 合作高职学校 合作高职专业
1 武汉 武汉机电工程学校 机电技术应用 武汉铁路职业技术学院 电气自动化技术
2 武汉 武汉机电工程学校 汽车制造与检修 武汉交通职业学院 汽车检测与维修技术
3 武汉 武汉机电工程学校 数控技术应用 武汉交通职业学院 数控技术
4 武汉 武汉机电工程学校 计算机平面设计 武汉交通职业学院 广告设计与制作
5 武汉 武汉市财政学校 会计 武汉船舶职业技术学院 会计
6 武汉 武汉市财政学校 物流服务与管理 武汉船舶职业技术学院 物流管理
7 武汉 武汉市财政学校 高星级饭店运营与管理 武汉船舶职业技术学院 酒店管理
8 武汉 武汉市财政学校 城市轨道交通运营管理 武汉铁路职业技术学院 铁道交通运营管理
9 武汉 武汉市第二轻工业学校 数控技术应用 武汉职业技术学院 数控技术
10 武汉 武汉市第二轻工业学校 模具制造技术 武汉职业技术学院 模具设计与制造
11 武汉 武汉市第二轻工业学校 工艺美术 武汉软件工程职业学院 环境艺术设计
12 武汉 武汉市第二轻工业学校 计算机网络技术 武汉软件工程职业学院 计算机网络技术
13 武汉 武汉市第一商业学校 会计 武汉职业技术学院 会计
14 武汉 武汉市第一商业学校 电子商务 武汉职业技术学院 电子商务
15 武汉 武汉市第一商业学校 市场营销 武汉职业技术学院 市场营销
16 武汉 武汉市第一商业学校 城市轨道交通运营管理 武汉铁路职业技术学院 铁道交通运营管理
17 武汉 武汉市东西湖职业技术学校 汽车运用与维修 武汉城市职业学院 汽车检测与维修技术
18 武汉 武汉市东西湖职业技术学校 学前教育 武汉城市职业学院 学前教育
19 武汉 武汉市东西湖职业技术学校 电子电器应用与维修 武汉软件工程职业学院 电子信息工程技术
20 武汉 武汉市东西湖职业技术学校 数控技术应用 武汉软件工程职业学院 数控技术
21 武汉 武汉市黄陂区职业技术学校 计算机应用 武汉软件工程职业学院 物联网应用技术
22 武汉 武汉市黄陂区职业技术学校 数控技术应用 武汉软件工程职业学院 数控技术
23 武汉 武汉市黄陂区职业技术学校 电子电器应用与维修 湖北轻工职业技术学院 电子信息工程技术
24 武汉 武汉市交通学校 汽车运用与维修 武汉城市职业学院 汽车检测与维修技术
25 武汉 武汉市交通学校 机电设备安装与维修 武汉铁路职业技术学院 铁道车辆
26 武汉 武汉市交通学校 航空服务 武汉城市职业学院 空中乘务
27 武汉 武汉市交通学校 城市轨道交通运营管理 武汉铁路职业技术学院 铁道交通运营管理
28 武汉 武...
出国留学高考网为大家提供2017安徽五年制高职招生34618人,更多高考资讯请关注我们网站的更新!
2017安徽五年制高职招生34618人
安徽省教育厅昨日发布了我省2017年初中起点五年制高职教育分校分专业招生计划。今年全省共下达初中起点五年制高职招生计划34618名,其中:高校举办五年一贯制13500名,高校与普通中专学校合作举办三二分段制21118名。
江淮晨报、江淮网记者了解到,初中起点五年制高职教育以高职(专科)学校为办学主体,部分优质的普通中专学校承担前三年培养任务。高校举办的五年制高职实行五年一贯制培养模式;高校与普通中专学校合作举办的五年制高职,按照五年制高职统一的教学方案,实行三二分段培养模式,后两年高等教育阶段应在高校培养。整体教学方案、教学质量控制、学籍管理和证书发放等由高校统一组织和管理。
五年制高职前三年按照中等职业教育的管理办法进行管理,后两年纳入高等教育管理范畴,并纳入转段当年高校招生计划总规模。与高校合作举办五年制高职的普通中专学校,应在公布分专业招生计划的同时公布后两年转入的高校和专业名称。
此外,今年起,五年制高职招生计划一次性下达,在录取过程中,如合格生源充足,学校可在此次下达计划基础上,上浮不超过20%录取合格生源。在此之外,不再追加计划,各地、各部门不得擅自扩大招生规模和跨越隶属关系调整招生计划。
猜你喜欢:
2017年全国各省高考录取分数线
06-29
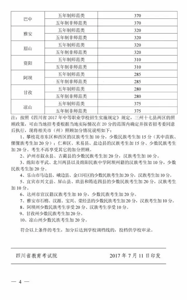
三年种树待到一日得果,经过中考的重重磨难,现在可以查询理想学校的成绩啦,下面由出国留学网小编为你精心准备了“2019年四川宜宾市五年制高职专科录取最低控制分数线”,持续关注本站将可以持续获取中考资讯!
2019年四川宜宾市五年制高职专科录取最低控制分数线
2019年四川宜宾市五年制高职专科录取最低控制分数线的通知已公布,具体详情如下:

根据四川省高等教育招生考试委员会、四川省教育厅关于印发《四川省2019年中等职业学校招生实施规定》的通知(川招考委[2019]32号)精神,根据省教育考试院下达的五年制高职市(州)招生规模数、宜宾中考考生成绩、试卷难易程度、生源情况等因素进行综合分析后,经宜宾市大学中专招生委员会研究决定:宜宾市2019年五年制高职专科录取最低控制分数线拟定为380分。
推荐阅读:
06-15
出国留学高考网为大家提供山西省2017年五年制高职(五年制一贯制、三二分段)院校分校分专业招生计划,更多高考资讯请关注我们网站的更新!
山西省2017年五年制高职(五年制一贯制、三二分段)院校分校分专业招生计划
点击下面图片即可查看完整版山西省2017年五年制高职(五年制一贯制、三二分段)院校分校分专业招生计划:
猜你喜欢:
2017全国各高中高考成绩04-28
五年制大专有哪些专业呢,什么专业比较好?大家清楚吗,不清楚的话,快来小编这里瞧瞧。下面是由出国留学网小编为大家整理的“五年制大专有哪些专业 什么专业好呢”,仅供参考,欢迎大家阅读。
五年制大专有数控技术专业、汽车检测与维修技术专业、计算机信息管理专业、动物防疫检疫专业、食品加工技术专业、学前教育专业、汽车运用与维修专业、护理专业、计算机应用专业、电子商务专业、市场营销专业、财务管理专业、商务英语专业、旅游管理专业、应用电子技术专业、电气自动化专业、计算机网络技术专业、软件技术专业、物流管理专业、人力资源管理专业。
五年制大专的特点有哪些?
一、理论与实践相结合
五年制大专将中等和高等职业教育贯通,学生及其家庭投入的教育成本较低,而教育效益和回报较高。它整体设计学生的知识、能力和素质结构,统筹安排中高等职业教育的课程体系。在五年时间里,既保证了高职教育的文化素质要求,又达到了国际上培养同类人才专业技术课程有效学时三年以上的要求。
二、专业设置齐全
五年制大专以经济与社会需求为导向,设置了支柱产业和高新技术应用、机电一体化、精密模具制造、电子商务、汽车营销与售后服务及旅游管理等,充分体现适用、新兴、现代、复合等特征,密切贴切经济和社会发展需求,因此深受社会欢迎,毕业生就业形势很好。
五年制大专什么专业好呢
一、学前教育专业
学前教育是就业率排名较高的专业之一,幼儿教师需求量日益增大,具有幼儿教育专业学历的教师更是供不应求,很多幼儿园都需要提前下“订单”。学前教育是一门综合性非常强的学科,就业范围广,学生不但可以从事幼师,还可以去一些亲子机构,早教中心发展,另外还能自主创业。张主任称,学前教育行业发展迅速,在未来十年对幼儿教育专业人才要求会更高。其中,北京国际经贸研修学院下属的学前教育专业拥有自己的实训及就业基地,如黄红蓝、赛亚宝贝、红缨、蓝天、大地、七色光、聪明树、小金星等数十所幼儿园。
二、英语专业
从上世纪80年代流行起来的英语学习热潮,到如今社会各行各业迫切需求的英语人才,英语专业表现出持续火热的态势。英语专业毕业生毕业后能到金融、通信、传媒、物流等领域就业,获得较多的出国机会。王主任称,据北京美语学院英语专业学生就业情形来看,学生毕业后多数能顺利地进入外资、中外合资企业工作,拥有良好的工作环境和较高的待遇。还有部分毕业生在国家机关或者事业单位工作,工作环境优越。
三、电子商务专业
随着全球电子商务高速增长,我国电子商务也急剧发展,使得电子商务人才严重短缺,由于互联网用户正以每年100%的速度递增,该行业的人才缺口相当惊人,预计我国在未来10年大约需要200万名电子商务专业人才。从社会调查实践来看,绝大多数企业(多为中小企业)已陆续步入电子商务行列,采用传统经济与网络经济结合的方式生产经营,根据这个现象,可以知道中小企业步入电子商务行业急需电子商务人才。
四、护理专业
随着社会经济的发展及全面建设小康社会目标的逐步实现,广大...
四川省更正五年制高职专业目录推荐访问