出国留学网专题频道四川自学考试毕业论文答辩报考通知栏目,提供与四川自学考试毕业论文答辩报考通知相关的所有资讯,希望我们所做的能让您感到满意!
(一)仪表
仪表是指人的容貌,是一个人精神面貌的外观体现。一个人的卫生习惯、服饰与形成和保持端庄、大方的仪表有着密切的关系。
1、卫生:清洁卫生是仪容美的关键,是礼仪的基本要求。不管长相多好,服饰多华贵,若满脸污垢,浑身异味,那必然破坏一个人的美感。因此,每个人都应该养成良好的卫生习惯,做到入睡起床洗脸、脚,早晚、饭后勤刷牙,经常洗头又洗澡,讲究梳理勤更衣。不要在人前"打扫个人卫生"。比如剔牙齿、掏鼻孔、挖耳屎、修指甲、搓泥垢等,这些行为都应该避开他人进行,否则,不仅不雅观,也不尊重他人。与人谈话时应保持一定距离,声音不要太大,不要对人口沫四溅。
2、服饰:服饰反映了一个人文化素质之高低,审美情趣之雅俗。具体说来,它既要自然得体,协调大方,又要遵守某种约定俗成的规范或原则。服装不但要与自己的具体条件相适应,还必须时刻注意客观环境、场合对人的着装要求,即着装打扮要优先考虑时间、地点和目的三大要素,并努力在穿着打扮的各方面与时间、地点、目的保持协调一致。
(二)言谈
言谈作为一门艺术,也是个人礼仪的一个重要组成部分。
1、礼貌:态度要诚恳、亲切;声音大小要适宜,语调要平和沉稳;尊重他人。
2、用语:敬语,表示尊敬和礼貌的词语。如日常使用的"请"、"谢谢"、"对不起",第二人称中的"您"字等。初次见面为"久仰";很久不见为"久违";请人批评为"指教...
11-15
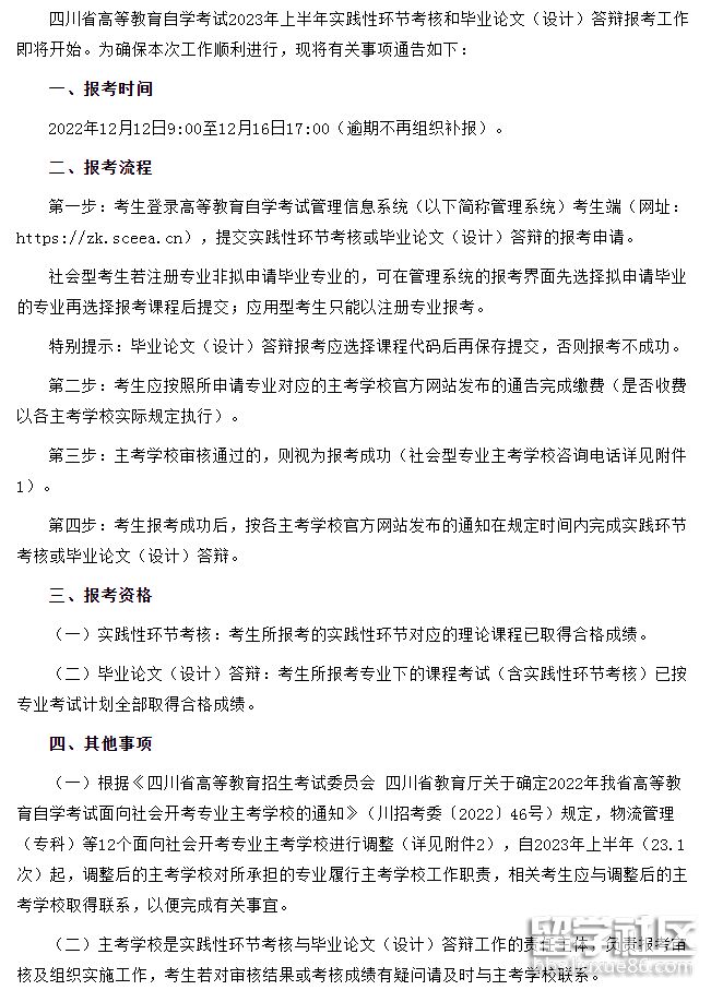
四川的考生注意了,四川省教育考试院发布了2023年上半年自学考试实践性环节考核和毕业论文(设计)答辩报考的通知,下面是小编整理的“2023年上半年自学考试实践性环节考核和毕业论文(设计)答辩报考通知”,可供各位考生参考。


附件1:


推荐阅读:
2023年上半年福建自学考试面向社会开考实践性考核课程安排表
(一)仪表
仪表是指人的容貌,是一个人精神面貌的外观体现。一个人的卫生习惯、服饰与形成和保持端庄、大方的仪表有着密切的关系。
1、卫生:清洁卫生是仪容美的关键,是礼仪的基本要求。不管长相多好,服饰多华贵,若满脸污垢,浑身异味,那必然破坏一个人的美感。因此,每个人都应该养成良好的卫生习惯,做到入睡起床洗脸、脚,早晚、饭后勤刷牙,经常洗头又洗澡,讲究梳理勤更衣。不要在人前"打扫个人卫生"。比如剔牙齿、掏鼻孔、挖耳屎、修指甲、搓泥垢等,这些行为都应该避开他人进行,否则,不仅不雅观,也不尊重他人。与人谈话时应保持一定距离,声音不要太大,不要对人口沫四溅。
2、服饰:服饰反映了一个人文化素质之高低,审美情趣之雅俗。具体说来,它既要自然得体,协调大方,又要遵守某种约定俗成的规范或原则。服装不但要与自己的具体条件相适应,还必须时刻注意客观环境、场合对人的着装要求,即着装打扮要优先考虑时间、地点和目的三大要素,并努力在穿着打扮的各方面与时间、地点、目的保持协调一致。
(二)言谈
言谈作为一门艺术,也是个人礼仪的一个重要组成部分。
1、礼貌:态度要诚恳、亲切;声音大小要适宜,语调要平和沉稳;尊重他人。
2、用语:敬语,表示尊敬和礼貌的词语。如日常使用的"请"、"谢谢"、"对不起",第二人称中的"您"字等。初次见面为"久仰";很久不见为"久违";请人批评为"指教...
06-15
(一)仪表
仪表是指人的容貌,是一个人精神面貌的外观体现。一个人的卫生习惯、服饰与形成和保持端庄、大方的仪表有着密切的关系。
1、卫生:清洁卫生是仪容美的关键,是礼仪的基本要求。不管长相多好,服饰多华贵,若满脸污垢,浑身异味,那必然破坏一个人的美感。因此,每个人都应该养成良好的卫生习惯,做到入睡起床洗脸、脚,早晚、饭后勤刷牙,经常洗头又洗澡,讲究梳理勤更衣。不要在人前"打扫个人卫生"。比如剔牙齿、掏鼻孔、挖耳屎、修指甲、搓泥垢等,这些行为都应该避开他人进行,否则,不仅不雅观,也不尊重他人。与人谈话时应保持一定距离,声音不要太大,不要对人口沫四溅。
2、服饰:服饰反映了一个人文化素质之高低,审美情趣之雅俗。具体说来,它既要自然得体,协调大方,又要遵守某种约定俗成的规范或原则。服装不但要与自己的具体条件相适应,还必须时刻注意客观环境、场合对人的着装要求,即着装打扮要优先考虑时间、地点和目的三大要素,并努力在穿着打扮的各方面与时间、地点、目的保持协调一致。
(二)言谈
言谈作为一门艺术,也是个人礼仪的一个重要组成部分。
1、礼貌:态度要诚恳、亲切;声音大小要适宜,语调要平和沉稳;尊重他人。
2、用语:敬语,表示尊敬和礼貌的词语。如日常使用的"请"、"谢谢"、"对不起",第二人称中的"您"字等。初次见面为"久仰";很久不见为"久违";请人批评为"指教...
毕业论文答辩技巧篇一
1.带上自己的论文、资料和笔记本。
2.注意开场白、结束语的礼仪。
3.坦然镇定,声音要大而准确,使在场的所有人都能听到。
4.听取答辩小组成员的提问,精神要高度集中,同时,将提问的问题――记在本上。
5.对提出的问题,要在短时间内迅速做出反应,以自信而流畅的语言,肯定的语气,不慌不忙地―一回答每个问题。
6.对提出的疑问,要审慎地回答,对有把握的疑问要回答或辩解、申明理由;对拿不准的问题,可不进行辩解,而实事求是地回答,态度要谦虚。
首先要做好心理准备。要克服怯场心理,消除紧张情绪,保持良好的心理状态。要有自信意识。这是学生应具备的最基本的一种心理素质。凡是有充分自信意识的学生,在答辩过程中就会精神焕发、心绪镇静、神态自若、思维敏捷、记忆完整。答辨就可以淋漓尽致地发挥。要做到自信,需要对自己的论文从内容、范围、材料有充分的理解和多方面的准备,做到烂熟于心。从整体到局部都有了然于胸的感受,这样就能对提出的种种质疑,应付自如,即使不能对答如流,至少也能迎刃而解,问有所答。真正做到“艺高胆大”,有了真才实学,就不怕别人提出质询。
其次要做好资料的准备。不要忘记将与论文有关的一些图表类资料整理好。如经济类论文答辩时,可能会涉及许多统计表、统计图、测算表、明细表、演示图等。准备许多相关的图表,悬挂在答辩现场,供作讲解之辅助工具。
最后要做好发言提纲的准备。“工欲善其事,必先利其器”不打无准备之仗,答辩者在答辩前可从以下角度去考虑准备答辩:
1、自己为什么选择这个课题?
2、研究这个课题的意义和目的是什么?
3、全文的基本框架、基本结构是如何安排的?
4、全文的各部分之间逻辑关系如何?
5、在研究本课题的过程中,发现了那些不同见解?对这些不同的意见,自己是怎样逐步认识的?又是如何处理的?
6、论文虽未论及,但与其较密切相关的问题还有哪些?
7、还有哪些问题自己还没有搞清楚,在论文中论述得不够透彻?
8、写作论文时立论的主要依据是什么?
对以上问题应仔细想一想,必要时要用笔记整理出来,写成发言提纲,在答辩时用。这样才能做到有备无患,临阵不慌。
毕业论文答辩技巧篇二
通过几年来作为论文答辩委员会的实践和观察,我认为进行毕业论文答辩应注意以下几个问题,对提高成绩是有益的。
一、论文答辩——熟悉内容
作为将要参加论文答辩同学,首先而且必须对自己所著的毕业论文内容有比较深刻理解和比较全面的熟悉。这是为回答毕业论文答辩委员会成员就有关毕业论文的深度及相关知识面而可能提出的论文答辩问题所做的准备。所谓“深刻的理解”是对毕业论文有横向的把握。例如题为《创建名牌产品发展民族产业》的论文,毕业论文答辩委员会可能会问“民族品牌”与“名牌”有何关系。尽管毕业论文中未必涉及“民族品牌”,但 参加论文答辩的学生必须对自己的毕业论文有“比较全面的熟悉”和“比较深刻的理解”,否则,就会出现尴尬局面。
二...
(一)仪表
仪表是指人的容貌,是一个人精神面貌的外观体现。一个人的卫生习惯、服饰与形成和保持端庄、大方的仪表有着密切的关系。
1、卫生:清洁卫生是仪容美的关键,是礼仪的基本要求。不管长相多好,服饰多华贵,若满脸污垢,浑身异味,那必然破坏一个人的美感。因此,每个人都应该养成良好的卫生习惯,做到入睡起床洗脸、脚,早晚、饭后勤刷牙,经常洗头又洗澡,讲究梳理勤更衣。不要在人前"打扫个人卫生"。比如剔牙齿、掏鼻孔、挖耳屎、修指甲、搓泥垢等,这些行为都应该避开他人进行,否则,不仅不雅观,也不尊重他人。与人谈话时应保持一定距离,声音不要太大,不要对人口沫四溅。
2、服饰:服饰反映了一个人文化素质之高低,审美情趣之雅俗。具体说来,它既要自然得体,协调大方,又要遵守某种约定俗成的规范或原则。服装不但要与自己的具体条件相适应,还必须时刻注意客观环境、场合对人的着装要求,即着装打扮要优先考虑时间、地点和目的三大要素,并努力在穿着打扮的各方面与时间、地点、目的保持协调一致。
(二)言谈
言谈作为一门艺术,也是个人礼仪的一个重要组成部分。
1、礼貌:态度要诚恳、亲切;声音大小要适宜,语调要平和沉稳;尊重他人。
2、用语:敬语,表示尊敬和礼貌的词语。如日常使用的"请"、"谢谢"、"对不起",第二人称中的"您"字等。初次见面为"久仰";很久不见为"久违";请人批评为"指教...
06-02
(一)仪表
仪表是指人的容貌,是一个人精神面貌的外观体现。一个人的卫生习惯、服饰与形成和保持端庄、大方的仪表有着密切的关系。
1、卫生:清洁卫生是仪容美的关键,是礼仪的基本要求。不管长相多好,服饰多华贵,若满脸污垢,浑身异味,那必然破坏一个人的美感。因此,每个人都应该养成良好的卫生习惯,做到入睡起床洗脸、脚,早晚、饭后勤刷牙,经常洗头又洗澡,讲究梳理勤更衣。不要在人前"打扫个人卫生"。比如剔牙齿、掏鼻孔、挖耳屎、修指甲、搓泥垢等,这些行为都应该避开他人进行,否则,不仅不雅观,也不尊重他人。与人谈话时应保持一定距离,声音不要太大,不要对人口沫四溅。
2、服饰:服饰反映了一个人文化素质之高低,审美情趣之雅俗。具体说来,它既要自然得体,协调大方,又要遵守某种约定俗成的规范或原则。服装不但要与自己的具体条件相适应,还必须时刻注意客观环境、场合对人的着装要求,即着装打扮要优先考虑时间、地点和目的三大要素,并努力在穿着打扮的各方面与时间、地点、目的保持协调一致。
(二)言谈
言谈作为一门艺术,也是个人礼仪的一个重要组成部分。
1、礼貌:态度要诚恳、亲切;声音大小要适宜,语调要平和沉稳;尊重他人。
2、用语:敬语,表示尊敬和礼貌的词语。如日常使用的"请"、"谢谢"、"对不起",第二人称中的"您"字等。初次见面为"久仰";很久不见为"久违";请人批评为"指教...
(一)仪表
仪表是指人的容貌,是一个人精神面貌的外观体现。一个人的卫生习惯、服饰与形成和保持端庄、大方的仪表有着密切的关系。
1、卫生:清洁卫生是仪容美的关键,是礼仪的基本要求。不管长相多好,服饰多华贵,若满脸污垢,浑身异味,那必然破坏一个人的美感。因此,每个人都应该养成良好的卫生习惯,做到入睡起床洗脸、脚,早晚、饭后勤刷牙,经常洗头又洗澡,讲究梳理勤更衣。不要在人前"打扫个人卫生"。比如剔牙齿、掏鼻孔、挖耳屎、修指甲、搓泥垢等,这些行为都应该避开他人进行,否则,不仅不雅观,也不尊重他人。与人谈话时应保持一定距离,声音不要太大,不要对人口沫四溅。
2、服饰:服饰反映了一个人文化素质之高低,审美情趣之雅俗。具体说来,它既要自然得体,协调大方,又要遵守某种约定俗成的规范或原则。服装不但要与自己的具体条件相适应,还必须时刻注意客观环境、场合对人的着装要求,即着装打扮要优先考虑时间、地点和目的三大要素,并努力在穿着打扮的各方面与时间、地点、目的保持协调一致。
(二)言谈
言谈作为一门艺术,也是个人礼仪的一个重要组成部分。
1、礼貌:态度要诚恳、亲切;声音大小要适宜,语调要平和沉稳;尊重他人。
2、用语:敬语,表示尊敬和礼貌的词语。如日常使用的"请"、"谢谢"、"对不起",第二人称中的"您"字等。初次见面为"久仰";很久不见为"久违";请人批评为"指教...
四川自学考试毕业论文答辩报考通知推荐访问