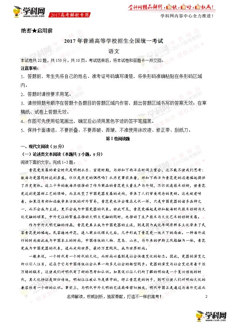
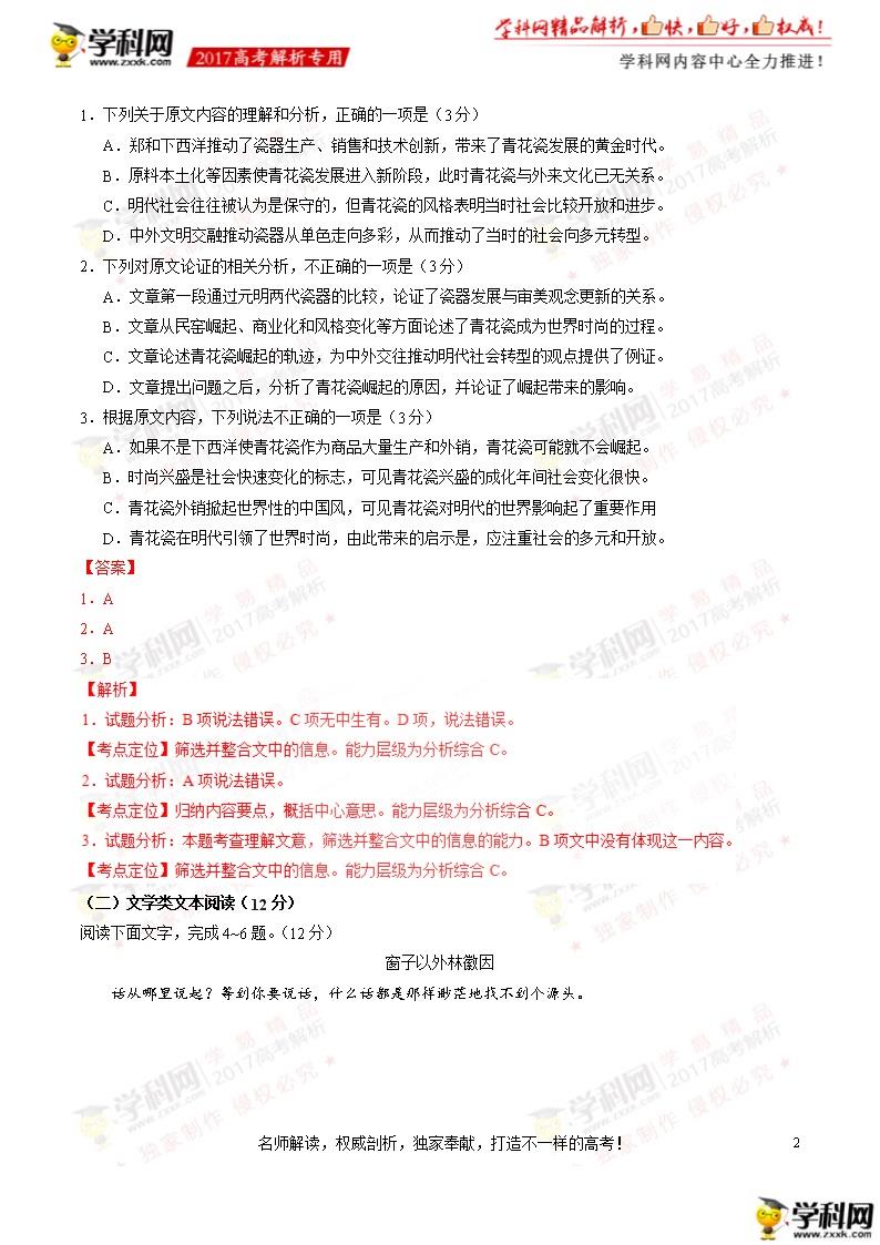
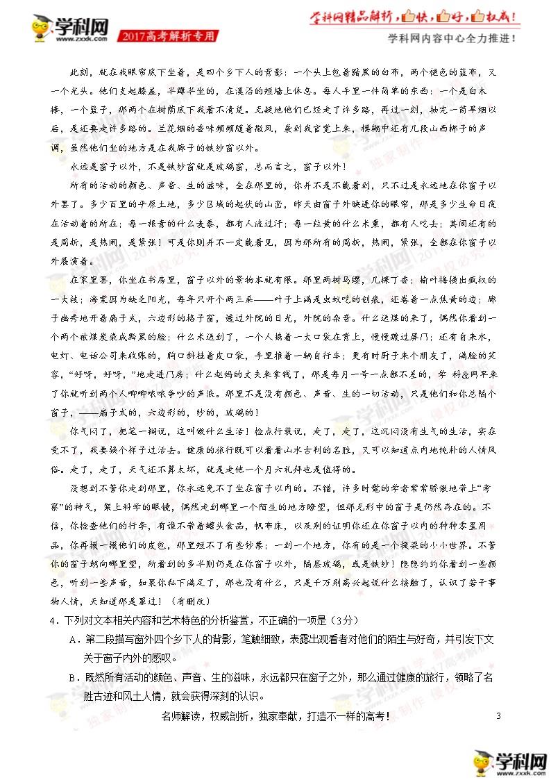
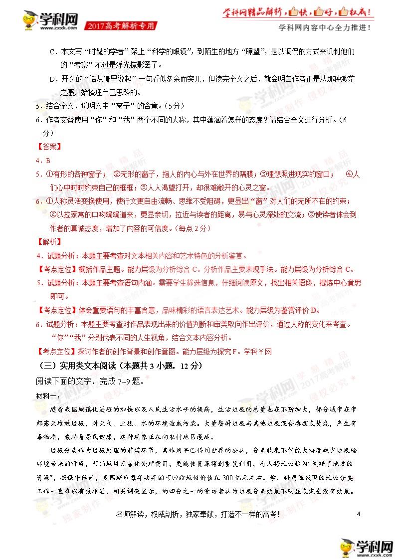
出国留学网专题频道固原高考语文真题及答案栏目,提供与固原高考语文真题及答案相关的所有资讯,希望我们所做的能让您感到满意!
没有秋霜的锤打,没有秋风的锻铸,秋天的枫叶怎会周身红彻?愿你像这火红的枫叶,在生活的风霜中染成鲜红的颜色!高考进行时,出国留学网高考网为您提供的2018固原高考语文真题及答案(完整版),更多高考资讯请关注我们网站更新。
2018固原高考语文真题及答案(完整版)





图片来源于新浪



06-09
挑战人生是我无悔的选择,决胜高考是我不懈的追求,出国留学网高考网为广大考生们提供“2017年固原高考语文真题及答案解析”,想了解更多,请持续关注本站!
2017年固原高考语文真题及答案解析
适用地区:甘肃、青海、内蒙古、黑龙江、吉林、辽宁、宁夏、新疆、陕西、重庆、西藏、海南





出国留学网高考频道提醒考生考后关注固原高考分数线、固原高考成绩查询、固原高考志愿填报、固原高考录取查询信息:
| 2017年固原高考分数线查询 | ||||||
|---|---|---|---|---|---|---|
| 一本 | ||||||
06-09
高考可以说是人生的转折点,能够顺利参加高考已经是人生的一种胜利。出国留学网高考频道以最快的速度为大家呈现“2017固原高考语文真题及答案解析(图片版)”,如果您需要查找的真题及答案没有显示,请按ctrl F5刷新。
2017固原高考语文真题及答案解析(图片版)
适用地区:甘肃、青海、内蒙古、黑龙江、吉林、辽宁、宁夏、新疆、陕西、重庆、西藏、海南





小编精心为您推荐:
| 高考热点聚焦 | |||
| ... | |||
06-09
付出终有收获,努力会有结果,功名成就在即,此刻莫要焦虑,心中会有担忧,黎明前的节奏,高考就如行舟,随风随水无忧。出国留学网高考栏目为你提供“2017固原高考语文真题及答案解析已公布”!更多高考内容请持续关注本站!
2017固原高考语文真题及答案解析已公布
适用地区:甘肃、青海、内蒙古、黑龙江、吉林、辽宁、宁夏、新疆、陕西、重庆、西藏、海南





猜你喜欢:
| 2017年高考热点 | |
06-07
开启高考成功之门,钥匙有三。其一:勤奋的精神;其二:科学的方法;其三:良好的心态。留学网高考栏目为您整理“2017固原高考语文真题及答案图片版”,希望能帮到您。
2017固原高考语文真题及答案图片版
2017年高考全国卷2语文真题及答案
答案在最后一页
适用地区:甘肃、青海、内蒙古、黑龙江、吉林、辽宁、宁夏、新疆、西藏、陕西、重庆、海南











小编精心为您推荐:<...
06-07
十年的努力只为这一刻金榜题名!高考即将来临,请大家保持一颗平常的心态,面对高考,发挥出自己最佳水平。出国留学网高考频道第一时间为您提供2016年固原高考语文真题及答案已发布,其真题及答案将在本页显示,希望学生及家长能密切关注本页,如果大家想要的真题及答案没有显示可按Ctrl F5进行刷新。更多固原高考分数线、固原高考成绩查询、固原高考志愿填报、固原高考录取查询信息等信息请关注我们网站的更新!
2016年固原高考语文真题及答案已发布










06-07
高考是人生的一道重要的关卡,它是对十年寒窗苦读的一次总结,同时也是决定你在打开这扇大门后迎来的是鸟语花香还是泥泞沼泽。出国留学网高考频道第一时间为您提供2016固原高考语文真题及答案已发布,希望学子和家长们能密切关注本页,一旦真题及答案公布,本页头条将会显示,如果你想找的真题及答案没有显示可按Ctrl F5进行刷新!更多固原高考分数线、固原高考成绩查询、固原高考志愿填报、固原高考录取查询信息等信息请关注我们网站的更新!
2016固原高考语文真题及答案已发布










<...
06-07
2016年高考已成为历史,考场上的紧张、争分夺秒还历历在目!出国留学网高考频道为了能让大家及时了解2016年固原高考语文真题及答案正式公布,将在此页为大家及时更新,请大家关注本页,如果没有显示可按Ctrl F5进行刷新。同时也建议大家安Ctrl D收藏本网站!更多固原高考分数线、固原高考成绩查询、固原高考志愿填报、固原高考录取查询信息等信息请关注我们网站的更新!
2016年固原高考语文真题及答案正式公布










06-07
十年寒窗,在此一搏!高考即将来临,一次决定成败的挑战即将开始。无论你现在是成竹在胸,还是茫无头绪,不知所措,你都不能退缩。今年的固原高考真题将在考后公布,出国留学网高考频道小编将紧密关注2016固原高考语文真题及答案正式公布 ,在此页面将及时公布,请学子们及家长密切关注本页面。如果真题及答案没有显示,那么请按Ctrl F5刷新。为了能及时知晓2016固原高考语文真题及答案正式公布,建议大家按Ctrl D收藏我们网站!更多固原高考分数线、固原高考成绩查询、固原高考志愿填报、固原高考录取查询信息等信息请关注我们网站的更新!
2016固原高考语文真题及答案正式公布










06-07
这两天的考试过程中,要调整好自己的情绪,考过一门,就不要再想了,重要的是吃好,喝好,休息好,营造一种良好的应考氛围,祝愿你考试顺利!出国留学网高考频道小编紧密关注固原高考语文真题及答案2016(清晰版) ,及时更新让各位考生第一时间能够校对准确的高考答案(ctrl D收藏),小编在这里各位考生心想事成。更多固原高考分数线、固原高考成绩查询、固原高考志愿填报、固原高考录取查询信息等信息请关注我们网站的更新!
固原高考语文真题及答案2016(清晰版)










固原高考语文真题及答案推荐访问