出国留学网专题频道天津高考政治答案栏目,提供与天津高考政治答案相关的所有资讯,希望我们所做的能让您感到满意!
选择出国留学网真是一个深思熟虑的选择!!想你这么美丽和帅气的考生肯定能在高考的道路上一帆风顺!希望高考考试资讯能够给各位考试带来福音和慰藉,下面是出国留学网带来的2018天津高考政治试题及答案,仅供参考。
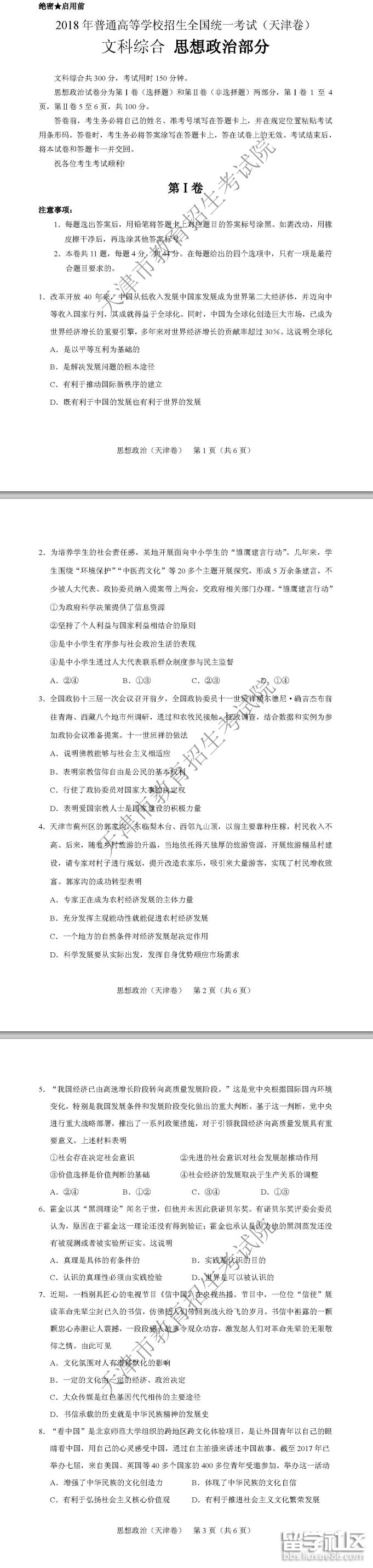
2018天津高考政治试题及答案



小编精心为您推荐:
说难不难,说简单不简单。希望参加高考的同学们放松心态,从容应对,正常发挥。出国留学网高考栏目为您提供2017天津高考政治真题及答案已出炉,相信,这只是你人生中的一个不大的挑战。
2017天津高考政治真题及答案已出炉
思想政治真题






思想政治答案


猜你喜欢:
| 2017年高考热点 | |
高考前,空气中弥漫着紧张的气息。高考后,终于我们迎来了解放的那一天,最新高考真题由国留学网高考频道第一时间为您提供2017年天津高考政治真题及答案(图片版),希望大家及时关注本页面。
2017年天津高考政治真题及答案(图片版)
思想政治真题






思想政治答案


小编精心为您推荐:
十年苦读为今朝,迎考心态很重要。不能临时抱佛脚,越看越想心越慌。考前定要休息好,从从容容发挥高。祝你高考顺利,金榜题名!更多高考资讯请关注出国留学网高考网。
2017天津高考政治真题及答案已公布
思想政治真题






思想政治答案


小编精心为您推荐:
06-09
一切的力量的积蓄终于这这一刻完全爆发了,随着高考终考铃声的响起,2016年高考已经顺利结束了。出国留学网出国留学网高考频道为您提供2016年天津高考政治试卷及答案已发布。如果您想要找的真题及答案没有显示,可按Ctrl F5进行刷新。同时建议大家按Ctrl D收藏本网站!更多天津高考分数线、天津高考成绩查询、天津高考志愿填报、天津高考录取查询信息等信息请关注我们网站的更新!
2016年天津高考政治试卷及答案已发布

2016高考频道精心推荐:
06-09
随着终考铃声的响起,2016年高考已经完美收官,不论成绩是好是坏,学生们都从此刻开始了下一阶段的学习生活。出国留学网出国留学网高考频道为您提供2016天津高考政治试卷及答案已发布。如果您想要找的真题及答案没有显示,可按Ctrl F5进行刷新。同时建议大家按Ctrl D收藏本网站!更多天津高考分数线、天津高考成绩查询、天津高考志愿填报、天津高考录取查询信息等信息请关注我们网站的更新!
2016天津高考政治试卷及答案已发布

2016高考频道精心推荐:
06-09
高考是梦想开始的地方,是人生重要的转折点,每一个人对高考都有自己独一无二的感受。2016年高考已经落幕,下面是出国留学网高考频道为广大考生提供2016天津高考政治试卷及答案(文字版)。如果你想找的真题及答案没有显示,可按Ctrl F5进行刷新!更多天津高考分数线、天津高考成绩查询、天津高考志愿填报、天津高考录取查询信息等信息请关注本站的更新!
2016天津高考政治试卷及答案(文字版)

2016高考频道精心推荐:
06-09
高考是一个分水岭,把学生分为两大部分,一部分是高考成功了的,一部分是高考失利的学生,开始不一样的生活。出国留学网出国留学网高考频道为您提供2016年天津高考政治试卷及答案正式公布。如果您想要找的真题及答案没有显示,可按Ctrl F5进行刷新。同时建议大家按Ctrl D收藏本网站!更多天津高考分数线、天津高考成绩查询、天津高考志愿填报、天津高考录取查询信息等信息请关注我们网站的更新!
2016年天津高考政治试卷及答案正式公布

2016高考频道精心推荐:
06-09
随着终考铃声的响起,2016年高考已经完美收官,不论成绩是好是坏,学生们都从此刻开始了下一阶段的学习生活。出国留学网出国留学网高考频道为您提供2016天津高考政治试卷及答案(官方版)。如果您想要找的真题及答案没有显示,可按Ctrl F5进行刷新。同时建议大家按Ctrl D收藏本网站!更多天津高考分数线、天津高考成绩查询、天津高考志愿填报、天津高考录取查询信息等信息请关注我们网站的更新!
2016天津高考政治试卷及答案(官方版)

2016高考频道精心推荐:
06-09
高考可以说是人生的转折点,能够顺利参加高考已经是人生的一种胜利。出国留学网高考频道以最快的速度为大家呈现2016天津高考政治试卷及答案正式公布,如果您需要查找的真题及答案没有显示,请按ctrl F5刷新。
2016天津高考政治试卷及答案正式公布

2016高考频道精心推荐:
天津高考政治答案推荐访问