出国留学网专题频道孝感中考试题栏目,提供与孝感中考试题相关的所有资讯,希望我们所做的能让您感到满意!
07-01
2016湖北孝感中考即将拉开序幕,出国留学网在线中考网将第一时间整理2016年湖北孝感中考试题汇总,供中考生们参考。
| 2016年孝感中考试题汇总 | ||
| 科目 | 2016中考试题汇总 | 查看详情 |
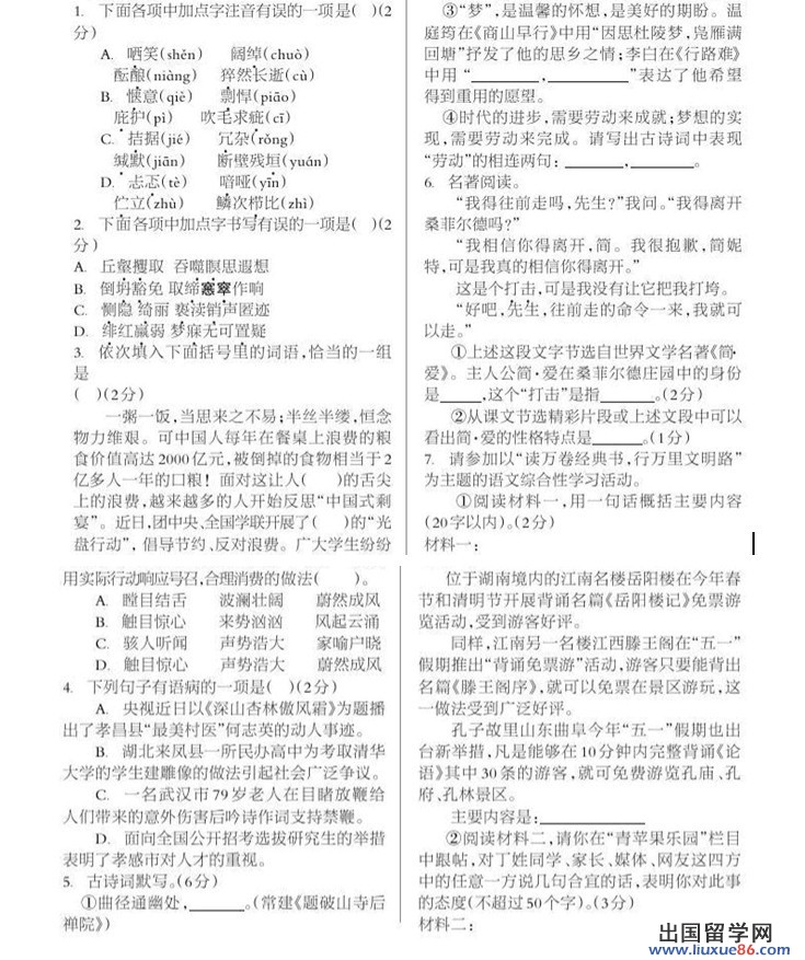
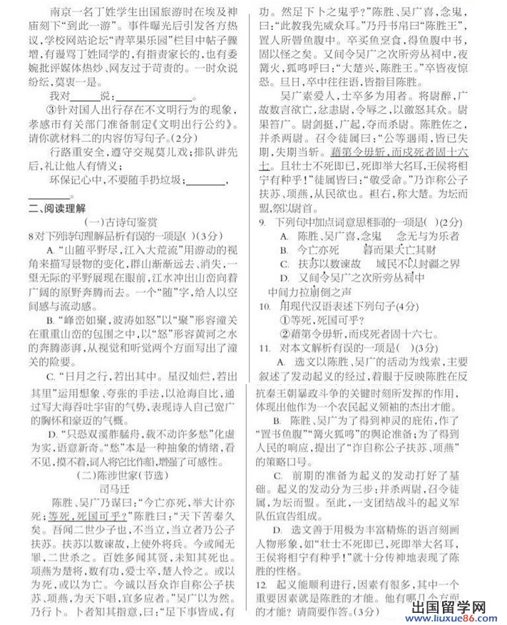
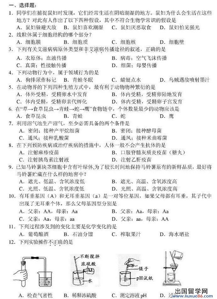
| 中考语文 | 孝感2016年中考语文试题 | 点击查看 |
06-24
06-15
08-20
考试不是什么决定命运的法门,成绩更不是代表一个人的整体素质。只要进行了中考这一关,2013中考已结束,为了能给大家在2014年中考考试考出好成绩,小编已在出国留学网分享2013年孝感中考英语试题及答案。(CTRL+D即可收藏)

中考相关内容推荐:
...08-20
2013年中考已经结束,学子们一定十分关注成绩线的指标,小编也是和大家一样。为了能给大家在2014年中考考试考出好成绩,小编已在出国留学网分享2013年孝感中考数学试题及答案。(CTRL+D即可收藏)

中考相关内容推荐:
...08-20
2013年中考已经结束,学子们一定十分关注成绩线的指标,小编也是和大家一样。为了能给大家在2014年中考考试考出好成绩,小编已在出国留学网分享2013年孝感中考语文试题及答案。(CTRL+D即可收藏)




孝感中考试题推荐访问