出国留学网专题频道宁夏书画等级考试栏目,提供与宁夏书画等级考试相关的所有资讯,希望我们所做的能让您感到满意!
什么是书法等级考试?书法等级考试有几个考试等级呢?书法等级考试一共分为九个等级,详细的考试介绍如下,感兴趣的了解一下吧!下面是出国留学网小编整理的文章,此文本仅供参考,欢迎阅读。
考试介绍
书画等级考试是我中心主办、面向全国书画学习者的教育类测评系统。举办书画等级考试的目的在于继承和弘扬中华优秀传统文化,普及传统书画艺术,提高学习者对传统书画艺术的欣赏和审美水平,提升学习者美育素养。
教育部考试中心负责该考试全国性的组织与管理,省级承办机构负责地方性管理工作。考试采取全国统一考试大纲、统一命题、统一评卷方式进行。考试合格者可获得由教育部考试中心统一颁发的证书,教育部考试中心负责考试结果的解释。
书画等级考试全年开考两次,分别在5月和11月。
书画等级考试共开考书法、硬笔书法、国画花鸟、国画山水、国画人物、素描、动漫画、色彩8个科目,具体设置见下表。
一级 | 二级 | 三级 |
03-07
宁夏的考生注意了,宁夏2023年上半年的书画等级考试报名公告已经发布了,考试报名时间定于3月13日到4月7日,请各位考生做好报考准备,下面是小编为大家整理的“宁夏2023年5月书画等级考试报名入口”,可供各位考生参考。
考试报名入口:
点击进入>>>
考试报名时间:3月13日9时—4月7日16时
考试时间:
2023年5月20日、5月21日
毛笔书法:

硬笔书法:

素描、动漫:

色彩、国画:

考试注意事项:
03-08
宁夏省2023年5月书画等级考试报名自2023年3月13日9时开始,截止至4月7日16时结束,报名的准确入口如下,宁夏省报考生可通过此入口报名,下面是出国留学网整理的“宁夏省2023年5月书画等级考试报名入口”,此文本仅供参考,欢迎阅读。
一、报名时间和网址
1.报名时间:3月13日9时至4月7日16时
2.报考网址:http://ccpt.neea.edu.cn/
二、报名条件
报名者不受年龄、职业、学历、国籍等限制,均可根据自己学习情况和实 际能力选考相应的科目和级别。
三、报名方式
报名采用网上报名方式,考生完成注册账号、填报信息、网上缴费并缴费成功后,完成报考。
四、报名费用
各科目1-3级报名费收费标准为130元/科次,4-6级报名费收费标准为180元/科次。考生在报名时应认真核对报考科目和级别,缴费完成后不可更改,因个人原因弃考的,考试费不予返还。
五、开考日期及科目
2023年5月20日
03-07
03-07
宁夏省2023年5月书画等级考试报考工作安排已经通告出来了,考试报名工作安排在2023年3月13日9时至4月7日16时进行,详细的报考安排通告内容如下,下面是出国留学网整理的“宁夏2023年5月书画等级考试报考通告”,供宁夏考生参考阅读。
2023年5月书画等级考试将于5月20日至21日举行,现将本次考试有关事项通告如下。
一、报名时间和网址
1.报名时间:3月13日9时至4月7日16时
2.报考网址:http://ccpt.neea.edu.cn/
二、报名条件
报名者不受年龄、职业、学历、国籍等限制,均可根据自己学习情况和实 际能力选考相应的科目和级别。
三、报名方式
报名采用网上报名方式,考生完成注册账号、填报信息、网上缴费并缴费成功后,完成报考。
四、报名费用
各科目1-3级报名费收费标准为130元/科次,4-6级报名费收费标准为180元/科次。考生在报名时应认真核对报考科目和级别,缴费完成后不可更改,因个人原因弃考的,考试费不予返还。
五、开考日期及科目
2023年5月20日
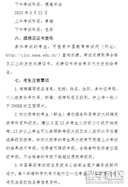
上午考试科目:毛笔书法
下午考试科目:硬笔书法
2023年5月21日
上午考试科目:素描
下午考试科目:色彩
六、成绩及证书发布
参加考试的考生,可登录中国教育考试网(网址:http://cjcx.neea.edu.cn/)查询成绩。考试成绩取得合格及以上的发放成绩证书,成绩证书将由考点代为发放给考生。
七、考生注意事项
1.准确填写报名信息,包括:姓名、性别、身份证号码、个人或家长手机号、邮箱、报考科目及级别,并上传一张小于200KB的正面照片。
2.初次报考的考生(新生)请依据各科目考试大纲确定报考科目和级别。建议5至12岁考生从初级1-2级开始报考,12岁以上考生可以参照新考级大纲及本人实际水平任意选择级别报考。非初次报考的考生再次报考可根据上次考试的结果进行申报。优秀者可跨级申报,合格者和良好者应逐级申报,不合格者的申报不能超过原报考级别。
3.书画等级考试报名系统与公安部全国户籍系统联网运行,每个邮箱和手机号只能对应一位考生。一旦缴费成功,将无法修改姓名等信息资料。
附件: 1.宁夏开考考点信息
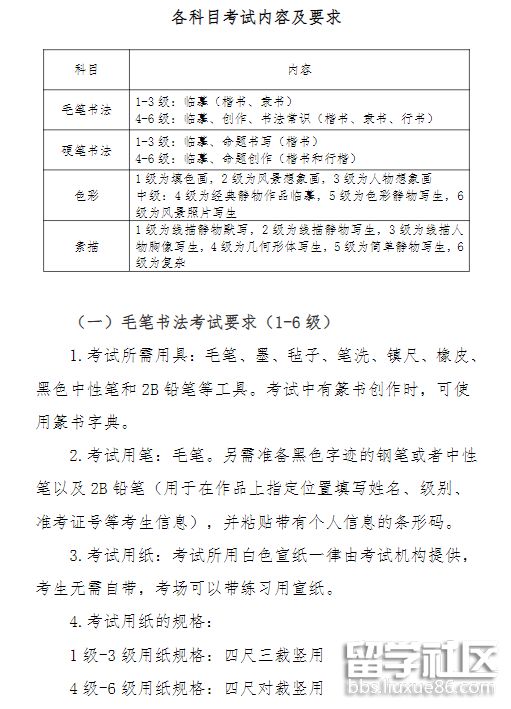
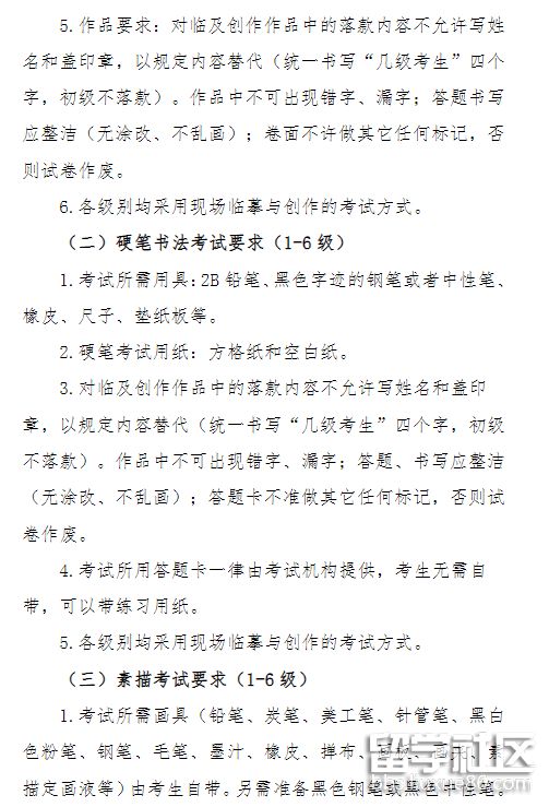
2.各科目考试内容及要求
...03-08
各位考生注意了!2023年5月书画等级考试将于5月20日至21日举行,请各位考生熟知。考试相关的工作安排通知已整理在下文了,各位考生来看看吧!下面是出国留学网整理的“宁夏2023年5月书画等级考试报考时间及安排”,供考生参考阅读。
一、报名时间和网址
1.报名时间:3月13日9时至4月7日16时
2.报考网址:http://ccpt.neea.edu.cn/
二、报名条件
报名者不受年龄、职业、学历、国籍等限制,均可根据自己学习情况和实 际能力选考相应的科目和级别。
三、报名方式
报名采用网上报名方式,考生完成注册账号、填报信息、网上缴费并缴费成功后,完成报考。
四、报名费用
各科目1-3级报名费收费标准为130元/科次,4-6级报名费收费标准为180元/科次。考生在报名时应认真核对报考科目和级别,缴费完成后不可更改,因个人原因弃考的,考试费不予返还。
五、开考日期及科目
2023年5月20日
上午考试科目:毛笔书法
下午考试科目:硬笔书法
2023年5月21日
上午考试科目:素描
下午考试科目:色彩
六、成绩及证书发布
参加考试的考生,可登录中国教育考试网查询成绩。考试成绩取得合格及以上的发放成绩证书,成绩证书将由考点代为发放给考生。
七、考生注意事项
1.准确填写报名信息,包括:姓名、性别、身份证号码、个人或家长手机号、邮箱、报考科目及级别,并上传一张小于200KB的正面照片。
2.初次报考的考生(新生)请依据各科目考试大纲确定报考科目和级别。建议5至12岁考生从初级1-2级开始报考,12岁以上考生可以参照新考级大纲及本人实际水平任意选择级别报考。非初次报考的考生再次报考可根据上次考试的结果进行申报。优秀者可跨级申报,合格者和良好者应逐级申报,不合格者的申报不能超过原报考级别。
3.书画等级考试报名系统与公安部全国户籍系统联网运行,每个邮箱和手机号只能对应一位考生。一旦缴费成功,将无法修改姓名等信息资料。
附件1:
宁夏开考考点信息
04-19
书画等级考试是面向全国书画学习者的技能培训与测评系统,那么2022年书画等级考试的报名时间是什么时候呢?下面是由出国留学网编辑为大家整理的“2022年书画等级考试的报名时间”,仅供参考,欢迎大家阅读本文。
1. 报名时间:3月14日9时—4月12日16时;
2. 报名网站:中国教育考试网;
3. 准考证打印时间: 5月10日9时—5月22日14时。
报考对象:报名者不受年龄、职业、学历、国籍等限制,均可根据自己学习情况和实际能力选考相应的科目和级别进行参考。
报考费用:一级至三级(各科目)报名费标准为130元/科次,四级至六级(各科目)报名费标准为180元/科次,七级至九级(各科目)报名费标准为260元/科次,考生通过报名网站进行缴费,缴费完成方为报名成功。
不像很多考试和比赛,仅考察孩子的书写水平,中国书画等级考试(CCPT)毛笔书法4级以上含有理论考察,要求孩子在平常学习时,有一定的积累。四级的理论知识,对于学过历史且阅读面已经比较宽泛的中学生来说还算常识类知识,但对小学生来说,还是需要日常积累相关书法知识。
9级则已经对专业性有很高的要求,理论知识考查中,单就用硬笔将汉字改为小篆这一点,没有大量的篆书临帖和日常背诵记忆,是做不出来的。
而且包括创作在内,考试考察知识范围非常广泛,书体上,篆书、隶书、魏碑、篆书、行草书、楷书都有考察到。
考试要求孩子临摹原帖,很考察孩子的功底,哪怕是一级考试,无论是楷书还是隶书,已经出现了很多字型比较复杂的字,对于年龄较小的初学者难度很大。
而四级以上,出现的临摹贴,呈现的都是原碑帖,而不是电脑处理过,笔画很清楚的帖子,这要求孩子对原贴很熟悉,哪怕没有临摹过,也能根据之前的积累,判断出每个笔画、特别是模糊的笔画该怎么处理。
所以,作为教育部中心组织的中国书画等级考试(CCPT),还是很有难度的。大家报考的时候,一定要参考历年考题,根据各自老师建议,选择适合自己的级别,不要受之前的一些等级考试的级别影响。
推荐阅读:
04-19
书画等级考试是面向全国书画学习者的技能培训与测评系统,那么书画等级考试的含金量怎么样呢?下面是由出国留学网编辑为大家整理的“书画等级考试的含金量怎么样”,仅供参考,欢迎大家阅读本文。
中国书画等级考试含金量很高。
中国书画等级考试的权威性体现在:
1、中国书画等级考试是国家级的考试认证体系,是讫今唯一由国家教育部认定的中小学生考级项目(其他学科均未纳入国家级考试认证体系);
2、中国书画考级由教育部考试中心主办,由教育部考试中心签发等级证书,主办单位的公信力和证书的权威性毋庸置疑;
3、等级证书由教育部考试中心署印(盖章),全国统一编号,网上可查,终身有效;
4、中国书画等级考试是教育部考试中心颁发带有编号的证书。证书实行统一编号,统一注册,可以全国联网查询、全国通用,权威性高。证书是考生艺术综合素质水平的客观评价,是学校招生,单位录取、聘用人员的依据。
1、考级让孩子有了奋斗目标
参加考级,主要培养孩子的毅力,可以让他们明白干任何一件事都不能轻易半途而废,放弃既定目标。锻炼少儿的坚强意志,使他们逐渐养成恒心和耐心。
2、考级能增强自信心
考级利用艺术的外向特征,激发学生进行富有感情的表演,使许多学生克服性格内向、胆小害羞等不健康的心理,通过考级增强了他们的自信心,培养他们活泼的性格。
3、考级能开阔视野
第一次考级的学员都存在恐惧的现象,看到考级的场面就有点紧张,但经过第一次考级的学员,就如跨上了一个新台阶一样,有了主动展示自我的渴望。
4、考级是进步的阶梯
每次的考级,都会得到一次互相交流的学习机会,培养了学员的艺术技巧,开拓了孩子们的视野,陶冶了他们的道德情操,对他们的成长起着至关重要的作用。
5、考级能激励孩子持续学习
就如同游戏设立关卡,闯关之后的满足感会让孩子得到成就感,从而激发继续学习的动力,从而改善学习坚持不了性格。
推荐阅读:
宁夏书画等级考试推荐访问