出国留学网专题频道宁夏硕士研究生网上确认入口栏目,提供与宁夏硕士研究生网上确认入口相关的所有资讯,希望我们所做的能让您感到满意!
10-27
宁夏2023年硕士研究生网上确认自2022年10月29日09:00开始上传网上确认材料,官方的确认网址入口已整理在下面了,宁夏的考生来了解一下吧!下面是出国留学网整理的“宁夏省2023年硕士研究生网上确认官网入口”,此文本仅供参考,欢迎阅读。
(点击图片进入)
网上确认方式及时间
请考生及时登录“中国研究生招生信息网”(公网网址:https://yz.chsi.com.cn,教育网址:https://yz.chsi.cn,以下简称“研招网”)网上确认系统上传相关材料完成网上确认。网上确认材料上传时间:2022年10月29日09:00-11月3日12:00。考生修改或补充材料上传截止时间为:2022年11月4日12:00。逾期不再受理。
考生提交材料后,请及时关注系统对审核结果的反馈提示。提示“审核通过”的考生表明已通过审核,报名信息有效。提示“待补充材料”的考生,请根据提示在规定时间内修改网上确认材料进行报考材料审核。考生提交补充材料后,须再次登录研招网查看审核结论。提示“审核不通过”的考生,表示未通过资格审核。若考生对审核结果有异议,可致电相应报考点进行咨询。因未及时上传相关材料导致网上确认不成功的,由考生个人负责。
推荐阅读:
10-27
各省市2023年硕士研究生网上确认时间都已经公布出炉,小编特将各省的网上确认时间汇总在一起整理在下面了,有需要的快来看看吧!下面是出国留学网整理的“2023年各省硕士研究生网上确认时间汇总”,欢迎各位考研生参考阅读。
| 省市 | 网上确认时间 |
|---|---|
| 北京 | 11月5日前完成,具体时间以报考点公告为准 |
| 天津 | 11月5日前结束(具体工作时间参见各报考点网报公告) |
| 河北 |
10-02
重庆市2023年硕士研究生考试网上确认须在2022年11月5日前完成,详细的审核材料要求及有关注意事项已整理如下,来了解一下吧!下面是出国留学网整理的“重庆市2023年硕士研究生考试网上确认要求”,欢迎大家参考阅读。
一、时间和方式:2022年11月5日前完成。考生登录确认网址进行网上确认,详见所选报考点公告。
二、审核材料要求
报名信息确认阶段,应提前准备有关证明材料,包括本人有效居民身份证、学籍、学历证书等,以下相应类别考生还须提供相关证明材料:
(一)重庆市户籍的非应届生须提供本人居民户口簿。
(二)户籍地不在重庆市的非应届生须提供2022年7月至11月期间连续三个月在重庆市缴纳的社保证明(加盖社保机构印章的缴纳社会保险凭证原件)或公安机关核发的在有效期内的重庆市居住证 。
(三)重庆市普通高校、普通高校举办的成人高校学历教育应届本科毕业生须提供本人学生证 。
(四)在校研究生须提供所在培养单位证明以及本人学生证 。
(五)未拿到毕业证的自学考试和网络教育本科生须提供本人学生证及成绩单(已毕业的提供本人毕业证书原件)。
(六)报考“退役大学生士兵”专项硕士研究生招生计划的考生须提供《入伍批准书》和《退出现役证》。
(七)未通过网上学历(学籍)校验的考生,应按所报考招生单位的要求,在规定时间内完成学历(学籍)核验。
三、考生本人对网上报名信息要进行认真核对并确认。经确认的报名信息在考试、复试及录取阶段一律不作修改,因考生填写错误引起的一切后果自行承担。
四、有关注意事项
(一) 考生需在所选考点规定的截止时间前及时登录网上确认系统并按要求上传相关资料并提交确认。上传的审核材料主要包括身份审核材料、学历学籍审核材料、户籍地或社保相关证明材料以及其他需要上传的审核材料。
(二)确认期间保持所填报的联系方式畅通 ,如有任何疑问可拨打考点咨询电话 。
(三)凡上传资料有弄虚作假者,一经发现,将按相关文件和规定从严处理。
(四)考前十天左右,教育部将开通网上下载打印《准考证》系统,准考考生务必凭网报用户名和密码登陆“研招网”查询考试信息,自行下载并打印《准考证》。
(五)考生凭本人居民身份证和准考证参加考试,二者缺一不可。为保证答题和评卷质量,在重庆市参考的考生由市教育考试院统一配发考试文具。除招生单位在《准考证》备注信息栏中特别说明可以携带的特殊文具外,考生不得携带其它任何文具进入考场。
推荐阅读:
09-27
江西省2023年硕士研究生考试网上确认时间为2022年11月1日-11月4日,具体的报名要求及网上确认安排如下,下面是出国留学网整理的“江西2023年硕士研究生考试报名要求及网上确认安排”,欢迎大家参考阅读。
考生须登录“中国研究生招生信息网”(以下简称“研招网”),认真查阅教育部公布的《2023年全国硕士研究生招生工作管理规定》以及招生单位有关管理规定、招生简章和报考点公告。
(一)报考时间和地址
1.2022年9月24-27日(每天9:00-22:00)网上预报名(预报名信息有效,无需10月重复报名)。
2.2022年10月5-25日(每天9:00-22:00)网上报名(逾期不接受补报,也不得再修改报名信息)。
3.考生在规定时间内登录“中国研究生招生信息网”(公网网址:http://yz.chsi.com.cn,教育网址:http://yz.chsi.cn,以下简称“研招网”)浏览报考须知,按教育部、省教育考试院、设区市教育考试中心、高校报考点以及报考招生单位的网上公告要求报名。
我省所有报考点均采取网上确认方式,所有网上报名成功考生均须在规定时间内按照网上报名所选报考点要求进行网上确认。请考生在网报期间一定要认真阅读所选报考点发布的网报公告,按报考点要求及时上传相关材料。未按时上传提交确认材料的视为放弃报名。
(一)网上确认时间
1.网上确认时间:2022年11月1日-11月4日。
2.材料上传时间:2022年11月1日9:00-11月4日17:00,逾期不能上传,审核不通过需要补充上传材料的截止时间为2022年11月5日12:00。
(二)网上确认要求
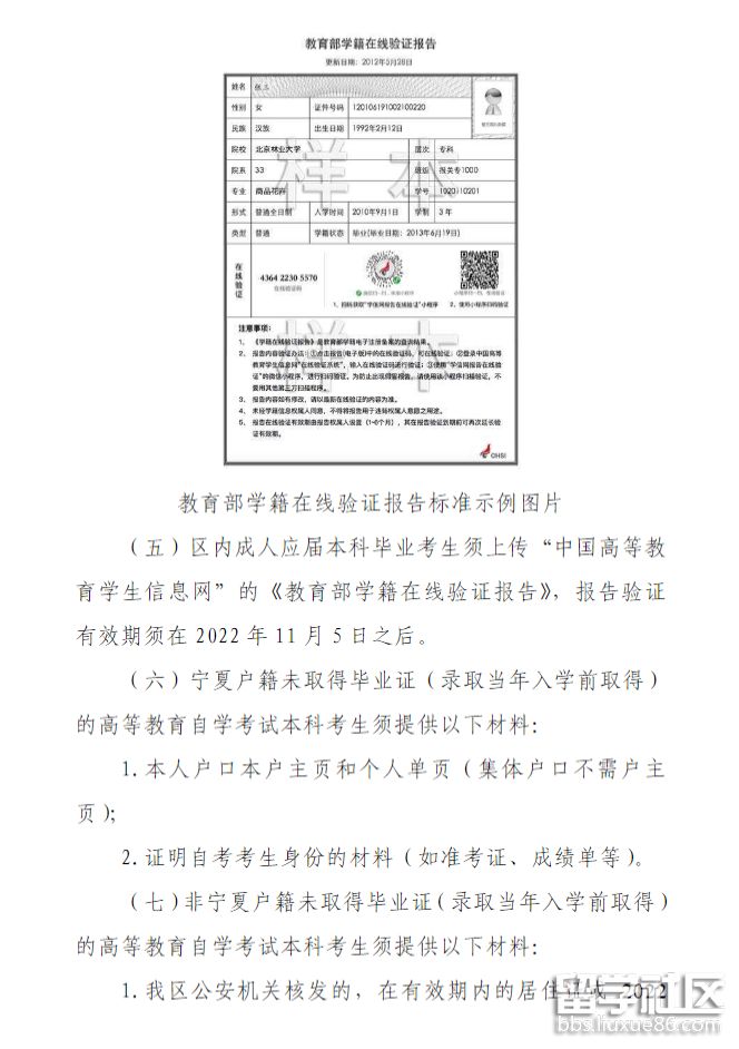
1.考生须在规定时间登录“中国研究生招生信息网”网上确认系统,按报考点要求,上传本人图像照片、身份证、学历学位证书;应届毕业生持《教育部学籍在线验证报告》(学生证)及其它相关材料,由报考点工作人员进行核对。
选择户籍所在地报考点的考生须提供本人户口簿(首页及本人页)。
选择工作单位所在地报考点的考生须提供工作单位开具的工作证明和工作单位缴纳的2022年8、9、10三个月及以上的《江西省社会保险个人权益记录单》或《社会保险参保缴费证明》或考生本人作为单位法人的纳税凭证等证...
10-18
出国留学考研网为大家提供湖南2018硕士研究生网上报考和现场确认工作的通知,更多考研资讯请关注我们网站的更新!
湖南2018硕士研究生网上报考和现场确认工作的通知
各硕士研究生报考点:
为做好2018年硕士研究生报考网上报名和现场确认工作,现将有关事项通知如下:
一、网报和现场确认及缴纳报考费时间
按照教育部的统一部署,网上预报名时间为2017年9月24日至9月27日,每天9:00-22:00。网上正式报名时间为 2017年10月10日至10月31日,每天9:00-22:00。逾期不再补报,也不可再修改报名信息。现场确认时间为2017年11月7日-10日,逾期不再接受确认。
网上缴纳报考费的时间为10月10日至10月31日,每天9:00-22:00,其他时间无法网上支付。9月份已经网上预报名的考生,须在此期间再次登录网报系统进行网上支付报考费。
二、认真做好组织管理工作
网报期间,各报考点要及时登录管理平台查看考生报考情况,了解和掌握报考动态,发现不符报考条件的考生,及时告知考生本人;出现数据异常,要及时处理或者报告我院。对于现场确认时需考生提供的考生证明,要及时通过短信平台或其他方式通知考生。
各报考点要根据报考考生人数,成立报考确认工作小组,调动相关部门积极参与,提前做好现场确认工作的预案。要安排合适的场地,避免发生拥挤和安全事故。报名现场布置要清晰醒目,张贴报名流程和注意事项,方便考生查找和浏览。要设置登记处,对需要报考费收据的考生准确登记。确认现场要杜绝培训机构进场宣传和发放资料。
各报考点现场确认前,要及时下载现场确认软件和操作说明,根据报考人数设置好服务端和客户端,连接互联网访问研招网,使用数字证书登录后导入数据,调试好系统并熟练掌握操作,保证确认工作顺利进行。现场确认的数据是考生本人确认有效并已经缴费的信息,未缴费的考生不得进行确认。确认期间,要及时备份相关数据和照片(现场采集照片和身份证照片),定期检查数据,发现不准确和遗漏的,要及时进行补救。报考点要打印《全国硕士研究生入学考试报名信息简表》让考生核实信息并签字确认,并告知考生,因考生本人原因造成信息差错影响考试的,责任由考生本人承担。
三、严格核验考生报考资格和身份
核验考生报考资格和身份是现场确认工作的核心内容,各报考点要严格执行教育部的有关规定,认真审核,逐一核对。学籍学历信息提示无法核验的,必须要求考生提供权威机构的验证报告;现场确认时不能提供的,考生必须签署承诺书,并在11月29日前向报考的招生单位提供,否则将不予准考。对工作年限有要求的,必须核实毕业时间。通过身份证核验仪核验考生身份,读取并保存考生身份证照片,比对现场采集照片;身份证无法核验的,要求考生必须在11月29日前办好新的身份证再次到报考点核验,否则将不予准考。对往年违纪作弊的考生,请按照提示信息决定是否给予确认。在校研究生学历考生再次报考的,必须持有在学单位学位管理部门同意报考的证明,否则取消确认。自考生和网络教育考生必须持有省级高等教育自学考试办公室或网络教育高校出具的相关证明方可确认。...
10-21
四川省2023年全国硕士研究生招生考试考生网报信息上传材料时间为2022年10月30日至11月3日,详细的上传流程及要求见下文公告,下面是出国留学网整理的“四川省2023年全国硕士研究生招生考试报名信息网上确认公告”,欢迎大家参考阅读本文。
四川省2023年全国硕士研究生招生考试报名信息网上确认公告
按照教育部《2023年全国硕士研究生招生工作管理规定》要求,为更好地服务考生,我 省2023年全国硕士研究生招生考试网上报名信息全部实行网上确认,根据教育部工作部署, 为确保考生顺利进行网上确认,现将有关事项公告如下。
一、网上确认要求
确认期间报考点将通过线上方式集中审核考生上传材料,并通过确认系统向考生反馈审核 结果。请各位考生务必仔细阅读教育部《2023年全国硕士研究生招生工作管理规定》以及四 川省教育考试院和所选报考点发布的网上确认公告,了解相关信息,按要求提交材料。未在规 定的时间内进行网上确认报名信息或因自身原因未通过网上确认审核的考生,其报名信息无 效。
二、网上确认时间
考生网上确认报名信息上传材料时间:2022年10月30日至11月3日,每天开始和结束的具 体时间以各报考点发布的公告为准。 报考点集中网上审核材料时间:2022年10月31日至11月4日。
三、网上确认对象
所有报名缴费成功且符合以下条件的考生:
1.毕业院校在四川省的应届本科毕业生;
2.报考四川省招生单位的单独考试考生;
3.工作单位或户口所在地为四川省的非应届本科毕业生;
4.所报招生单位有特殊要求的考生。
四、网上确认系统
网上确认系统网址:https://yz.chsi.com.cn/wsqr/stu
二维码:

考生可以使用手机、电脑等方式进行网上确认。进入登录页面后,输入本人网上报名的学 信网账号、密码即可登录系统。
五、考生上传材料
彩色证件电子照。
证件照上传要求:
2023年研究生考试报名已经结束了,马上就要进入研究生考试报名信息确认的环节了。请各位考生及时关注考试信息。下面是小编为大家整理的“2023年宁夏研究生考试网上确认通知”,可供各位考生参考。更多考试相关信息请各位考生继续关注本网站。







2023年研究生考试报名已经结束,马上就要进入考试报名确认的环节了,请各位考生及时关注考试信息。下面是小编为大家整理的“广西2023年全国硕士研究生招生考试网上确认注意事项”,可供各位考生参考。更多考试相关信息请各位考生继续关注本网站。
一、网上确认时间
(一)网上确认截止时间为2022年11月4日。
(二)审核未通过需补充材料的,提交补充材料的截止时间为2022年11月5日。
(三)网上确认系统关闭时间为2022年11月5日17:30。具体时间安排请查看各报考点公告。
二、网上确认要求
(一)所有考生均应在规定时间内完成网上确认手续,逾期不再补办。
(二)确认时应按报考点要求在网上确认系统中提交相关材料。考生须如实提供材料,因弄虚作假造成的后果由考生自行承担。
(三)所有考生均应对本人网上报名信息进行核对并确认报名信息经考生确认后一律不再修改,因填写错误引起的后果由考生自行承担。
三、网上确认系统
网上确认系统网址:https://yz.chsi.com.cn/wsqr/stu/

考生可以使用手机、电脑等进入网上确认系统。进入登录页面后,输入本人网上报名的学信网账号、密码即可登录系统。考生应全程根据网页提示和要求内容依序操作,直至完成材料提交全过程。建议考生尽量错峰确认,不要在确认的最后一天扎堆提交审核材料,以免由于审核未能通过需要进一步提供的材料没有充足的时间及时补充。
四、考生上传材料要求
(一)必传材料:
1.本人近三个月内正面、免冠、无妆、无美颜及修图、彩色头像电子证件照(蓝色或白色背景,具体以报考点要求为准,该照片将用于初试准考证、学信网录取登记表等重要材料照片和考生身份验证,考生务必慎重对待)。

2.本人身份证人像面、国徽面照片,请确保身份证边框完整,字迹清晰可见,亮度均匀,文字正向显示。
宁夏硕士研究生网上确认入口推荐访问