出国留学网专题频道宁夏高考理综栏目,提供与宁夏高考理综相关的所有资讯,希望我们所做的能让您感到满意!
06-11
大家期待已久了的2022年高考全国乙卷理综科目试卷新鲜出炉了!让我们一起来了解一下吧。下面是由出国留学网编辑为大家整理的“2022年宁夏高考理综生物试题及参考答案”,仅供参考,欢迎大家阅读本文。






推荐阅读:
06-11
大家期待已久了的2022年高考全国乙卷理综科目试卷新鲜出炉了!让我们一起来了解一下吧。下面是由出国留学网编辑为大家整理的“2022年宁夏高考理综试题及参考答案”,仅供参考,欢迎大家阅读本文。








07-13
全国高考试题已经陆续出完,想知道考试试题的考生赶紧了解一下,下面由出国留学网小编为你精心准备了“2020宁夏高考理综试卷及参考答案(图文版)”,持续关注本站将可以持续获取高考资讯!
2020宁夏高考理综试卷及参考答案(图文版)
今年全国卷二适用地区:甘肃、青海、内蒙古、黑龙江、吉林、辽宁、宁夏、新疆、陕西、重庆。





高考已经迎来了结尾,相信大家对自己的考试情况都有了较为清楚的认知,出国留学网高考频道会及时为广大考生提供2019年宁夏高考理综试卷及答案(图片版),更多高考分数线、高考成绩查询、高考志愿填报、高考录取查询信息等信息请关注我们网站的更新!








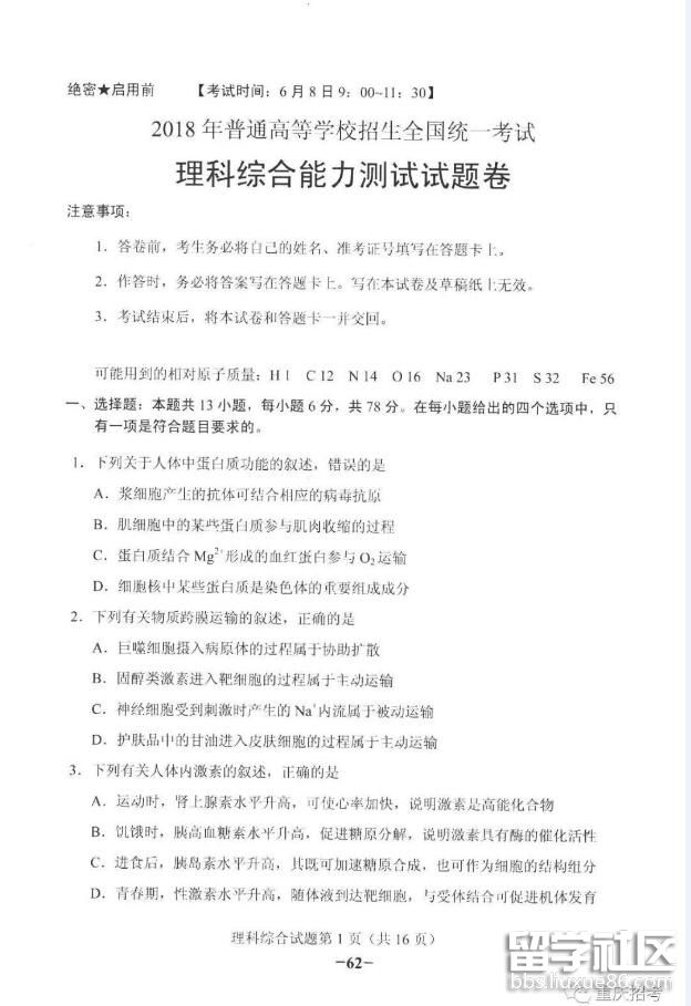
付出终有收获,努力会有结果,功名成就在即,此刻莫要焦虑,心中会有担忧,黎明前的节奏,高考就如行舟,随风随水无忧。出国留学网高考栏目为你提供“2018年宁夏高考理综试题及答案(图片版)”!更多高考内容请持续关注本站!








06-09
随着终考铃声的响起,2017年高考已经完美收官,不论成绩是好是坏,学生们都从此刻开始了下一阶段的学习生活。出国留学网出国留学网高考频道为您提供2017年宁夏高考理综试题及答案解析。如果您想要找的真题及答案没有显示,可按Ctrl F5进行刷新。同时建议大家按Ctrl D收藏本网站!更多高考分数线、高考成绩查询、高考志愿填报、高考录取查询信息等信息请关注我们网站的更新!
2017年宁夏高考理综试题及答案解析
2017年高考全国卷2理综适用地区:甘肃、青海、内蒙古、黑龙江、吉林、辽宁、宁夏、新疆、陕西、重庆、西藏



小编精心为您推荐:
06-09
高考是一个分水岭,把学生分为两大部分,一部分是高考成功了的,一部分是高考失利的学生,开始不一样的生活。出国留学网出国留学网高考频道为您提供2017宁夏高考理综试题及答案解析(图片版)。如果您想要找的真题及答案没有显示,可按Ctrl F5进行刷新。同时建议大家按Ctrl D收藏本网站!更多高考分数线、高考成绩查询、高考志愿填报、高考录取查询信息等信息请关注我们网站的更新!
2017宁夏高考理综试题及答案解析(图片版)
2017年高考全国卷2理综适用地区:甘肃、青海、内蒙古、黑龙江、吉林、辽宁、宁夏、新疆、陕西、重庆、西藏



小编精心为您推荐:
| 高考热点聚焦 | |||
06-09
一年一度的高考已经完美落下帷幕,这一段美妙的人生经历也从此画上句号,我们即将开始新的旅程,结识新的伙伴。那么在刚刚过去的高考中你表现的怎么样呢?出国留学网出国留学网高考频道为您提供2017宁夏高考理综试题及答案解析已公布。如果您想要找的真题及答案没有显示,可按Ctrl F5进行刷新。同时建议大家按Ctrl D收藏本网站!更多高考分数线、高考成绩查询、高考志愿填报、高考录取查询信息等信息请关注我们网站的更新!
2017宁夏高考理综试题及答案解析已公布
2017年高考全国卷2理综适用地区:甘肃、青海、内蒙古、黑龙江、吉林、辽宁、宁夏、新疆、陕西、重庆、西藏



2017高考频道精心推荐:
2017全国各省及普通院校高考分数线专题06-09
06-09
2017年高考已经拉下了帷幕,出国留学网小编为你整理了“2017年宁夏高考理综真题及答案解析”,祝福你们高考成功!更多高考信息请持续关注出国留学网高考栏目!
2017年宁夏高考理综真题及答案解析
2017年高考全国卷2理综适用地区:甘肃、青海、内蒙古、黑龙江、吉林、辽宁、宁夏、新疆、陕西、重庆、西藏



猜你喜欢:
| 2017年高考热点 | |
| 2017宁夏高考信息汇总频道 | |
宁夏高考理综推荐访问