出国留学网专题频道宁夏高考语文答案栏目,提供与宁夏高考语文答案相关的所有资讯,希望我们所做的能让您感到满意!
一年一度高考,我们与你们同在。出国留学网小编为广大高考考生带来了2019年宁夏高考语文真题及答案(图片版),也欢迎大家了解更多关于高考分数线、成绩查询、志愿填报、录取查询的信息!请继续关注我们网站内容更新!








高考可以说是人生的转折点,能够顺利参加高考已经是人生的一种胜利。出国留学网高考频道以最快的速度为大家呈现《2018年宁夏高考语文试题及答案已公布》,如果您需要查找的真题及答案没有显示,请按ctrl+F5刷新。








面对人生的机遇,我们要牢牢握着;面对人生的抉择,我们要慎重取舍;面对人生的方向,我们要谨慎决策。高考在即,留学网高考栏目小编为您准备了《2018年宁夏高考语文真题及答案已发布》,让您高考无压力,更多高考真题请关注留学网高考栏目哟!祝您一举高中!








高考已然来临,切莫紧张,切莫慌张,高考网将为你保驾护航。出国留学网高考频道将第一时间为你奉上“宁夏高考语文2018年试题答案解析”。小编温馨提醒,沉着应战,一击制胜,把高考踩在脚下,你就是赢家。


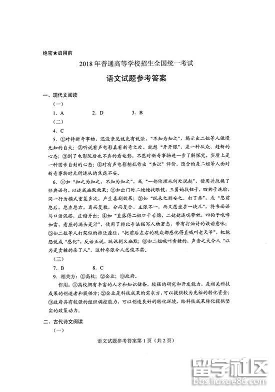
图片来源于新浪
小编精心为您推荐:
积极“备战”;乐观“应战”;努力“奋战”;争取“胜战”!坚持到底,就是胜利!祝福你:旗开得胜,“高考高中 ”!出国留学网高考网为大家提供2018年宁夏高考语文试题答案(图片版),更多高考资讯请关注我们网站的更新!


图片来源于新浪
小编精心为您推荐:
06-07
高考在即,出国留学网高考网为大家提供了2018宁夏高考语文答案已公布,更多高考志愿填报指南,如院校精选、专业就业前景解析等优质内容,请关注高考栏目!
2018宁夏高考语文答案已公布


图片来源于新浪
小编精心为您推荐:
在等待高考成绩出来之前,考生们可以先来看一看今年的高考真题哦!“2018宁夏高考语文真题及答案(已公布)”由出国留学网高考栏目 整理而出,希望对您有所帮助!
2018宁夏高考语文真题及答案(已公布)





图片来源于新浪



愿你执才高八斗生辉笔,饮才思万千智慧水,带气定神闲满面笑,拥胸中成竹满怀志,书锦绣嫣然好答卷,定折取桂冠来题名。出国留学网高考栏目为你准备了“2018年宁夏高考语文真题及答案(图片版)”。更多高考资讯尽在本站!





图片来源于新浪




宁夏高考语文答案推荐访问