出国留学网专题频道安徽播音与主持专业统考栏目,提供与安徽播音与主持专业统考相关的所有资讯,希望我们所做的能让您感到满意!
11-23
11月22日,安徽省教育招生考试院通知,因安徽疫情防控形势严竣复杂故决定延期举行安徽2023年播音与主持专业统一考试,详细延期通知如下,下面是出国留学网整理的“安徽省2023年普通高校招生艺术专业模块一(播音与主持)考试延期举行”,供安徽考生参考阅读。

鉴于目前我省部分地区新冠肺炎疫情防控形势严竣复杂,为确保广大考生和涉考人员健康安全,确保平安考试,经研究,原定2022年11月28日开考的安徽省2023年普通高校招生艺术专业模块一(播音与主持)考试延期举行,具体考试时间和安排将另行提前通知。
请广大考生履行好疫情防控“个人责任”,不聚集,不聚会,不前往人群集聚场所和风险地区,确保身体健康。同时,请密切关注省教育招生考试院官方网站和微信公众号,及时了解相关考试信息。因考试延期给考生和家长带来的不便,敬请谅解!
安徽省教育招生考试院
2022年11月22日
推荐阅读:
...12-21
出国留学高考网为大家提供2018上海播音与主持艺术专业统考时间,更多高考资讯请关注我们网站的更新!
2018上海播音与主持艺术专业统考时间
2018年上海市普通高校招生播音与主持艺术专业统一考试将于2017年12月23日至24日在上海戏剧学院华山路校区(华山路630号)举行,请考生务必带好播音与主持艺术专业统考准考证和有效身份证件(含居民身份证、社保卡、驾驶证、护照、军人证),认真阅读准考证上的注意事项,准时参加考试。
请广大考生提前做好准备,避免因天气、交通等原因影响出行。
小编精心为您推荐:
05-23
出国留学网高考网为大家提供湖南播音与主持类专业统考科目及分值,更多艺术高考资讯请关注我们网站的更新!
湖南播音与主持类专业统考科目及分值
播主类省统考由面试和笔试两个环节组成,满分300分,其中科目一、科目二为面试环节,满分250分,科目三为闭卷笔试,满分50分。
科目一:形象气质与才艺展示(100分;全程上镜;4分钟以内)
1.自我介绍(10分;1分钟以内)
2.个人才艺展示(30分;3分钟以内)
3.形象气质与上镜效果(60分)
科目二:语言能力与主持潜质(150分;5分钟以内)
1.朗诵自备材料(诗歌、散文等;50分;2分钟以内)
2.播读指定新闻稿件(40分;1分钟以内)
3.即兴回答问题和命题模拟主持(二选一;60分;2分钟以内)
科目三:普通话基础知识及其综合运用(50分;60分钟)
小编精心为您推荐:
11-17
10-21
出国留学网高考网为大家提供上海艺术高考:新增播音与主持艺术专业统考,更多艺术高考资讯请关注我们网站的更新!
上海艺术高考:新增播音与主持艺术专业统考
上海市教育考试院本周公布了2017年上海普通高校招生艺术类专业统考各科目考试内容及要求。在美术与设计学类、编导类、音乐学类、表演类4科目统考的基础上,新增了播音与主持艺术专业统考。
播音与主持艺术专业统考分文稿朗读、图片述评、才艺展示3个科目,满分为400分,其中文稿朗读科目满分100分,考官指定稿件要求考生当场朗读,主要考查考生的基础语音面貌;图片述评科目满分200分,要求考生根据指定的图片及图片背景介绍做一个简要的解读,以考查考生的构思创意、阅读理解及语言组织表达能力;才艺展示科目满分100分,要求考生展示自己准备的才艺,以考查学生的艺术修养和自我展现能力。市教育考试院还同时公布了播音与主持艺术专业统考的评分标准,供考生参考(点这里查看具体内容)。
根据教育部相关文件要求,“各省级招生考试机构应为本行政区域内考生组织美术和设计类专业省级统考,有条件的省(区、市)还应组织音乐、舞蹈、编导等其他艺术类专业省级统考;加强省级统考的规范化、标准化管理,探索和建立公平、科学、合理、有效的测试方式和评价机制,保证统考的区分度、信度和效度”。为此,市教育考试院新增播音与主持艺术专业,旨在加强本市艺术类专业统考的规范化管理,同时也避免考生在各校校考间往返奔波,减轻考生的负担。
小编精心为您推荐:
| 2017上海艺术统考内容及评分标准汇总 | |
| 1 | |
11-08
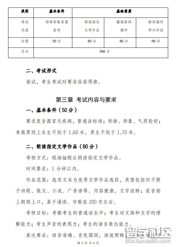
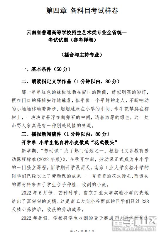
云南省播音与主持专业2023届考生注意,2023年播音与主持专业统考考试说明已经公布出来了,详细内容已整理如下,速来看看吧!下面是出国留学网整理的“2023年云南高考播音与主持专业统考说明”,供云南考生参考阅读。





![]()

推荐阅读:
出国留学网高考网为大家提供2017上海表演类、播音与主持艺术专业统考时间,更多艺术高考资讯请关注我们网站的更新!
2017上海表演类、播音与主持艺术专业统考时间
2016年12月24日-25日 表演类、播音与主持艺术专业统一考试。
2017上海高考表演类专业统考考试内容及评分标准
一、统考科目及分值
声乐、台词、形体、表演四门。
声乐100分,台词100分,形体100分,表演200分,四门总分500分。
二、考试各科目的内容及评分标准
分为A、B、C、D、E、F等级,每个 等级具体赋分由专家组评定。各等级的分值要求如下:
(一)声乐:演唱(清唱自备歌曲一首)
A.(90分以上)
嗓音条件好,音色优美。吐字清晰。音准、节奏把握准确、稳定。音乐表现力强。
B.(80分-89分)
嗓音条件较好。吐字较清晰,音准、节奏把握较准确、稳定。有较强的音乐表现力。
C.(70分-79分)
嗓音条件一般。音准、节奏尚可。有一定的音乐表现力。
D.(60分-69分)
嗓音条件基本符合标准。音准、节奏不够准确、稳定。音乐表现力一般。
E.(40分-59分)
嗓音条件不符合标准。音准、节奏不准确。完成乐曲演唱困难。
F.(1分-39分)
嗓音条件差,音乐基础差。不能完成乐曲演唱。
(二)台词:学生自备朗诵材料一篇,寓言、散文、故事、诗歌皆可。
A.(90分以上)
语言流畅生动、吐字清晰、字音准确、节奏鲜明、声情并茂。音色音量上乘,具有较好的表现力、感染力。
B.(80分-89分)
语言较为流畅生动、吐字归韵准确、节奏鲜明、音色音量较好,具有一定的表现力、感染力。
C.(70分-79分)
吐字归韵较准确、音色音量一般,但不流畅,基本能完成作品。
D.(60分-69分)
吐字归韵不够准确,语言问题较多,音色音量欠缺,但能纠正者。
E.(40分-59分)
吐字归韵不准确,语言感觉较差;音色音量较差,调整困难者。
F.(1分-39分)
吐字归韵差,缺乏语言感觉,音色音量差,唇舌齿元音发音有缺陷者,或难以调整者。
(三)形体:学生自备各种舞蹈、武术、健美体操等,无伴奏带。
A.(90分以上)
动作节奏、韵律、感觉、情绪(表情)、身体柔韧度、协调性优秀且能独立跳出一曲风格完整的舞蹈,加之爆发力、控制力、表现力上乘者。<...
10-25
出国留学网高考网为大家提供2017湖北播音与主持艺术专业统考科目及分值,更多艺术高考资讯请关注我们网站的更新!
2017湖北播音与主持艺术专业统考科目及分值
| 考试科目 | 考试形式 | 分值 | 总分 |
| 自我介绍 | 面试,简单的自我介绍 | 20分 | 300分 |
| 即兴说话 | 面试,现场抽取2个试题自选1个即兴说话 | 80分 | |
| 作品朗读 | 面试,现场随机抽取并朗读文学作品一篇 | 60分 | |
| 新闻播报 | 面试,现场随机抽取并播读新闻类稿件一篇 | 60分 | |
| 新闻评述 | 面试,根据抽取的新闻搞件现场进行评述 | 80分 |
各专业类别统考具体内容和要求以省教育考试院网站公布的《2017年湖北省音乐学类、舞蹈学类和戏剧与影视学类考试大纲》为准;各专业类别统考具体报考时间以各组考院校网站公布的报考须知为准。
小编精心为您推荐:
2017艺术高考信息汇总...
安徽播音与主持专业统考推荐访问