出国留学网专题频道安徽省招生考试志愿填报流程栏目,提供与安徽省招生考试志愿填报流程相关的所有资讯,希望我们所做的能让您感到满意!
05-21
安徽省志愿填报表由出国留学网(www.liuxue86.com)为您提供!
|
2013年安徽省普通高校招生考生志愿表
|
|||||||||||||
|
考生号: 姓名:
|
|
||||||||||||
|
批次
|
志愿号
|
院校代码
|
院校名称
|
专业1 代码
|
专业2 代码
|
专业3 代码
|
专业4 代码
... | ||||||
06-13
出国留学网小编为大家提供安徽省2019普通高校招生考生志愿网上填报办法,一起来看看吧!希望大家及时填报高考志愿,祝大家填报顺利!
安徽省2019普通高校招生考生志愿网上填报办法
2019年我省普通高校招生继续实行志愿网上填报(含征集志愿)。为确保此项工作顺利进行,特制定本办法。
一、组织领导
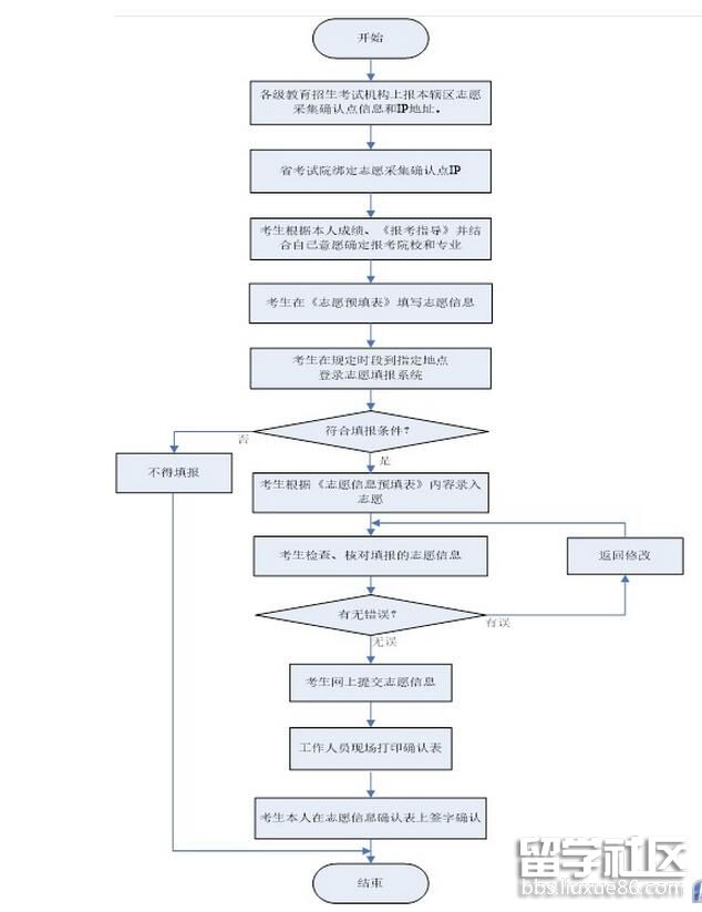
安徽省2019年普通高校招生考生志愿网上填报由安徽省教育招生考试院(以下简称省考试院)统一部署,各市、县(市、区)教育招生考试机构(以下统称各级教育招生考试机构)具体组织并实施。
省考试院负责志愿网上填报工作的整体组织协调、志愿填报系统开发、网络和数据安全、市级教育招生考试机构工作人员培训和相关信息发布等工作。
市级教育招生考试机构负责组织协调本辖区各县级教育招生考试机构志愿网上填报工作,及时传达省考试院相关要求,培训县级教育招生考试机构工作人员,实时监控各县(市、区)志愿填报进度。
县级教育招生考试机构负责组织协调本辖区志愿填报确认点(以下简称确认点)工作、培训确认点工作人员、实时监控各确认点志愿填报进度、重置考生密码、督促各确认点认真做好志愿填报组织和确认等工作。
确认点负责具体组织考生填报和确认志愿、解决考生填报过程中出现的问题、实时监控本确认点志愿填报进度等工作。
考生应充分了解所报考院校或专业的条件要求,根据自己的身体条件、户籍所在地、父亲或母亲或法定监护人户籍所在地等条件,按照自己的意愿填报院校和专业志愿。因不符合院校或专业录取条件造成不能录取等遗留问题由考生本人负责。
二、志愿网上填报时段
安徽省2019年普通高校招生各科类各批次志愿(含录取期间各批次征集志愿)均通过网络分时段填报。各级教育招生考试机构在志愿填报时段内组织达线考生分期分批上网录入志愿信息。
志愿填报时间表 | |
批次 | 时段 |
艺术、体育类各批次。文理科本科提前批、国家专项计划、地方专项计划、自主招生(含高校专项计划)、高职(专科)提前批。 | 6月26日8:00至27日17:00 |
05-03
高考将近,为了让广大考生及家长在填报高考志愿的时候准备更加充分,出国留学网高考频道编辑为广大考生及家长整理了2013高考志愿填报时间安排,关注我们网站,我们会不断更新最新信息!祝愿广大考生在2013高考取得优异成绩!
| 省份 | 填报时间 | 填报方式 | 填报批次 |
| 安徽 |
6月26日-7月6日
|
网上填报 |
文理科提前批次、自主选拔录取的院校
和艺术、体育类院校为6月26日—27日;
文理科第一、二、三批本科院校为6月29日至7月1日;
文理科高职(专科)院校为7月3日—6日。
|
2013年安徽省普通高校招生考试艺术类志愿设置分六个批次。具体的安排如下:
第一批,校考本科 专业,所含院校为31所独立设置本科艺术院校和普通文理科参加安徽省一本批次录取的省外院校。
第二批,使用省统考专业成绩的本科专业;
第三批,校考本科专业,所含院校为除第一批院校外的其他院校,其中包括省外普通院校校考、省属院校校考、独立学院及民办院校校考;
第四批,使用省统考专业成绩的本科独立学院及民办院校;
第五批,使用省统考专业成绩的专科专业;
第六批,使用校考专业成绩的专科专业。
第一批、第三批和第六批均设1个院校志愿。其中,第三批本科录取结束后未完成的计划面向达线合格考生征集志愿,本批次征集志愿设1个院校志愿。第二批、第四批和第五批实行“平行志愿”,“平行志愿”录取结束后仍未完成的计划,将面向未被录取的批次线上考生“征集志愿”。“平行志愿”均包含A、B、C三所院校,每所院校均设3个专业志愿及专业服从志愿;“征集志愿”采用“平行志愿”方式,...
06-13
出国留学网小编为大家提供安徽省2019普通高校招生考生志愿网上填报操作说明,一起来看看吧!希望大家都能顺利填报高考志愿!
安徽省2019普通高校招生考生志愿网上填报操作说明

一、志愿网上填报注意事项
1.考生在上网录入志愿信息之前,应仔细了解我省志愿填报的有关政策及要求,并根据自身条件和意愿填写好《志愿预填表》。登录志愿填报系统后按照《志愿预填表》的内容在网上录入志愿信息。《志愿预填表》可在安徽省教育招生考试院网站“公告栏”中下载。
2.正式填报志愿时,考生须按照当地招生部门安排的时段到指定地点填报志愿。因考生自身原因不能在规定时段内到指定地点填报志愿的,由考生本人承担相应后果。
3.考生录入志愿信息时只需录入院校代码和专业代码,点击“下一步”后系统将显示相应的院校名称和专业名称,考生核对无误后提交信息,看到填报成功提示后才表示志愿填报成功。
4.志愿信息一旦提交将无法重填或修改,考生务必仔细操作,细心核对,防止填错信息。
5.志愿填报成功后考生可再次登录系统查看自己填报的志愿信息。
6.志愿填报过程中,如有问题,请及时咨询志愿确认点老师或当地招生部门。
7.考生登录系统后若遗忘密码,请携带身份证、准考证等相关证件到当地招生部门办理密码重置手续。
8.务必使用IE浏览器填报志愿,切勿使用搜狗、360、金山猎豹等第三方浏览器。多人在同一台电脑上填报时,切记将前一个考生填报页面关闭并重启浏览器后再填报。
二、志愿网上填报操作简要说明
以下截图均为示例,考生正式填报志愿时实际填报界面根据考生科类、成绩等因素将略有不同。
1.打开浏览器,输入志愿网上填报网址:http://zytb.ahzsks.cn,进入登录界面:


04-23
05-26
出国留学高考网为大家提供2016年安徽省高考志愿填报时间安排,更多高考资讯请关注我们网站的更新!
2016年安徽省高考志愿填报时间安排
从安徽省教育厅获悉,2016年安徽高考志愿填报时间确定,具体安排如下:
文理科本科提前批次(包括国家专项计划、地方专项计划、自主招生﹤含高校专项计划﹥)、高职(专科)提前批和艺术、体育类各批次院校为6月26—27日;文理科本科院校第一、二、三批为6月29日至7月1日;文理科高职(专科)批为7 月3—5日。志愿填报办法另文规定。
出国留学网高考频道提醒考生考后关注安徽高考分数线、安徽高考成绩查询、安徽高考志愿填报、安徽高考录取查询信息:
| 2016年安徽高考分数线查询 | ||||||
|---|---|---|---|---|---|---|
| 一本 | 二本 | 三本 | ||||
06-28
随着2013年高考的结束,高考志愿填报也将提上日程。高考已经过去,考生不必为考试发挥如何而纠结,需要把精力和时间放在高考志愿填报上。正确的志愿填报方法可以帮助大家达到高考成绩所不能达到的志愿高度,高考网在此为各位考生提前收集整理了大量实用的高考志愿填报信息,希望对大家有所帮助。
昨日,安徽省教育招生考试院发布2013年安徽省高考招生方案,与去年相比,文理科志愿填报时间、“征集志愿”和“降分征集志愿”专业设置方面作了变动。
志愿填报时间很集中
根据方案规定,今年高考时间依然是6月7日和8日。和去年相比,今年志愿填报时间有所提前,高职专科批次甚至提前了26天。已参加高职院校自主招生且被录取的考生,今年不得再参加高考。
各批次志愿填报时间为:文理科提前批次、自主选拔录取的院校和艺术、体育类院校6月26日~27日;文理科第一、二、三批本科院校6月29日~7月1日;文理科高职(专科)院校7月3日~6日。据了解,去年文理科第一、二批本科院校为7月2日~4日;文理科第三批本科、高职(专科)院校为7月29日至8月1日。今年志愿填报时间很集中,考生要留意。
今年高考加分政策和往年比没有变化,最高可以加20分投档。录取工作于7月上旬开始,8月中旬结束。
继续实行“平行志愿”
今年安徽省普通高校招生继续实行“平行志愿”设置及投档办法,并采取网上志愿填报的方式。
文理科录取分5个批次。各批均设置“平行志愿”,“平行志愿”投档录取结束后,根据院校的未完成计划进行“征集志愿”投档,计划仍未完成则进行降分投档。
文理科特殊类招生自主选拔录取设1个院校志愿,每所院校均设3个专业志愿及专业服从志愿;少数民族预科班、民族班、定向生设1个院校志愿。
艺术类志愿分六个批次,体育类志愿分两个批次。
征集志愿设专业志愿
普通文理科第一至三批本科院校的“平行志愿”均包含A、B、C、D四所院校;第四批高职(专科)院校的“平行志愿”包含A、B、C、D、E、F六所院校。
第一、二批本科院校设6个专业志愿及专业服从志愿,第三批本科和第四批高职(专科)院校设4个专业志愿及专业服从志愿。“平行志愿”录取结束后,对未完成的计划及院校追加的计划,面向批次线上未录取考生“征集志愿”;同时,批次线下20分以内的考生也可以据此计划填报“降分征集志愿”,作为批次线上未完成招生计划院校降分投档的备档。
今年平行志愿的专业设置没有大变化,但普通文理科“征集志愿”和“降分征集志愿”专业志愿却有了改变。据悉,今年除了提前批次,第一批到第四批次的院校,“征集志愿”和“降分征集志愿”均包含A、B、C、D、E、F、G、H八所院校志愿(其中第四批设院校服从志愿),每所院校设2个专业志愿及专业服从志愿。
安徽省招生考试志愿填报流程推荐访问