出国留学网专题频道安徽高考录取栏目,提供与安徽高考录取相关的所有资讯,希望我们所做的能让您感到满意!
07-12
安徽今年的高考录取结果查询入口已经开通了,还没有查询自己是否被高校录取的同学赶紧来看看吧,提前预祝大家金榜题名。本文是出国留学网小编为大家带来的“2021安徽高考录取查询入口已开通”,希望能够帮助到大家查询高考录取情况。
点击进入:2021安徽高考录取查询入口已开通
拓展阅读:高考录取后复读是否有影响
大学录取后再退学复读几乎没有影响。被大学录取以后,可能是还没开学报到就直接放弃了,想要复读,也有可能是在大学读了一段时间以后感觉不理想想要复读。无论是哪种,选择复读对考生来说都是没有任何影响,和其他复读生一样,只不过需要转学籍档案,稍微麻烦一点。但是有一点,退学以后来年再考大学就比较困难。
对于复读生来说,和应届高考生还是稍有区别的,有部分学校不能报考,比如军校等。复读生在选择复读的同时,一般都是经过心理斗争的,既然最终决定了就要复读,就要奋不顾身为自己的人生和前途博一次。
决定复读后该怎么做
高考既然已经决定了复读,那么就要静下心来去准备,在一年的复读生活中全力以赴。一般大学录取了还选择复读,都是经过很大心理压力的,面临着多重的抉择才最终下定决心,那么就不要辜负了青春和大家的期待。
在复习过程中,首先要反思高三甚至是高中三年的不足之处,找出自身存在的问题,只有了解了为什么分数不高,才能对症下药,在一年的高复生活中大幅度提高成绩,否则即使退学复读也是白白浪费时间。
然后最需要做的就是背课本,尤其是文科类的科目,一定要背的滚瓜烂熟,甚至闭着眼睛就知道知识点在哪一页出现过。理科的知识点要理解性记忆,大量做习题巩固,同时归纳各类题型,一通百通,这才是高手的最佳境界。
高考复读很容易,但是想在一年的时间内提分不容易,虽然有很多同学很努力的在学习,但是效果却不明显,可能就差那么一点点方法,光埋头苦学是不行的,偶然也需要抬头看看路,或许经过一点拨就开窍了,把某一科的短板填平了也说不定。
推荐阅读:
07-03
2021年安徽高考录取时间安排已经出来了,赶紧来看看每个批次对应的时间安排吧,不同批次的录取时间是不一样的。下面出国留学网小编为大家带来“2021安徽高考录取时间安排”,希望能够帮助到大家查询录取情况。

拓展阅读:高考被录取后不去还能不能复读
高考报考被录取,只要没去大学报到,是可以复读重新报名参加高考的。
没去报到,就会算自动放弃入学,不会调档案,当然也就不会有大学的学籍,你的学历还是高中毕业生。
以下三点需要注意:
1、如果已填报了某所大学,而且高考录取通知书已经来了,又不想去就读,直接不去就可以了,对来年的高考录取基本上没有什么大的影响。
2、如果填报高考志愿后,没有按时去就读,对来年的影响是:假如同分数,报相同志愿的学生有十个,你会放在这十个学生的最后一个被录取。因为上一年高考被录取没有去就读,有记录在案。假如比另外一名同学高1分,还是会录取的,高考录取按照分数高低来的。
3、正常情况下,同一分数,报考某大学某专业撞到的几率还是非常小的,可以忽略不计。
大学录取后再退学复读几乎没有影响。被大学录取以后,可能是还没开学报到就直接放弃了,想要复读,也有可能是在大学读了一段时间以后感觉不理想想要复读。无论是哪种,选择复读对考生来说都是没有任何影响,和其他复读生一样,只不过需要转学籍档案,稍微麻烦一点。但是有一点,退学以后来年再考大学就比较困难。
对于复读生来说,和应届高考生还是稍有区别的,有部分学校不能报考,比如军校等。复读生在选择复读的同时,一般都是经过心理斗争的,既然最终决定了就要复读,就要奋不顾身为自己的人生和前途博一次。
推荐阅读:
08-10
高考录取工作即将开始,提前做好准备非常重要,下面由出国留学网小编为你精心准备了“2020安徽高考录取查询方式已通知”,持续关注本站将可以持续获取高考资讯!
2020安徽高考录取查询方式已通知
从8月8日起,我省2020年普通高校招生录取工作已全面展开,每位考生的录取须经过投档、阅档、审核等一系列程序;每个批次的录取,均需经过一个周期才能完成。每个批次填报征集志愿时间表详见《2020安徽普通高校招生报考指导》第二页,填报征集志愿的前一天或当天,考生可查询是否录取,未录取考生可填报征集志愿。
录取结果查询方式:
方式一:网站查询
考生可登陆以下网站进行查询:
安徽招生考试网
安徽教育网
方式二:微信公众号查询
考生可关注“安徽省教育招生考试院”微信公众号(微信号:ahsjyzsksy),在公众号首页点击“信息查询”菜单,进入手机查询页面,输入考生信息,即可查询到自己的录取结果。安徽省教育招生考试院微信公众号二维码
方式三:皖事通APP查询
在皖事通APP内找到并进入“2020年安徽高考专题”,点击“高考录取结果指尖查”服务,输入考生相关信息即可查询。
推荐阅读:
08-06
高考后了解最新的高考资讯有利于考生更好的了解后续安排,下面由出国留学网小编为你精心准备了“2020安徽高考录取时间已通知”,持续关注本站将可以持续获取高考资讯!
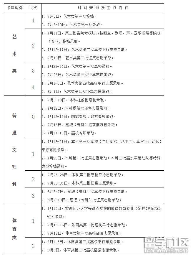
2020安徽高考录取时间已通知
录取类别 | 批次 | 时 间 安 排 及 工 作 内 容 |
08-05
高考录取工作即将开始,提前做好准备非常重要,下面由出国留学网小编为你精心准备了“2020安徽高考录取查询入口已通知”,持续关注本站将可以持续获取高考资讯!
2020安徽高考录取查询入口已通知
2020年安徽高考录取工作于8月初开始,9月中旬结束。
2020年安徽高考录取结果查询网址入口:https://www.ahzsks.cn/

点击进入>>>2020年安徽高考录取结果查询查询入口
安徽高考考生可通过安徽省教育招生考试院网站和安徽教育厅网站以及高校所提供的途径查询和确认本人的录取结果。考生收到录取通知书后,应及时通过省考试院或高校指定的信息发布渠道进行核实和确认。考生凭录取通知书可办理户口迁移手续,并按高校规定的时间及有关要求,办理报到等手续。不能按时报到的已录取考生,应向高校提出书面申请,经同意方可延期报到。
推荐阅读:
08-05
掌握高考资讯,有助更好准备高考,下面由出国留学网小编为你精心准备了“2020安徽高考录取查询系统已通知”,持续关注本站将可以持续获取高考资讯!
2020安徽高考录取查询系统已通知
2020年安徽高考录取工作于8月初开始,9月中旬结束。
2020年安徽高考录取结果查询网址入口:https://www.ahzsks.cn/

点击进入>>>2020年安徽高考录取结果查询查询入口
安徽高考考生可通过安徽省教育招生考试院网站和安徽教育厅网站以及高校所提供的途径查询和确认本人的录取结果。考生收到录取通知书后,应及时通过省考试院或高校指定的信息发布渠道进行核实和确认。考生凭录取通知书可办理户口迁移手续,并按高校规定的时间及有关要求,办理报到等手续。不能按时报到的已录取考生,应向高校提出书面申请,经同意方可延期报到。
推荐阅读:
08-05
高考后了解最新的高考资讯有利于考生更好的了解后续安排,下面由出国留学网小编为你精心准备了“2020安徽高考录取查询系统入口已通知”,持续关注本站将可以持续获取高考资讯!
2020安徽高考录取查询系统入口已通知
2020年安徽高考录取工作于8月初开始,9月中旬结束。
2020年安徽高考录取结果查询网址入口:https://www.ahzsks.cn/

点击进入>>>2020年安徽高考录取结果查询查询入口
安徽高考考生可通过安徽省教育招生考试院网站和安徽教育厅网站以及高校所提供的途径查询和确认本人的录取结果。考生收到录取通知书后,应及时通过省考试院或高校指定的信息发布渠道进行核实和确认。考生凭录取通知书可办理户口迁移手续,并按高校规定的时间及有关要求,办理报到等手续。不能按时报到的已录取考生,应向高校提出书面申请,经同意方可延期报到。
推荐阅读:
07-09
不知道高考自己大学的录取时间?快来看看,下面由出国留学网小编为你精心准备了“2019年安徽高考录取时间查询”,持续关注本站将可以持续获取高考资讯!
2019年安徽高考录取时间查询
| 录取类别 | 批次 | 时 间 安 排 及 工 作 内 容 |
| 艺 |
06-28
出国留学网小编为大家提供2019安徽高考录取查询系统,一起来看看吧!请大家在高考志愿填报后关注自己所报批次高考录取结果的公布!
2019安徽高考录取查询系统
2019安徽高考录取查询系统:https://www.ahzsks.cn/index.htm
点击下面图片即可查询高考录取信息:
小编精心为您推荐:
2018安徽高考录取8月14日结束,出国留学高考网为大家提供2018安徽高考录取43.3万人 本科录取人数达21.9万人,更多高考资讯请关注我们网站的更新!
2018安徽高考录取43.3万人 本科录取人数达21.9万人
一朝捷报至,十年好梦圆。在一封封承载着祝福的录取通知书纷至沓来之际,2018年高考录取工作于8月14日平稳落下帷幕。今年,我省共有43.3万考生迈进大学深造;其中,本科考生21.9万人,本科录取率达到43.9%,较上年提高0.7个百分点。这份沉甸甸的成绩单,凝聚着各级各部门、考生和家长以及社会各界的智慧和担当、辛劳和汗水、鼓励和鞭策。在此,省委教育工委、省教育厅向你们、向参与高考工作的全体人员、向为高考的公平公正做出贡献和努力的人们表示衷心的感谢和诚挚的敬意!
小编精心为您推荐:
...安徽高考录取推荐访问