出国留学网安顺中考化学答案

出国留学网专题频道安顺中考化学答案栏目,提供与安顺中考化学答案相关的所有资讯,希望我们所做的能让您感到满意!

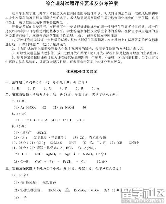
2017年安顺中考化学试题及答案

 

  谁笑到最后,谁笑得最好。出国留学网中考频道第一时间为您公布2017年安顺中考化学试题及答案,希望对您有所帮助,欢迎您访问出国留学网查看更多中考资讯,了解最新信息请按CTRL F5刷新页面。更多安顺中考分数线、安顺中考成绩查询、安顺中考志愿填报、安顺中考录取查询信息等信息请关注我们网站的更新!

  2017安顺中考化学试题及答案>>>点击查看


2017安顺中考化学真题及答案发布入口

  以下是安顺2017年全部科目的试题发布入口:


 地区

安顺中考化学试题及答案(2017)

 

  中考,有时候不仅仅是为了自己。出国留学网中考频道第一时间为您公布安顺中考化学试题及答案(2017),希望对您有所帮助,欢迎您访问出国留学网浏览更多中考资讯,了解最新信息请按CTRL F5刷新页面。更多安顺中考分数线、安顺中考成绩查询、安顺中考志愿填报、安顺中考录取查询信息等信息请关注我们网站的更新!

  2017安顺中考化学试题及答案>>>点击查看


2017安顺中考化学真题及答案发布入口

  以下是安顺2017年全部科目的试题发布入口:


 地...

安顺中考化学真题及答案2017

 

  纪律严明,争分夺秒,敢创佳绩,为自己争气,为学校争光。出国留学网中考频道第一时间为您公布安顺中考化学真题及答案2017,希望对您有所帮助,欢迎您访问出国留学网查看更多中考资讯,了解最新信息请按CTRL F5刷新页面。更多安顺中考分数线、安顺中考成绩查询、安顺中考志愿填报、安顺中考录取查询信息等信息请关注我们网站的更新!


2017安顺中考化学真题及答案发布入口

  2017安顺中考化学试题及答案>>>点击查看

  以下是安顺2017年全部科目的试题发布入口:


 

2017年安顺中考化学真题及答案

 

  奋斗百日,绝不偷懒。出国留学网中考频道第一时间为您公布2017年安顺中考化学真题及答案,希望对您有所帮助,欢迎您访问出国留学网查看更多中考资讯,了解最新信息请按CTRL F5刷新页面。更多安顺中考分数线、安顺中考成绩查询、安顺中考志愿填报、安顺中考录取查询信息等信息请关注我们网站的更新!


2017安顺中考化学真题及答案发布入口

  2017安顺中考化学试题及答案>>>点击查看

  以下是安顺2017年全部科目的试题发布入口:


 地区

2017安顺中考化学真题及答案

 

  年轻人,不怕别人看不起,就怕自己不争气。出国留学网中考频道第一时间为您公布2017安顺中考化学真题及答案,希望对您有所帮助,欢迎您访问出国留学网查看更多中考资讯,了解最新信息请按CTRL F5刷新页面。更多安顺中考分数线、安顺中考成绩查询、安顺中考志愿填报、安顺中考录取查询信息等信息请关注我们网站的更新!


2017安顺中考化学真题及答案发布入口

  2017安顺中考化学试题及答案>>>点击查看

  以下是安顺2017年全部科目的试题发布入口:


 

安顺中考化学真题及答案2016

 

  珍惜时间、创造奇迹、不经风雨、怎见彩虹。出国留学网中考频道第一时间为您提供安顺中考化学真题及答案2016,帮助大家估分,欢迎您访问出国留学网浏览更多中考资讯,了解最新信息请按CTRL F5刷新页面。更多安顺中考分数线、安顺中考成绩查询、安顺中考志愿填报、安顺中考录取查询信息等信息请关注我们网站的更新!


2016安顺中考化学真题及答案发布入口

  以下是2016年安顺中考真题及答案:


2016年安顺中考真题及答案汇总
科目 2016中考真题及答案 查看详情

2016年安顺中考化学真题及答案

 

  青春似火,誓夺中考状元——壮志冲云。出国留学网中考频道第一时间为您提供2016年安顺中考化学真题及答案,帮助大家估分,欢迎您访问出国留学网浏览更多中考资讯,了解最新信息请按CTRL F5刷新页面。更多安顺中考分数线、安顺中考成绩查询、安顺中考志愿填报、安顺中考录取查询信息等信息请关注我们网站的更新!


2016安顺中考化学真题及答案发布入口

  以下是2016年安顺中考真题及答案:


2016年安顺中考真题及答案汇总
科目 2016中考真题及答案 查看详情

2016安顺中考化学真题及答案

 

  人生几回打拼,昂扬斗志,竭尽全力,爱拼才会赢。出国留学网中考频道第一时间为您提供2016安顺中考化学真题及答案,帮助大家估分,欢迎您访问出国留学网浏览更多中考资讯,了解最新信息请按CTRL F5刷新页面。更多安顺中考分数线、安顺中考成绩查询、安顺中考志愿填报、安顺中考录取查询信息等信息请关注我们网站的更新!


2016安顺中考化学真题及答案发布入口

  以下是2016年安顺中考真题及答案:


2016年安顺中考真题及答案汇总
科目 2016中考真题及答案 查看详情