出国留学网专题频道安顺中考历史栏目,提供与安顺中考历史相关的所有资讯,希望我们所做的能让您感到满意!
10-06
中考结束以后,本网站中考栏目在此为您提供《2018年贵州安顺中考历史真题及答案》,希望能对大家有所帮助!祝您中考大捷,学业有成!
2018年贵州安顺中考历史真题及答案






推荐阅读:
10-06
若将中考视为一场六月的美丽约会,那么小编助您盛装赴会,以下是本网站中考栏目为大家整理的《2018年贵州安顺中考历史试卷及答案》,和小编一起来看一下吧!相信你会有所收获!
2018年贵州安顺中考历史试卷及答案






推荐阅读:
每天都是一个起点,每天都有一点进步,每天都有一点收获。以下内容是由出国留学网小编为大家收集整理的[安顺中考历史2017年真题及答案],欢迎查看。小编也在此祝各位学子中考顺利!





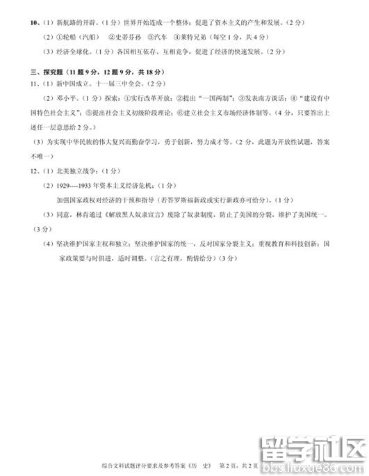
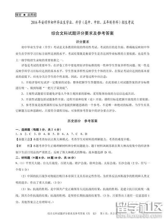
点击下载完整版>>>贵州省安顺市2017年中考文科综合试题(图片版,含答案)
2017年中考结束后您可能还会关注:
...
每天都是一个起点,每天都有一点进步,每天都有一点收获。以下内容是由出国留学网小编为大家收集整理的[2017年安顺中考历史试卷及答案(图片版)],欢迎查看。小编也在此祝各位学子中考顺利!





点击下载完整版>>>贵州省安顺市2017年中考文科综合试题(图片版,含答案)
2017年中考结束后您可能还会关注:
...
每天都是一个起点,每天都有一点进步,每天都有一点收获。以下内容是由出国留学网小编为大家收集整理的[2017年安顺中考历史真题含答案],欢迎查看。小编也在此祝各位学子中考顺利!





点击下载完整版>>>贵州省安顺市2017年中考文科综合试题(图片版,含答案)
2017年中考结束后您可能还会关注:
...
每天都是一个起点,每天都有一点进步,每天都有一点收获。以下内容是由出国留学网小编为大家收集整理的[安顺中考历史2017年试题及答案],欢迎查看。小编也在此祝各位学子中考顺利!





点击下载完整版>>>贵州省安顺市2017年中考文科综合试题(图片版,含答案)
2017年中考结束后您可能还会关注:
...06-15
人不可有傲态,但不可无傲骨。出国留学网中考频道第一时间为您公布安顺中考历史真题及答案2017,希望对您有所帮助,欢迎您访问出国留学网查看更多中考资讯,了解最新信息请按CTRL F5刷新页面。更多安顺中考分数线、安顺中考成绩查询、安顺中考志愿填报、安顺中考录取查询信息等信息请关注我们网站的更新!
| 2017安顺中考历史真题及答案发布入口 |
以下是安顺2017年全部科目的试题发布入口:
06-15
人不可有傲态,但不可无傲骨。出国留学网中考频道第一时间为您公布2017年安顺中考历史真题及答案,希望对您有所帮助,欢迎您访问出国留学网查看更多中考资讯,了解最新信息请按CTRL F5刷新页面。更多安顺中考分数线、安顺中考成绩查询、安顺中考志愿填报、安顺中考录取查询信息等信息请关注我们网站的更新!
| 2017安顺中考历史真题及答案发布入口 |
以下是安顺2017年全部科目的试题发布入口:
06-15
生命是一张弓,那弓弦是梦想。出国留学网中考频道第一时间为您公布2017安顺中考历史真题及答案,希望对您有所帮助,欢迎您访问出国留学网查看更多中考资讯,了解最新信息请按CTRL F5刷新页面。更多安顺中考分数线、安顺中考成绩查询、安顺中考志愿填报、安顺中考录取查询信息等信息请关注我们网站的更新!
| 2017安顺中考历史真题及答案发布入口 |
以下是安顺2017年全部科目的试题发布入口:
06-29
安顺中考历史推荐访问