出国留学网专题频道安顺中考政治答案栏目,提供与安顺中考政治答案相关的所有资讯,希望我们所做的能让您感到满意!
06-15
卧薪尝胆奋战百日瞄准重点中中;破釜沉舟吃苦六月当圆升学好梦。出国留学网中考频道第一时间为您提供2017安顺中考政治试题及答案,帮助大家估分,欢迎您访问出国留学网浏览更多中考资讯,了解最新信息请按CTRL F5刷新页面。更多安顺中考分数线、安顺中考成绩查询、安顺中考志愿填报、安顺中考录取查询信息等信息请关注我们网站的更新!
| 2017安顺中考政治真题及答案发布入口 |
以下是安顺2017年全部科目的试题发布入口:
06-15
奋力拼搏,誓考重点;争分夺秒,再创辉煌。出国留学网中考频道第一时间为您提供安顺中考政治试题及答案(2017),帮助大家估分,欢迎您访问出国留学网浏览更多中考资讯,了解最新信息请按CTRL F5刷新页面。更多安顺中考分数线、安顺中考成绩查询、安顺中考志愿填报、安顺中考录取查询信息等信息请关注我们网站的更新!
| 2017安顺中考政治真题及答案发布入口 |
以下是安顺2017年全部科目的试题发布入口:
06-15
自律,自尊,自立,自信;静能生慧。出国留学网中考频道第一时间为您发布安顺中考政治真题及答案2017,希望对您有所帮助,欢迎您访问出国留学网浏览更多中考资讯,了解最新信息请按CTRL F5刷新页面。更多安顺中考分数线、安顺中考成绩查询、安顺中考志愿填报、安顺中考录取查询信息等信息请关注我们网站的更新!
| 2017安顺中考政治真题及答案发布入口 |
以下是安顺2017年全部科目的试题发布入口:
06-15
笑容在汗水之后绽放,也许我平凡,但我接受挑战。出国留学网中考频道第一时间为您发布2017年安顺中考政治真题及答案,希望对您有所帮助,欢迎您访问出国留学网浏览更多中考资讯,了解最新信息请按CTRL F5刷新下面链接。更多安顺中考分数线、安顺中考成绩查询、安顺中考志愿填报、安顺中考录取查询信息等信息请关注我们网站的更新!
| 2017安顺中考政治真题及答案发布入口 |
以下是安顺2017年全部科目的试题发布入口:
06-15
一份耕耘,一份收获;要收获得好,必须耕耘得好。出国留学网中考频道第一时间为您发布2017安顺中考政治真题及答案,希望对您有所帮助,欢迎您访问出国留学网浏览更多中考资讯,了解最新信息请按CTRL F5刷新下面链接。更多安顺中考分数线、安顺中考成绩查询、安顺中考志愿填报、安顺中考录取查询信息等信息请关注我们网站的更新!
| 2017安顺中考政治真题及答案发布入口 |
以下是安顺2017年全部科目的试题发布入口:
06-29
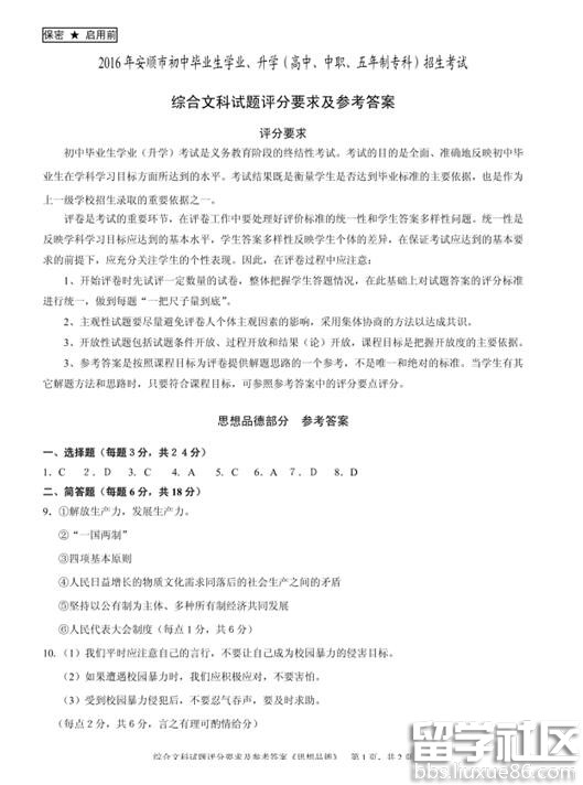
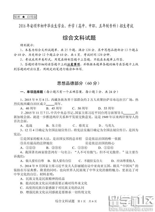
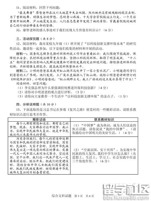
出国留学网小编为大家提供的2016贵州安顺中考政治试题及答案,详细内容如下,希望能对大家有所帮助!小编预祝同学们取得好成绩!加油!
2016贵州安顺中考政治试题及答案

以下是安顺2016年全部科目的试题发布入口:
06-29
谁笑到最后,谁笑得最好。出国留学网中考频道第一时间为您公布安顺中考政治真题及答案2016,希望对您有所帮助,欢迎您访问出国留学网查看更多中考资讯,了解最新信息请按CTRL F5刷新页面。更多安顺中考分数线、安顺中考成绩查询、安顺中考志愿填报、安顺中考录取查询信息等信息请关注我们网站的更新!
| 2016安顺政治中考真题及答案发布入口 |
以下是2016年安顺中考各科真题及答案:
| 2016年安顺中考真题及答案汇总 | ||
| 科目 | 2016中考真题及答案 | 查看详情 |
长江一去无回浪,人老何曾再少年。出国留学网中考频道第一时间为您公布2016年安顺中考政治真题及答案,希望对您有所帮助,欢迎您访问出国留学网浏览更多中考资讯,了解最新信息请按CTRL F5刷新页面。更多安顺中考分数线、安顺中考成绩查询、安顺中考志愿填报、安顺中考录取查询信息等信息请关注我们网站的更新!
| 2016安顺政治中考真题及答案发布入口 |
以下是2016年安顺中考各科真题及答案:
| 2016年安顺中考真题及答案汇总 | ||
| 科目 | 2016中考真题及答案 | 查看详情 |
中考,有时候不仅仅是为了自己。出国留学网中考频道第一时间为您公布2016安顺中考政治真题及答案,希望对您有所帮助,欢迎您访问出国留学网浏览更多中考资讯,了解最新信息请按CTRL F5刷新页面。更多安顺中考分数线、安顺中考成绩查询、安顺中考志愿填报、安顺中考录取查询信息等信息请关注我们网站的更新!
| 2016安顺政治中考真题及答案发布入口 |
以下是2016年安顺中考各科真题及答案:
| 2016年安顺中考真题及答案汇总 | ||
| 科目 | 2016中考真题及答案 | 查看详情 |
安顺中考政治答案推荐访问