出国留学网专题频道宜宾中考栏目,提供与宜宾中考相关的所有资讯,希望我们所做的能让您感到满意!
08-04
中考分数线部分地区已经出来了,下面由出国留学网小编为你精心准备了“2020四川宜宾中考录取分数线公告”,持续关注本站将可以持续获取更多的考试资讯!
2020四川宜宾中考录取分数线公告
今年宜宾市一中中考录取分数线为715分,宜宾市三中中考录取分数线为715分,宜宾市三中中考录取分数线为708分。
一、中考分数线

二、初中暑假期间任务
1.欣赏《我们需要化学》系列科普视频。
2.2.看视频时,遇到不了解的化学物质、化学反应、实验装置,查资料探究原理。
3.围绕专题片中的最感兴趣的片段资料,写一篇化学科普小文章,主题可以是化学史实、在生活中的应用、未来畅想等,形式、字数不限。
三、上高中应注意什么
高中阶段不仅所学知识深度、难度加大,而且新的学校、新的老师、新的同学会使人际环境较以前更复杂。尚未成年的孩子们面对新的环境往往目不暇接,难免产生种种心理困惑和矛盾冲突。
推荐阅读:
07-23
中考分数线部分地区已经出来了,下面由出国留学网小编为你精心准备了“2020年四川宜宾中考分数线预测公布”,持续关注本站将可以持续获取更多的考试资讯!
2020年四川宜宾中考分数线预测公布
一、2020预测中考分数线
| 学校名称 | 本县(区)分数线 |
| 宜宾市一中 | 585 |
| 宜宾市三中 | 585 |
| 南溪一中 | 524 |
| 叙州区二中 | 497 |
| 宜宾市四中 | 556 |
| 宜宾市六中 | 576 |
| 叙州区一中 | 495 |
| 江安中学 | 488 |
| 长宁中学 | 484 |
| 高县中学 | 459 |
| 筠连中学 | 407 |
| 珙县一高 | 441 |
| 兴文二中 | 478 |
| 屏山中学 | 393 |
| 李庄中学 | 527 |
| 白花中学 | 485 |
| 蕨溪中学 | 428 |
| 横江中学 | 406 |
| 南溪二中 | 411 |
| 江安四中 | 322 |
| 底蓬中学 | 292 |
| 双河中学 | 295 |
| 培风中学 | 399 |
| 来复中学 | 374 |
| 筠连二中 | 347 |
| 兴文中学 | 410 |
| 珙县中学 | 377 |
二、2019年中考分数线
04-29
新一轮的中考时间已经出现,还不知道的考生看过来,下面由出国留学网小编为你精心准备了“2020四川宜宾中考时间延期公告:7月14日-15日”,持续关注本站将可以持续获取更多的中考资讯!
2020四川宜宾中考时间延期公告:7月14日-15日
2020年四川宜宾中考时间已公布,安排在7月11日-13日期间举行,具体如下:
宜宾市体育与教育局发布通知,宜宾市2020年中考时间确定为7月11日至13日。
据通知,宜宾市高三(含中职)高考时间为7月7日至8日;
初三中考时间为7月11日至13日;
初一、初二、高一、高二(含中职)暑假放假时间为7月20日;
小学、幼儿园及特殊教育学校暑假放假时间为7月9日。
推荐阅读:
...06-26
一年一度的中考已经结束了,大家肯定想了解自己理想学校分数线吧,出国留学网小编为你精心准备了“2019年四川宜宾中考录取分数线”,快来了解吧,关注本站资讯,将提供及时中考信息!
2019年四川宜宾中考录取分数线
2019年中考四川宜宾普通高中录取分数线公布了,具体内容如下所示:

推荐阅读:
...06-24
经历过中考的艰苦奋斗,然而迎来查成绩的时候总是激动人心,下面由出国留学网小编为你精心准备了“2019年四川宜宾中考成绩查询时间及入口”,持续关注本站将可以持续获取中考资讯!
2019年四川宜宾中考成绩查询时间及查分入口
2019年四川宜宾中考成绩查询时间为6月24日。
成绩查询方式
方式一:学校查询
考生可以到报名点或者考生所在学校领取成绩通知单获知成绩。
方式二:网站查询
考生直接登录宜宾招生考试网(http://zk.ybzsb.cn/ChengJiGuanLi/ChengJiChaXun.aspx)输入考生报名号、身份证号和验证码即可查询。
成绩查询入口

点击2019四川宜宾中考成绩查询入口即可进入
推荐阅读:
10-10
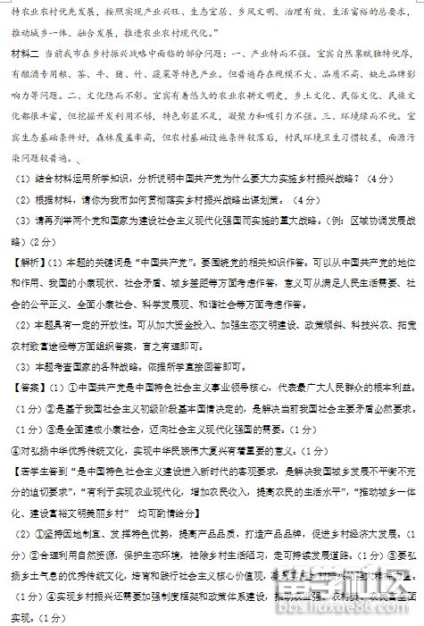
2018年中考已经拉下了帷幕,本网站小编为你整理了《2018年四川宜宾中考政治真题及答案》,祝福你们中考成功!更多中考信息请持续关注本网站中考栏目!
2018年四川宜宾中考政治真题及答案






推荐阅读:
...10-10
本网站中考栏目为大家整理了《2018年四川宜宾中考政治试题及答案》,祝你在中考一切顺利成功!美梦成真!更多资讯敬请继续关注本网更新!
2018年四川宜宾中考政治试题及答案






推荐阅读:
10-10
天道酬勤,付出必定有回报。下面是本网站中考栏目为大家准备的《2018年四川宜宾中考政治试卷及答案》,希望能够帮到大家!更多中考资讯请关注本站!
2018年四川宜宾中考政治试卷及答案






推荐阅读:
...
10-10
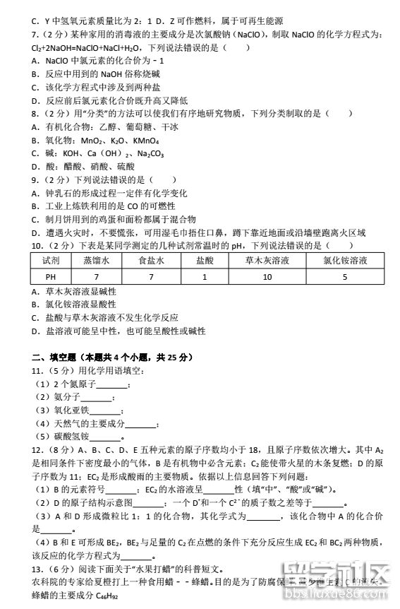
值此中考毕业之际来跟小编一起看看《2018年四川宜宾中考化学真题及答案》吧!祝您中考取得优异的成绩!更多中考资讯请关注本网站中考栏目!





推荐阅读:
...宜宾中考推荐访问