出国留学网专题频道宜昌中考语文栏目,提供与宜昌中考语文相关的所有资讯,希望我们所做的能让您感到满意!
07-20
中考分数线部分地区已经出来了,下面由出国留学网小编为你精心准备了“2020年湖北宜昌中考语文作文题目:加点____,调出生活好味道”,持续关注本站将可以持续获取更多的考试资讯!
2020湖北宜昌中考作文题目出炉!
凡人邱光明,生活的底味本是平淡,但他钻研厨艺,经营饭店,在生活中加入率性与执着,调出更有趣的味道;孤独的尼摩船长,生活的底味本是苦涩,但他探秘海底,勇闯南极,在生活中加入勇敢与坚毅,调出更传奇的味道;屡试不第的龚炜,生活的底味本是酸楚,但他诵诗习武,抚琴弈棋,在生活中加入淡定与坚守,调出更雅致的味道……亲爱的同学,回顾你的生活历程,你生活的底味是什么?你已经或将要加入点什么,来调出生活更好的味道呢?
请以《加点____,调出生活好味道》为题作文。
一、自相矛盾
例如:他是多少个死难者中幸免的一个。(既然"幸免",自然是没有死,怎么能说是"死难中的一个呢"?应改为:多少人死难了,他是幸免的一个。)
二、范围不清
例:从事业的发展上看,还缺乏各项科学专家和各项人才。(各项人才包括科学家,不宜并列,应说"各学科的专家和其他人才")
三、强加因果
例:我两次看见他从这个工厂走出来,我才知道这个热心帮助病人的老人原来是个工人。(凭两次看见老人从工厂里走出来就断定他是工人,理由不充分。)
四、否定失当
例:几年来,他无时无刻不忘搜集、整理民歌,积累了大量的资料。("无时无刻"即"任何时候都",句子表述刚好相反,可将"忘"改为"在")
推荐阅读:
07-05
07-05
07-05
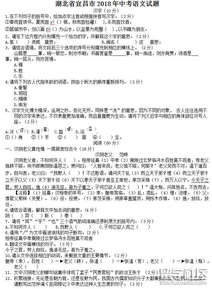
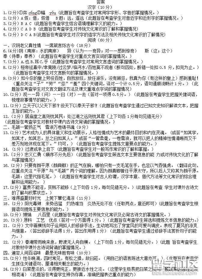
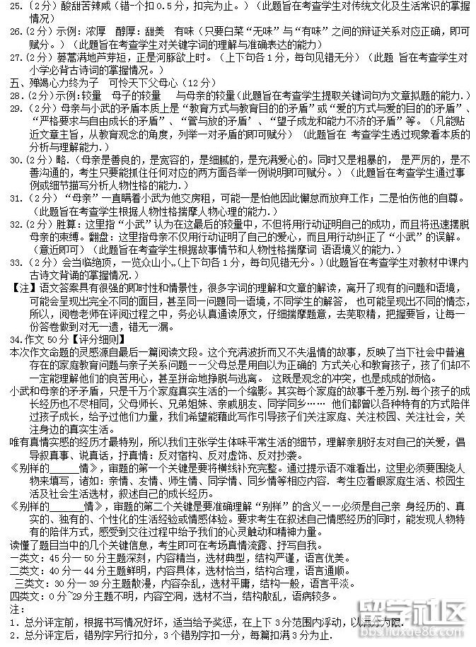
愿你插上一对有力的翅膀,坚韧地飞吧,不要为风雨所折服;诚挚地飞吧,不要为香甜的蜜汁所陶醉。朝着明确的目标,飞向美好的未来。出国留学网中考网为您提供的《2018年湖北宜昌中考语文试卷及答案》,祝中考大捷!







信心来自于实力,实力来自于勤奋!出国留学网中考频道第一时间为您提供[2017年宜昌中考语文试卷及答案(图片版)],希望大家及时关注本页面,可按Ctrl+D收藏本页面。想了解中考成绩查询、分数线、志愿填报、录取查询等相关信息请关注我们网站的更新!


点击下载完整版>>>湖北省宜昌市2017年中考语文试题(含答案)
2017年中考结束后您可能还会关注:
信心来自于实力,实力来自于勤奋!出国留学网中考频道第一时间为您提供[2017年宜昌中考语文真题含答案],希望大家及时关注本页面,可按Ctrl+D收藏本页面。想了解中考成绩查询、分数线、志愿填报、录取查询等相关信息请关注我们网站的更新!


点击下载完整版>>>湖北省宜昌市2017年中考语文试题(含答案)
2017年中考结束后您可能还会关注:
信心来自于实力,实力来自于勤奋!出国留学网中考频道第一时间为您提供[宜昌中考语文2017年试题及答案],希望大家及时关注本页面,可按Ctrl+D收藏本页面。想了解中考成绩查询、分数线、志愿填报、录取查询等相关信息请关注我们网站的更新!


点击下载完整版>>>湖北省宜昌市2017年中考语文试题(含答案)
2017年中考结束后您可能还会关注:
信心来自于实力,实力来自于勤奋!出国留学网中考频道第一时间为您提供[宜昌中考语文2017年试卷及答案],希望大家及时关注本页面,可按Ctrl+D收藏本页面。想了解中考成绩查询、分数线、志愿填报、录取查询等相关信息请关注我们网站的更新!


点击下载完整版>>>湖北省宜昌市2017年中考语文试题(含答案)
2017年中考结束后您可能还会关注:
师生莫等闲,协力齐心,共同铸就新辉煌。出国留学网中考频道第一时间为您提供宜昌中考语文试题及答案2017,帮助大家估分,欢迎您访问出国留学网查看更多中考资讯,了解最新信息请按CTRL F5刷新页面。更多宜昌中考分数线、宜昌中考成绩查询、宜昌中考志愿填报、宜昌中考录取查询信息等信息请关注我们网站的更新!
| 2017宜昌语文中考真题及答案发布入口 |
以下是宜昌2017年全部科目的试题发布入口:
| 地区 | 中考试题 | 中考答案 |
卧薪尝胆奋战百日瞄准重点中中;破釜沉舟吃苦六月当圆升学好梦。出国留学网中考频道第一时间为您提供2017年宜昌中考语文真题及答案,帮助大家估分,欢迎您访问出国留学网浏览更多中考资讯,了解最新信息请按CTRL F5刷新页面。更多宜昌中考分数线、宜昌中考成绩查询、宜昌中考志愿填报、宜昌中考录取查询信息等信息请关注我们网站的更新!
| 2017宜昌语文中考真题及答案发布入口 |
以下是宜昌2017年全部科目的试题发布入口:
| 地区 | 中考试题 | 中考答案 |
宜昌中考语文推荐访问