出国留学网专题频道宝鸡文理学院考研考试说明栏目,提供与宝鸡文理学院考研考试说明相关的所有资讯,希望我们所做的能让您感到满意!
08-31
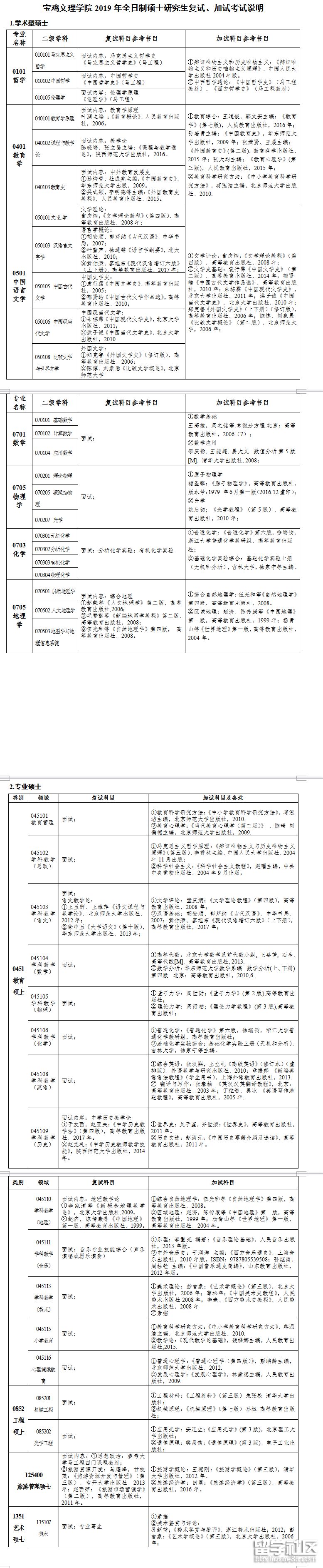
考研大纲频道为大家提供宝鸡文理学院2019考研复试、加试考试说明,赶紧收藏本文吧!更多考研资讯请关注我们网站的更新!
宝鸡文理学院2019考研复试、加试考试说明

小编精心为您推荐:
宝鸡文理学院是一所拥有哲学、经济学、法学、教育学、文学、历史学、理学、工学、管理学、艺术学等十大学科门类,师范教育为特色的多科目综合性大学。出国留学网小编告诉大家宝鸡文理学院的相关信息,一起来看下吧。
宝鸡文理学院(Baoji University of Arts and Sciences)是一所以教师教育为主要特色,拥有哲学、经济学、法学、教育学、文学、历史学、理学、工学、管理学、艺术学等多学科的省属普通本科高等学校。其前身是1958年创办的宝鸡大学(本科),1992年经原国家教委批准与1984年新设立的宝鸡大学合并,更名为宝鸡文理学院。学校位于炎帝故里、周秦文化发祥地、陕西省第二大工业城市宝鸡市,地处宝鸡国家高新技术产业开发区,南靠秦岭,北临渭河,依山傍水,环境宜人,占地面积1100亩。学校始终坚持以育人为根本,重视和加强大学文化建设,2004年、2006年和2008年先后三次被中宣部、教育部、团中央、全国学联评为“全国大中专学生志愿者‘三下乡’社会实践活动先进单位”。
学校简介
宝鸡文理学院学校现设文学与新闻传播学院、化学化工学院、地理与环境学院、哲学系、思政教研部、政法系 、教育科学与技术系、外国语言文学系、历史文化与旅游系、经济管理系、音乐系、美术系、数学系、物理与信息技术系、机电工程系、电子电气工程系、计算机科学系、体育系等院系部。61个本科专业,其中,化学专业、汉语言文学专业和数学与应用数学专业为陕西省名牌专业,物理学专业为国家级特色专业,教育学、物理学、地理科学、工商管理、制药工程专业为陕西省特色专业。汉语言文学专业为陕西省综合改革试点专业。学校设有继续教育学院和高等职业教育学院。学校面向全国招生,拥有招收外国留学生的资格,现有全日制普通在校生22000多名。
学校师资力量雄厚,现有教职工1300多名,其中教授、副教授等高级职称人员320多名,具有博士、硕士学位者730多名。同时,学校通过实施"高层次人才工程"等,选拔和培养了200多名高层次创新型专业技术人员,聘请了100多位国内外著名的专家学者为学校兼职教授,先后有40多名教授参与了陕西师范大学、西北农林科技大学、西安电子科技大学、西北大学、西安工业大学、兰州大学、东北师范大学等高校的硕士研究生培养工作。有40多位教师分别获得国务院有突出贡献专家、全国优秀教师、陕西省有突出贡献专家、陕西省教学名师、陕西省优秀教师等省(部)级以上奖励称号。
学校设有哲学研究所、人文科学研究所、周秦文化研究所、教育科学研究所、陕西文学研究所、陕西方言研究所、法学研究所、城乡经济研究所、计算机与信息科学研究所、非线性研究所、应用化学研究所、自动化研究所、计算机软件研究所、机电工程研究所、关中—天水经济区发展研究中心、体育科学研究所、关陇民间美术研究所、关陇宗教文化研究所、西府民间音乐研究所、渭河流域资源环境与生态文明研究所、横渠书院及高教研究室等研究机构。周秦伦理文化与现代道德价值研究中心、关陇方言与民俗研究中心为陕西省高校哲学社会科学重点研究基地。学校始终坚持以学科建设为龙头,确立了14个校级重点学科,其中马克思主义哲学、基础数学...
08-31
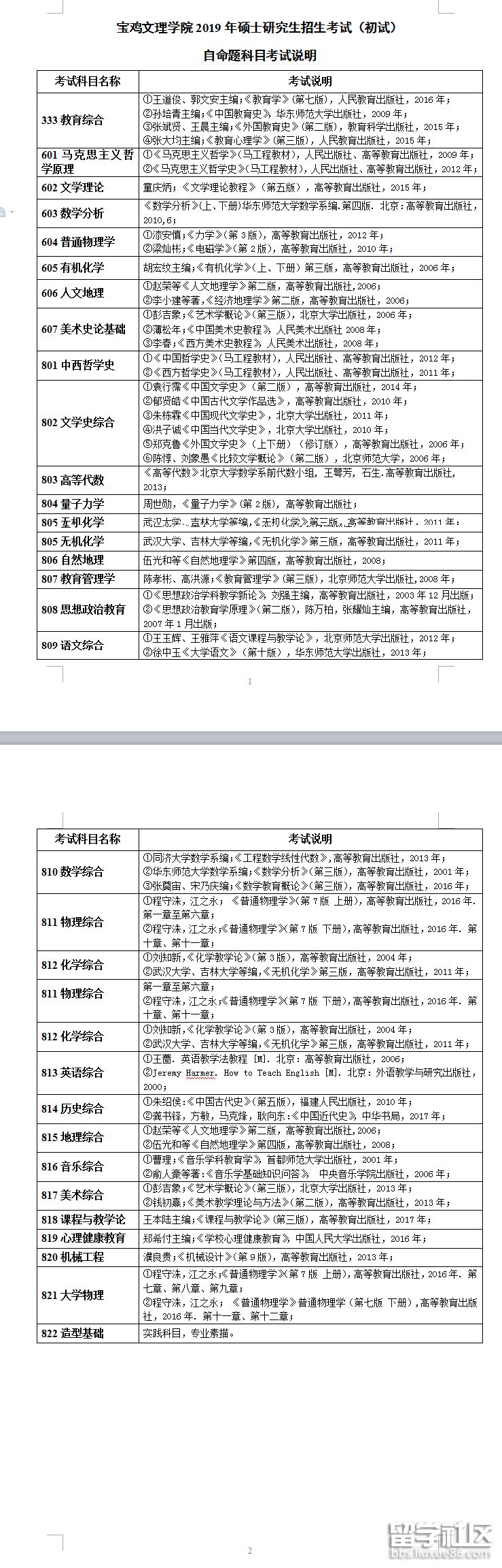
宝鸡文理学院考试说明已公布,考研大纲频道为大家提供宝鸡文理学院2019考研初试自命题科目考试说明,更多考研资讯请关注我们网站的更新!
宝鸡文理学院2019考研初试自命题科目考试说明

小编精心为您推荐:
...
09-21
宝鸡文理学院2019年考研(初试)自命题科目考试说明由考研专业频道为大家提供,更多考研资讯请关注我们网站的更新!
宝鸡文理学院2019年考研(初试)自命题科目考试说明
考试科目名称 | 考试说明 |
333教育综合 | ①王道俊、郭文安主编;《教育学》(第七版),人民教育出版社,2016年; ②孙培青主编;《中国教育史》,华东师范大学出版社,2009年; ③张斌贤、王晨主编;《外国教育史》(第二版),教育科学出版社,2015年; ④张大均主编;《教育心理学》(第三版),人民教育出版社,2015年; |
601马克思主义哲学原理 | ①《马克思主义哲学》(马工程教材),人民出版社、高等教育出版社,2009年; ②《马克思主义哲学史》(马工程教材),人民出版社、高等教育出版社,2012年; |
602文学理论 |
03-07
出国留学网考研网为大家提供宝鸡文理学院2017年考研预调剂公告,更多考研资讯请关注我们网站的更新!
宝鸡文理学院2017年考研预调剂公告
一、拟接受调剂专业
2017年我校目前可接受调剂部分专业如下(联系方式可见附件1):
1.学术型硕士
(1)中国语言文学(0501)
文艺学(050101);
汉语言文字学(050103)
中国古代文学(050105)
中国现当代文学(050106)
比较文学与世界文学(050108)
(2)化学(0703)
无机化学(070301)
分析化学(070302)
有机化学(070303)
物理化学(070304)
(3)地理学(0705)
自然地理学(070501)
人文地理学(070502)
地图学与地理信息系统(070503)
区域灾害学(0705Z1)
2.专业硕士
(1)教育硕士(0451)
教育管理(045101)
小学教育(045115)
心理健康教育(045116)
学科教学(思政)(045102)
学科教学(语文)(045103)
学科教学(数学)(045104)
学科教学(物理)(045105)
学科教学(化学)(045106)
学科教学(历史)(045109)
学科教学(地理)(045110)
学科教学(音乐)(045111)
学科教学(美术)(045113)
(2)工程硕士(0852)
机械工程(085201)
光学工程(085202)
二、预调剂程序
1.调剂要求:
1)成绩要求:初试成绩总分、单科分均达到国家教育部规定的A类地区考生复试要求,以国家公布的2017年研究生复试基本分数线为准;如退役大学生士兵计划复试分数线等具体要求依我校随后发布的2017年硕士研究生招生复试办法为准。
2)专业要求:招考专业与我校招生专业相同或相近(业务课相同或相近),教育硕士原则上不接受既是跨专业又是非师范类专业的考生调剂。
2.预报名:在国家分数线尚未下达之前,考生可参考往年分数线评估上线情况,与相关学院联系人联系,确定意向后可下载填写《宝鸡文理学院研究生调剂申请表》(见附件2)并E-mail至:bwlyjszs@163.com,先进行预登记。对提前预约登记调剂同学,将优先办理调剂手续。
3.正式报名:国家录取分数线公布后,将按程序在规定日期开放调剂系统,请已预登记考生及时登陆“中国研究生招生信息网”(http://yz.chsi.com.cn/)调剂系统按要求填写个人调剂信息。考生登录填写完毕后请及时电...
03-14
出国留学网考研国家线频道为大家提供2015宝鸡文理学院考研分数线,请大家及时关注考研复试信息及考研调剂信息!
2015年全国硕士研究生招生考试考生进入复试的初试成绩基本要求(学术学位 类).

2015年全国硕士研究生招生考试考生进入复试的初试成绩基本要求(专业学位类)

备注:
*A类考生:报考地处一区招生单位的考生。
*B类考生:报考地处二区招生单位的考生。
一区系北京、天津、河北、山西、辽宁、吉林、黑龙江、上海、江苏、浙江、安徽、福建、江西 、山东、河南、湖北、湖南、广东、重庆、四川、陕西等21省(市);
二区系内蒙古、广西、海南、贵州、云南、西藏、甘肃、青海、宁夏、新疆等10省(区)。
*工学照顾专业:力学[0801]、冶金工程[0806]、动力工程及工程热物理[0807]、水利工程[0815] 、地质资源与地质工程[0818]、矿业工程[0819]、船舶与海洋工程 [0824]、航空宇航科学与技术[0825] 、兵器科学与技术 [0826]、核科学与技术[0827]、农业工程[0828]。
*中医类照顾专业:中医学[1005]、中西医结合[1006] 。
*享受少数民族政策的考生:①报考地处二区招生单位,且毕业后在国务院公布的民族区域自治地 方就业的少数民族普通高校应届本科毕业生考生;或者②工作单位在国务院公布的民族区域自治地方,定 向就业原单位的少数民族在职人员考生。
*工程照顾专业: 冶金工程[085205] 动力工程[085206] 水利工程[085214] 地质工程[085217] 矿 业工程[085218] 船舶与海洋工程[085223] 安全工程[085224] 兵器工程[085225] 核能与核技术工程 [085226] 农业工程[085227] 林业工程[085228] 航空工程[085232] 航天工程[085233]
*临床医学中医类照顾专业: 中医内科学[105118] 中医外科学[105119] 中医骨伤科学[105120] 中医妇科学[105121] 中医儿科学[105122] 中医五官科学[105123] 针灸推拿学[105124] 民族医学(含藏 医学、蒙医学等)[105125] 中西医结合临床[105126]
近日,教育部公布《2015年全国硕士研究生招生考试考生进入复试的初试成绩基本要求》,并要 求各省、自治区、直辖市教育招生主管部门和研究生招生单位严格执行《2015年全国硕士研究生招生工作 管理规定》,切实做好复试录取工作,提高研究生招生选拔...
03-02
出国留学网考研调剂频道讯:2015宝鸡文理学院考研调剂信息发布
2015宝鸡文理学院考研调剂信息发布
根据往年调剂信息发布时间推算,2015宝鸡文理学院考研调剂信息一般在3-5月公布。
为及时帮助大家第一时间获得宝鸡文理学院2015考研调剂信息,请广大考生密切关注2015年考研调剂信息汇总(大家可以按Ctrl+F刷新网页,以便查看最新信息!)。
调剂的重要性不言而喻,如何把握这最后一个机会,考生就要耳听八路、眼观四方,注意方方面面的信息和意见。怎样快速获取考研调剂信息,是调剂成功的制胜法宝!大家在没有找到以上学校的调剂信息时,不防看看出国留学网小编为大家提供的怎样快速获取考研调剂信息!
获取考研调剂信息大致有以下三种渠道:
第一条是网上渠道。
不少大学的研究生部网页都有网上调剂信息登记系统,大家可以通过登陆系统提出调剂申请,请注意,一定要准确、完整填写个人信息。首次登录时一般要靠准考证和身份证号码登录。在填写时还应注意:
1、所填写的基本信息应与你原始报名信息卡一致。
2、待国家分数线下达后,符合该校调剂条件的考生,学院将与考生本人联系,请及时将调剂材料(原始报名材料)寄交所选择的学院。
第二条是电话渠道。
调剂要尽早并且准确。一旦得出自己的分数可能达不到报考院校分数线的要求,除了上网查询并申请调剂外,还可以选定几所有可能录取自己的学校,向他们的研究生院打电话获得最新信息,并最好联系上该学院相关专业的导师,往往导师的肯定在这时能起到关键性的作用。电话号码怎么查?这也有很多渠道,首先落实院校名称,可以向当地114查询;另外,上网查询、向师兄师姐、考友打听也是比较省钱的办法。
第三条是人情渠道。
这条渠道要求你和报考专业的导师有比较良好的关系。可以请求他们为你介绍其他的学校或导师。一般他们处于同情和惜才的心理都会帮助你,而他们说一句话能为你节省不少时间,避免一些无谓的周折。
考生在关注以上的三大信息渠道考生同时要注意以下几点:
一、主动出击,保持信息领先
每年分数一出来网上就会公布很多调剂的相关信息,那么大家一定要密切地关注,努力争取调剂的机会。其竞争激烈的程度可想而知。这时,除非你初试分数或其他方面非常优秀,希望也不是很大。因为调剂不同与公开招考,很多信息是灰色的,不确定的。也不是说学校故意隐瞒,而是学校在未最后确...
07-15
出国留学网考研招生简章频道讯:宝鸡文理学院2016考研招生简章
一、招生计划
2016年我校拟招收全日制硕士研究生260人,其中学术型硕士研究生100人,专业型硕士研究生160人,具体招生规模以教育部下达的2016年计划为准。
二、报考条件
1.中华人民共和国公民。
2.拥护中国共产党的领导,愿为社会主义现代化建设服务,品德良好,遵纪守法。
3.身体健康状况符合《普通高等学校招生体检工作指导意见》的要求。
4.考生必须符合下列学历等条件之一:
(1)国家承认学历的应届本科毕业生(录取当年9月1日前须取得国家承认的本科毕业证书。含普通高校、成人高校、普通高校举办的成人高等学历教育应届本科毕业生,以及自学考试和网络教育届时可毕业本科生);
(2)具有国家承认的大学本科毕业学历的人员;
(3)获得国家承认的高职高专学历后满2年(从毕业后到录取当年9月1日,下同)或2年以上,达到与大学本科毕业生同等学力,且符合我校培养目标对考生提出的具体业务要求的人员;
(4)国家承认学历的本科结业生,按本科毕业生同等学力身份报考;
(5)已获硕士、博士学位的人员。
(6)在校研究生报考须在报名前征得所在培养单位同意。
(7)报名参加教育硕士中的教育管理专业学位硕士研究生招生考试的人员,还需符合下列条件:大学本科毕业后有3年以上工作经验的人员;或获得国家承认的高职高专毕业学历后,有5年以上工作经验,达到与大学本科毕业生同等学力的人员;或已获得硕士学位或博士学位并有2年以上工作经验的人员。
三、报名
报名分网上报名和现场确认两个阶段。考生请保存好网报用户名和密码。
应届本科毕业生原则上应选择就读学校所在省(区、市)的报考点办理网上报名和现场确认手续;其他考生应选择工作或户口所在地省级教育招生考试管理机构指定的报考点办理网上报名和现场确认手续。
(一)网上报名。报考2016年硕士研究生一律采取网上报名。
1.网上报名时间:
2015年10月,具体以教育部公布时间为准。
2.报名流程:
考生登录“中国研究生招生信息网”(公网网址:http://yz.chsi.com.cn,教育网址:http://yz.chsi.cn,以下简称“研招网”)浏览报考须知,按教育部、省级教育招生考试管理机构、报考点以及我校的网上公告要求报名。
报名期间将对考生学历(学籍)信息进行网上校验,并在考生提交报名信息三天内反馈校验结果。考生可随时上网查看学历(学籍)校验结果。考生也可在报名前或...
宝鸡文理学院考研考试说明推荐访问