出国留学网专题频道山东淄博中考试题栏目,提供与山东淄博中考试题相关的所有资讯,希望我们所做的能让您感到满意!
07-01
每年的六月底七月初都将会迎来一次中考,众多中考学子现在正在为考试作最后的复习准备,进行最后冲刺。为了给大家及时了解中考试题更多的相关信息,中国留学网将会走在前线给大家快速获取中考试题的相关信息及资料,请届时关注。







珍惜时间、创造奇迹、不经风雨、怎见彩虹。出国留学网中考频道第一时间为您提供2016年淄博中考试题及答案,帮助大家估分,欢迎您访问出国留学网浏览更多中考资讯,了解最新信息请按CTRL+F5刷新页面。更多淄博中考分数线、淄博中考成绩查询、淄博中考志愿填报、淄博中考录取查询信息等信息请关注我们网站的更新!
| 2016年淄博中考试题及答案汇总 | ||
| 科目 | 2016中考试题及答案 | 查看详情 |
| 中考语文 | 2016山东淄博中考语文真题及答案 | 点击查看 |
06-15
06-14
2013中考即将到来,机会是留给有准备的人的,出国留学网中考频道为大家提供了各科的中考试题,希望各位考生密切关注本频道,做好充分的考前准备。出国留学网中考频道在此祝大家考出一个理想的成绩!
中考推荐
滴水穿石战中考如歌岁月应无悔,乘风破浪展雄才折桂蟾宫当有时。出国留学网中考频道的小编会及时为广大考生提供2015年淄博中考语文试题,有需要的考生可以在考题公布后刷新本页面(按ctrl+F5),希望对大家有所帮助。
| 2015淄博语文中考试题发布入口 |
以下是淄博2015年全部科目的试题发布入口:
| 地区 | 中考试题 |
出国留学网中考频道在考试后及时公布各科中考试题答案和中考作文及试卷专家点评,请广大考生家长关注。时光飞逝,暑假过去了,新学期开始了,不管情愿与否,无论准备与否,我们已走进初三,走近我们的梦!祝愿决战2014中考的新初三学员能加倍努力,在2014年中考中也能取得优异的成绩。

| 2014中考各科目复习资料汇总 | ||
|---|---|---|
| 语文:阅读 诗歌 名句 综合 | 作文:素材 范文 技巧 中考范文 | 数学:填空 压轴 模拟 解题 |
| 英语:单选 阅读 易错 综合 | ||
08-13
2013年中考已经结束,学子们一定十分关注成绩线的指标,小编也是和大家一样。为了能给大家在2014年中考考试考出好成绩,小编已在出国留学网分享2013年淄博中考语文试题及答案。(CTRL+D即可收藏)
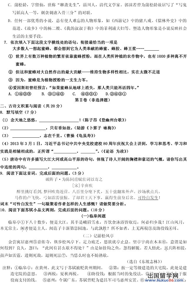
山东省淄博市2013年中考语文试卷
一、基础知识积累与运用(每小题2分,14分)
1. 下列词语中,加点字的注音有误的一项是
A. 雾霾(mái) 眷念(juàn) 气冲斗牛(dǒu)
B. 羸弱(léi) 媲美(pì) 风雪载途(zài)
C. 酬和(hè) 猝然(cù) 风姿绰约(chuò)
D. 褴褛 (lǚ) 发酵(xiào) 鳞次栉比(zhì)
2. 下列词语字形有误的一项
A. 驽钝 稔熟 口头禅 白驹过隙 B. 徜徉 搏奕 里程碑 融会贯通
C. 憧憬 广袤 闭门羹 大庭广众 D. 桑梓 恻隐 明信片 断章取义
3. 下列句子中,加点成语使用不恰当的一项
A. 在突如其来的灾难面前,学校是一个天然庇护所,它既安抚学生、传递温暖,也护佑公众、凝聚人心。
B. 近年来,微博逐渐成为舆论引导的一线阵地,政府开设微博已蔚然成风
C. 有的游客明明看到油菜地里"禁止入内"的牌子,还是义无反顾地走进去拍照留影,让人无可奈何。
D. 从古时的大同理想到今日的中国梦,尽管时代背景和历史条件发生了沧海桑田的变化,但其中所蕴含的对公平正义与社会和谐的期盼,却有着一脉相承的连续性。


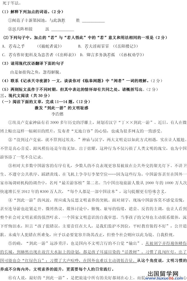
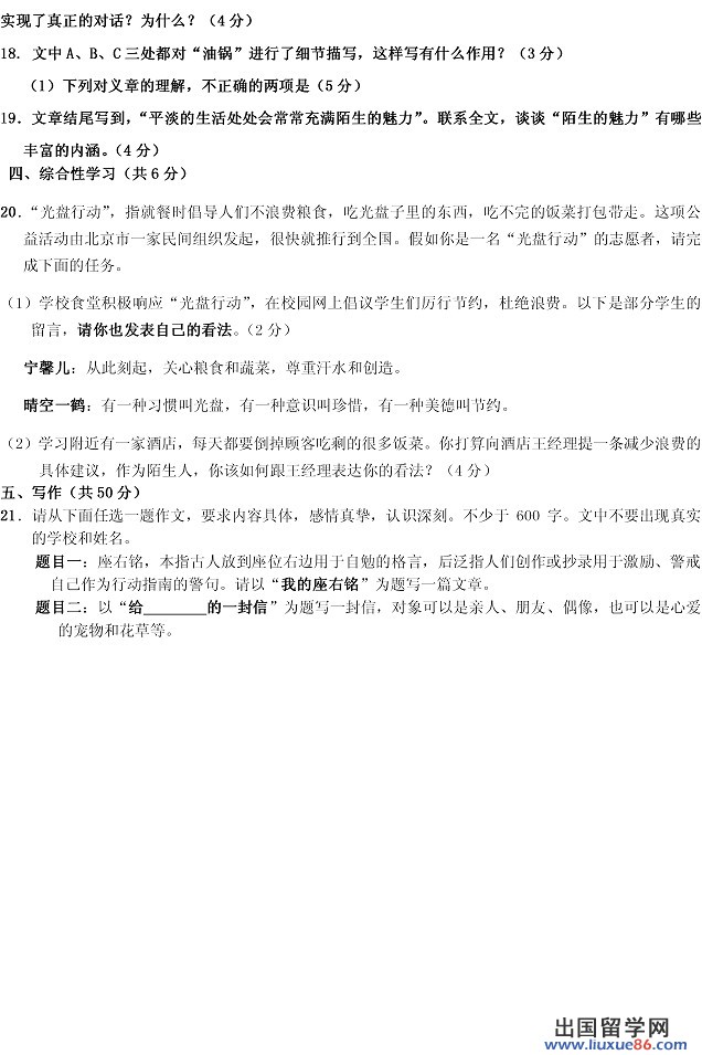
山东淄博中考试题推荐访问