出国留学网专题频道山东艺术类文学编导类专业统考栏目,提供与山东艺术类文学编导类专业统考相关的所有资讯,希望我们所做的能让您感到满意!
01-02
山东2023年度的艺术类文学编导专业统考已经结束了,目前今年的考试真题试卷也已经公布了,有需要的考生可提前收藏本篇文章。下面是出国留学网小编为大家整理的“2023年山东艺术类文学编导类专业统考真题试卷”,可供各位考生参考使用。





推荐阅读:
11-01
出国留学高考网为大家提供2018山东艺术高考新政策:文学编导类专业纳入统考,更多高考资讯请关注我们网站的更新!
2018山东艺术高考新政策:文学编导类专业纳入统考
近日,山东省2018年高考艺术类招考政策公布,文学编导类专业纳入全省统考成为最大的变化。我省艺术类专业考生人数连年突破十万人,其中美术类考生最多,第二类便是文学编导类。专业人士分析,纳入统考后全省一张卷,招考将更趋公平。此外,2019年起山东省美术类统考增加“速写”科目。
据官方数据统计,山东省2016年共有104642人报考艺术类专业,其中美术类46576人,人数最多,第二大类便是文学编导类,人数在18000人左右。
根据近日公布的《2018年普通高等学校艺术类专业招生工作实施方案》(简称《方案》),美术类、文学编导类实行全省统一考试,美术类为造型基础和色彩基础,每科考试时间均为3个小时,每科满分为150分;文学编导类为文学艺术常识和影视评论与创作,每科考试时间均为2.5个小时,每科满分为150分。考试时间定在2018年1月7日。
文学编导类专业纳入全省统考,对考生影响巨大。《方案》规定,未达到山东省2018年美术类专业、文学编导类专业统考本科合格线的考生,没有资格参加学校组织的美术类、文学编导类本科专业校考。考生即使报名参加了校考,也不能参加后续投档及录取。艺术统考成绩适用于认可艺术统考成绩的所有院校。
跟其他艺术类专业相比,由于文学编导类相对容易“速成”,受到很多考生追捧,报考人数激增,很多考生想通过考前突击考大学。纳入统考后,根据一定的录取率,这部分学生有可能会被“筛下”。
艺术类考试逐年规范、门槛在抬高,将是我省艺术类专业招考的趋势。《方案》提出,将逐步提高艺术学理论类、戏剧与影视学类(不含表演)有关本科专业高考文化录取控制分数线,2019年起中央部门高校的相关专业不得低于普通专业所在批次控制分数线。
延伸阅读:
2018年艺术生录取分三批次
艺术统考成绩由山东省教育招生考试院于2018年1月下旬向考生公布。2018年,艺术类专业录取分三个批次进行:
1、提前批,原则上包括独立设置的本科艺术院校、参照独立设置本科艺术院校招生办法执行的普通高校、中央部门所属高校及原211工程高校等。列入提前批的高校,美术类和文学编导类可以使用校考成绩,也可以使用统考成绩。该批次不实行平行志愿。
2、统考批,包括使用美术类和文学编导类统考成绩的相关高校及专业,不包括使用校考成绩的高校及专业。该批次按专业大类实行平行志愿,按综合分投档录取。综合分折算办法分别为:美术类专业按专业成绩占70%,文化成绩占30%,折算形成综合分;文化编导类专业按专业成绩占30%,文化成绩占70%,折算形成综合分。
3、校考批,包括所有使用校考成绩的高校及专业(含使用校考成绩的美术类和文学编导类有关专业),该批次不实行平行志愿。
小编精心为您推荐:
11-01
关于山东省2023年高考文学编导类专业统考的考试说明已经公布出来了,详细的考试说明内容小编已经帮文学编导类专业的考生整理如下,下面是出国留学网整理的“山东省 2023 年普通高等学校招生文学编导类专业统一考试说明”,欢迎山东考生参考阅读。
山东省2023年普通高等学校招生文学编导类专业统一考试说明
根据教育部关于普通高等学校艺术类专业招生工作的有关规定,结合我省实际,制定山东省 2023 年普通高等学校招生文 学编导类专业统一考试(以下简称“文学编导类专业统一考试”) 说明。
一、考试性质
文学编导类专业统一考试是国家教育考试的重要组成部 分,着重考查考生是否达到普通高等学校文学编导类专业招生 的基本要求,为高等学校选拔文学编导类专业人才提供基本依 据。
二、考试科目
我省2023年文学编导类专业统一考试的考试科目为文学艺 术常识、影视评论与创作两科。
三、考试形式
采用闭卷、笔试形式,单科满分为 150 分,两科总分为满 分 300 分。
四、考试内容及要求
(一)文学艺术常识
1.考试内容
(1)文学常识
文学基础常识、中外重要文学思潮流派、中外文学重要史实和名家名作等。
(2)艺术常识
电影常识、电视常识、戏剧常识、美术常识、音乐常识等。
2.考试要求
(1)能够熟练掌握以上文学艺术常识中的基础知识。
(2)能够综合运用基础知识对重要文艺作品和文艺现象进 行简要分析和论述。
3.参考题型:选择、填空、名词解释、简答、论述等。
(二)影视评论与创作
(1)故事写作
按照命题要求,编写一个有一定思想内涵、情节生动曲折、 人物形象鲜明的故事,构思应新颖巧妙,故事结构要完整。不 少于 800 字。
(2)影视评论写作
从给出的影视作品范围(见附录)中,选出一部或几部(只 提供作品名称)命题,要求结合专业知识进行分析。具体要求:
①对作品的选题、主题、人物、情节等一方面或几方面进 行具体评论;
②对作品的结构、画面、声音等一方面或几方面进行具体 评论;
③对作品透射出的文化、历史、社会、传播现象等进行分 析;
④不少于 1000 字。
五、考试时间
文学编导类专业统一考试于 2022 年 12 月 11 日进行,文学 艺术常识、影视评论与创作考试用时均为 150 分钟。具体考试 时间如下:
8∶30—11∶00 文学艺术常识
14∶00—16∶30 影视评论与创作
...
12-13
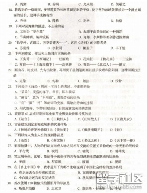
山东省2023年高考文学编导类专业统一考试的题目已经整理在下面了,对山东省2023年艺术类专业统考考试题目好奇的朋友来看看吧!下面是出国留学网整理的“山东省2023年高考文学编导类专业统一考试试题”,欢迎大家参考阅读。





推荐阅读:
2019年山东艺考合格线已公布,小编为大家提供山东2019普通高校招生美术类、文学编导类专业统考合格线,一起来看看吧!祝你成功过线!
山东2019普通高校招生美术类、文学编导类专业统考合格线
山东省2019年美术类专业统一考试本科合格分数线为203分,专科(高职)合格分数线为193分;文学编导类专业统一考试本科合格分数线为201分,专科(高职)合格分数线为196分。
山东省教育招生考试院
2019年1月11日
小编精心为您推荐:
12-11
出国留学网高考网为大家提供2018年山东文学编导类专业统考内容及要求,更多艺术高考资讯请关注我们网站的更新!
2018年山东文学编导类专业统考内容及要求
(一)文学艺术常识
1、考试内容
(1)文学常识
文学基础常识、中外重要文学思潮流派、中外文学重要史实和名家名作等。
(2)艺术常识
电影常识、电视常识、美术常识、音乐常识等。
2.考试要求
(1)能够熟练掌握以上文学艺术常识中的基础知识;
(2)能够综合运用基础知识对重要文艺作品和文艺现象进行简要分析和论述;
3.参考题型:选择、填空、名词解释、简答、论述等。
(二)影视评论与创作
(1)命题故事写作
要求考生扣住题目编写一个有一定思想内涵、情节生动曲折、人物形象鲜明的故事,构思应新颖巧妙,故事结构要完整。不少于800字。
(2)电影评论写作或电视评论写作(只选择其中之一命题)
对经典、热播的电影、电视剧及电视栏目、节目进行评论。电影评论写作,从指定的3~4部影片(只提供片名)中任选一部进行写作;电视评论写作就某一电视剧、电视栏目或节目(只提供电视剧、电视栏目或节目名称),结合专业知识进行分析。具体要求:
①对主题思想、创作立意、人物塑造、热点现象、选题策划等方面进行宏观评论;
②结合作品中的创作艺术元素和表现技巧进行具体分析和评价;
③对作品透射出的文化、历史、社会、传播现象进行分析;
④不少于1000字。
小编精心为您推荐:
山东艺术类文学编导类专业统考推荐访问