出国留学网山东艺考校考报名系统

出国留学网专题频道山东艺考校考报名系统栏目,提供与山东艺考校考报名系统相关的所有资讯,希望我们所做的能让您感到满意!

山东省2016艺考校考网上报名系统:wsbm.sdzk.cn/art/

 

  出国留学网高考网为大家提供山东省2016年艺考校考网上报名系统:http://wsbm.sdzk.cn/art/,更多艺术高考资讯请关注我们网站的更新!

  山东省2016年艺考校考网上报名系统:http://wsbm.sdzk.cn/art/

  点击下面图片即可进入报名:

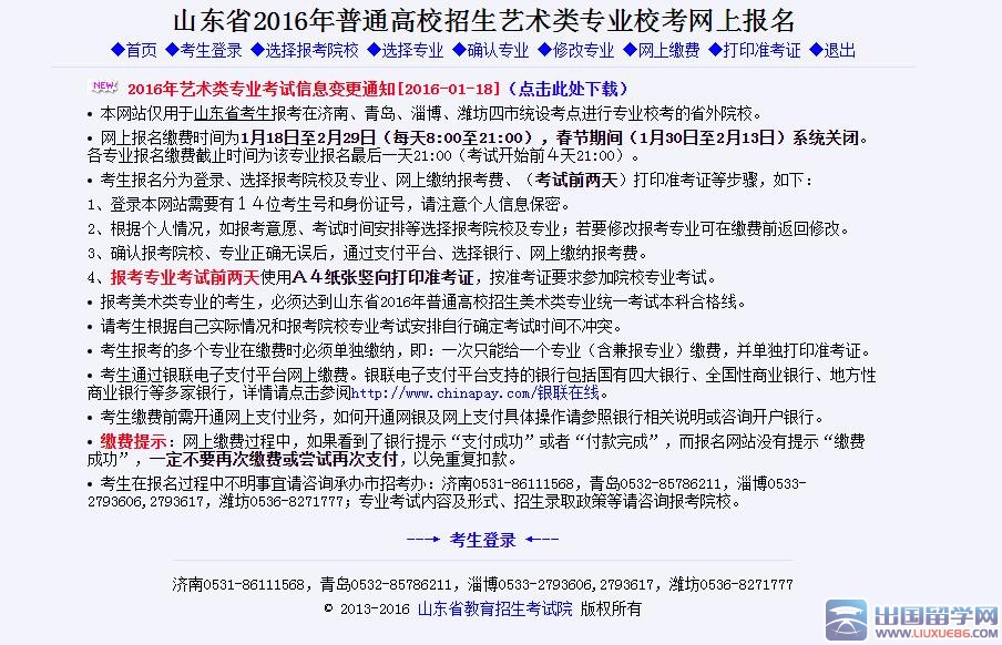
  2016年艺术类专业考试信息变更通知[2016-01-18](点击此处下载)

  本网站仅用于山东省考生报考在济南、青岛、淄博、潍坊四市统设考点进行专业校考的省外院校。

  网上报名缴费时间为1月18日至2月29日(每天8:00至21:00),春节期间(1月30日至2月13日)系统关闭。各专业报名缴费截止时间为该专业报名最后一天21:00(考试开始前4天21:00)。

  考生报名分为登录、选择报考院校及专业、网上缴纳报考费、(考试前两天)打印准考证等步骤,如下:

  1、登录本网站需要有14位考生号和身份证号,请注意个人信息保密。

  2、根据个人情况,如报考意愿、考试时间安排等选择报考院校及专业;若要修改报考专业可在缴费前返回修改。

  3、确认报考院校、专业正确无误后,通过支付平台、选择银行、网上缴纳报考费。

  4、报考专业考试前两天使用A4纸张竖向打印准考证,按准考证要求参加院校专业考试。

  报考美术类专业的考生,必须达到山东省2016年普通高校招生美术类专业统一考试本科合格线。

  请考生根据自己实际情况和报考院校专业考试安排自行确定考试时间不冲突。