出国留学网专题频道山东高中学业水平考试报名栏目,提供与山东高中学业水平考试报名相关的所有资讯,希望我们所做的能让您感到满意!
04-19
出国留学高考网为大家提供2018山东高中学业水平考试报名系统入口:http://www.sdzk.cn/wsbm/,更多高考资讯请关注我们网站的更新!
2018山东高中学业水平考试报名系统入口:http://www.sdzk.cn/wsbm/
点击下面图片即可进入山东高中学业水平考试报名系统入口:
推荐阅读:
...09-21
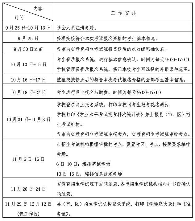
出国留学高考网为大家提供山东2017冬季普通高中学业水平考试报名工作的通知,更多高中学业水平考试信息请关注我们网站的更新!
山东2017冬季普通高中学业水平考试报名工作的通知
各市招生(考试)办公室(院、中心):
山东省2017年冬季普通高中学业水平考试将于12月8日-12日进行。现就做好考试报名工作有关事项通知如下:
一时间安排
(一)科目和考试时间
本次全省普通高中学业水平考试10个科目全部开考。各科目考试具体时间安排如下:

(二)报名工作流程

二报名与缴费
(一)报考资格
2015级考生以及未获得高中毕业证的2013级和2014级考生可报考全部科目。2016级考生只能报考语文、数学、外语3个科目。
本次考试允许社会人员报考。社会人员在报名前,须首先取得考籍信息。考籍信息通过登录山东省基础教育管理信息化平台(http://www.sdbe.gov.cn)注册获取,该平台9月25日-10月13日开放。注册完成后,考生须本人持户口本、身份证等有效证件,到户籍所在县(市、区)教育行政部门考籍管理机构进行现场审核确认。未审核确认的人员,不具有考籍,不能进行报名和考试。
所有考生的考籍号、姓名、身份证号、照片等考籍信息均来自山东省基础教育管理信息化平台。没有取得考籍或考籍中无照片、无身份证号等信息不全的学生不能参加考试。
(二)信息核对
考生须在规定时间登录山东省教育招生考试院网站(http://www.sdzk.cn)或山东省普通高中学业水平考试网上报名系统(http://xysp.sdzk.cn)进行考籍基本信息核对。考生须对考籍号、姓名、性别、身份证号、照片信息等逐一进行认真核对。如果输入考籍号和身份证号后,提示信息有误无法登录系统或者核对发现考籍信息中存在错误,考生必须联系所在学校在山东省基础教育管理信息化平台进行核查或修改。
未认真核对造成考籍信息不正确,影响正常参加考试的,一切后果均由考生本人负责。
(三)网上报名缴费
考生须在规定时间登录山东省教育招生考试院网站(http://www.sdzk.cn)或山东省普通高中学业水平考试网上报名系统(http://xysp.sdzk.cn)进行报名和缴费,具体操作步骤及注意事项需在页面(http://xysp.sdzk.cn/stuLoginall.jsp)中下载。缴费成功即完成网上报名工作。未成功缴纳考试费的考生,视为自动放弃,不能参加本次考试。
报名考试费按照《山东省物价局 山东省财政厅关于普通高中学业水平考试收费标准...
10-10
出国留学网高考网为大家提供山东2016冬季高中学业水平考试网上报名时间,更多高考报名信息请关注我们网站的更新!
山东2016冬季高中学业水平考试网上报名时间
据《关于做好山东省2016年冬季普通高中学业水平考试报名工作的通知》文件和省缴费平台技术要求,10月10日-14日的信息确认工作及10月20日-28日的报名与缴费工作,均安排为每天9:00-16:00进行。
特此公告。
山东省教育招生考试院
2016年9月30日
小编精心为您推荐:
...09-22
出国留学网高考网为大家提供2017山东高中学业水平考试报名系统入口:http://www.sdzk.cn/wsbm/,更多高考资讯请关注我们网站的更新!
2017山东高中学业水平考试报名系统入口:http://www.sdzk.cn/wsbm/
小编精心为您推荐:
| 高考语文考点 | 高考数学考点 | ... |
09-22
出国留学网高考网为大家提供山东省2016年冬季普通高中学业水平考试报名工作通知,更多高考资讯请关注我们网站的更新!
山东省2016年冬季普通高中学业水平考试报名工作通知
鲁招考〔2016〕94号
各市招生(考试)办公室(院、中心):
山东省2016年冬季普通高中学业水平考试将于12月9日—14日进行。现就做好考试报名工作有关事项通知如下:

二、报名与缴费
(一)报考资格
2014级考生以及未获得高中毕业证的2012级和2013级考生可报考全部科目。2015级考生只能报考语文、数学、外语3个科目。
本次考试允许社会人员报考。社会人员在报名前,须首先取得考籍信息。考籍信息通过登录山东省基础教育管理信息化平台(http://www.sdbe.gov.cn)注册获取,该平台9月26日-10月14日开放。注册完成后,考生须本人持户口本、身份证等有效证件,到户籍所在县(市、区)教育行政部门考籍管理机构进行现场审核确认。未审核确认的人员,不具有考籍,不能进行报名和考试。
所有考生的考籍号、姓名、身份证号、照片等考籍信息均来自山东省基础教育管理信息化平台。没有取得考籍或考籍中无照片、无身份证号等信息不全的学生不能参加考试。
(二)信息核对
考生须在规定时间登录山东省教育招生考试院网上报名系统进行考籍基本信息的核对。操作路径如下:登录山东省教育招生考试院网站(http://www.sdzk.cn),进入“网上报名”栏目,打开“山东省普通高中学业水平考试网上报名系统”链接,点击“考生入口”按钮,输入考籍号(即学籍号)、身份证号,进入系统,点击“信息核对”链接,开始信息核对。考生须对考籍号、姓名、性别、身份证号、照片信息等逐一进行认真核对。如果输入考籍号和身份证号后,提示信息有误无法登入系统或者核对发现考籍信息中存在错误,考生必须联系所在学校在山东省基础教育管理信息化平台进行核查或修改。
未认真核对造成考籍信息不正确,影响正常参加考试的,一切后果均由考生本人负责。
(三)网上报名缴费
考试实行网上报名。报名过程分为登录、修改密码、选择考试科目等环节。
网上报名开始后,考生登录山东省教育招生考试院网站(http://www.sdzk.cn
山东高中学业水平考试报名推荐访问