出国留学网专题频道山中考语文试题栏目,提供与山中考语文试题相关的所有资讯,希望我们所做的能让您感到满意!
09-15
本网站中考栏目第一时间整理出《2018年河北唐山中考语文试题及答案》,希望对你有帮助。祝广大考生取得优异的成绩,考入理想的学校!
与山中考语文试题相关的中考试题
09-05
中考,心态最为重要。希望大家能保持一颗平常的心态,积极迎战!本网站中考栏目及时为广大考生提供《2018年河南平顶山中考语文试题及答案》,更多信息请关注我们网站的更新!
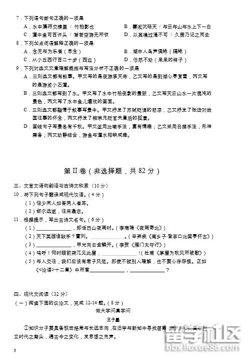
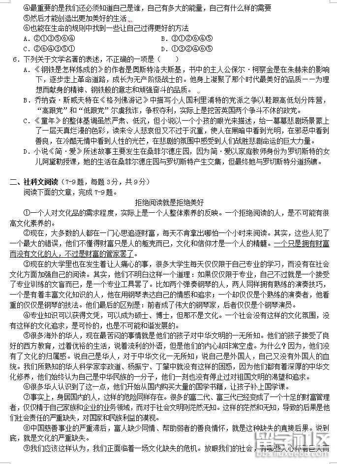
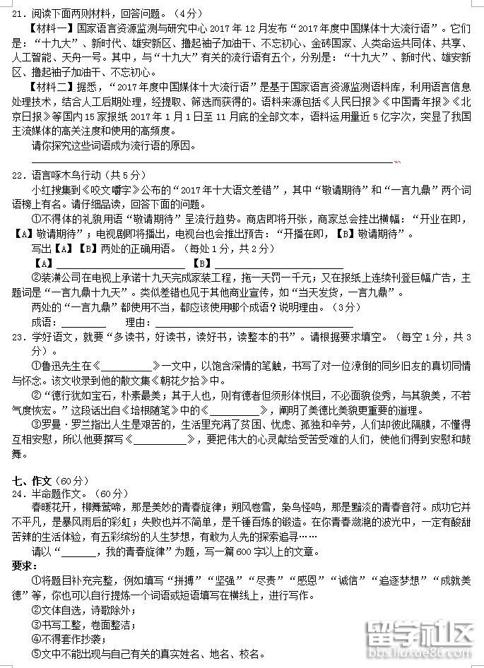
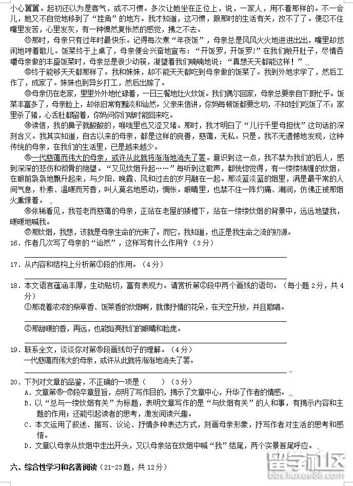
09-04
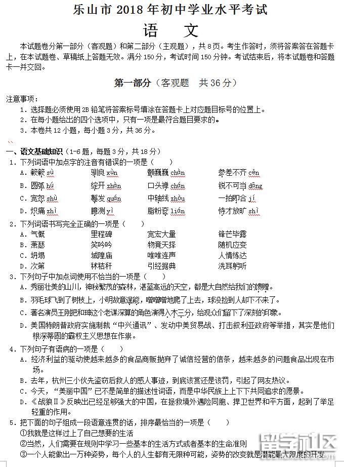
自古天道酬勤,有恒乃成,2018年中考已经落下帷幕了,本网站中考栏目为大家首发《2018年四川乐山中考语文试题及答案》,祝广大2018年中考考生都能考上自己理想的院校。
中考已然结束了,祝同学们取得满意的成绩!本网站中考栏目为您提供的《2018年四川眉山中考语文试题及答案》,更多中考资讯请关注我们网站更新。
<...
08-22
中考的终声已经敲响,你发挥出了自己最好的水平吗?下面是本网站为考生们提供的《2018年安徽黄山中考语文试题及答案》。希望对考生有所帮助。更多中考资讯请关注中考栏目!
参考答案:
愿全国所有的考生都能以平常的心态参加中考,发挥自己的水平,考上理想的学校。本文《2018年安徽马鞍山中考语文试题及答案》由中考栏目提供,本网站祝你成功!
08-11
下面是小编整理的《2018年广东佛山中考语文试题及答案》,更多中考资讯请关注出国留学网中考栏目,希望可以帮助大家!
天道酬勤,付出必定有回报。下面是出国留学网中考栏目为大家准备的《2018年广东中山中考语文试题及答案》,希望能够帮到大家!更多中考资讯请关注本站!
08-03
希望参加中考的同学们取得优异的成绩!出国留学网中考栏目为您提供《2018年浙江舟山中考语文试题及答案》,相信,你是最棒的!
2018年浙江舟山中考语文试卷及答案
07-12
2018年中考已经拉下了帷幕,出国留学网小编为你整理了《2018年云南文山中考语文试题及答案》,祝福你们中考成功!更多中考信息请持续关注本网中考栏目!
山中考语文试题推荐访问
搜索更多内容
山中考语文试题相关推荐
编辑推荐
热点推荐