出国留学网专题频道岩土工程师难点解析栏目,提供与岩土工程师难点解析相关的所有资讯,希望我们所做的能让您感到满意!
11-29
地基处理
当地基强度稳定性不足或压缩性很大,不能满足设计要求时,可以针对不同情况对地基进行处理。处理的目的是增加地基的强度和稳定性,减少地基变形等。经过处理后的地基称为人工地基。工程实践中还可能遇到一些特殊情况需要对地基进行处理的,例如地基的事故处理,或由于建筑物的加层和扩建等原因增大了作用在地基上的荷载等;此外,在透水性很大的土层中开挖较深基坑时,有时需用工人方法做成不透水的阻水帷幕,以阻挡地下水涌人基坑,并防止产生流沙、管涌等,同时也防止因地下水渗流影响边坡稳定。
【例题9】 对于软弱地基与不良地基,一般情况不宜利用其直接作为基础持力层,需进行地基处理,则地基处理的目的是( )。
A.增加地基的强度; B.增加地基的稳定性;
C. 减少地基的变形; D.减少基础埋深; 答案:A、B、C
【例题10】某工程场地位于地震设防烈度8度区,地基土为饱和砂土(属液化土),承载力满足工程要求,对该地基采用挤密碎石桩处理,则地基处理的主要目的是( )。
A.提高地基承载力; B.消除地基的液化;
C. 减少地基的变形; D.提高地基抗渗透破坏的能力; 答案:B;
地基加固或处理,按其原理和做法的不同可分为以下四类。
(1)排水固结法。利用各种方法使软黏土地基排水固结,从而提高土的强度和减小土的压缩性。
(2)振密、挤密法。采用某种措施,如振动、挤密等,使地基土体增密,以提高土的强度,降低土的压缩性。
(3)置换及拌入法。以砂、碎石等材料置换软土地基中部分软土,或在松软地基中掺人胶结硬化材料,或向地基中注入化学药液产生胶结作用,形成加固体,达到提高地基承载力、减小压缩量的目的。
(4)加筋法。通过在地基中埋设强度较大的土工聚合物,以达到加固地基的目的。
选择地基处理方案时,应根据工程和地基的实际情况,并考虑到施工速度和加固所需的设备等条件,对各种加固方案进行综合比较,做到经济上合理,技术上可靠。
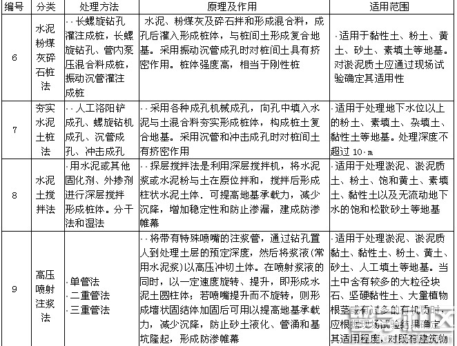
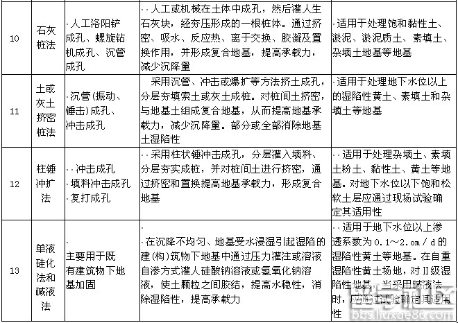
1.3 地基处理方法:
常用的地基处理方法有以下几种(见表1.3.1):




【例题11】 对于浅层局部为软弱土的地基,最合适的处理方法是( )。
A. 换填法; B.夯实水泥土桩; C...
11-29
软弱地基与不良地基
通常将不能满足建筑物要求的地基统称为软弱地基或不良地基,主要包括:软黏土、杂填土、冲填土、饱和粉细砂、湿陷性黄土、泥炭土、膨胀土、多年冻土、盐渍土、岩溶、土洞、山区不良地基等。软弱地基和不良地基的种类很多,其工程性质的差别也很大,因此对其进行加固处理的要求和方法也各不相同。
软黏土是软弱黏性土的总称,通常亦称为软土。主要是第四纪后期在滨海、湖泊、河滩、三角洲等地质沉积环境下沉积形成的,还有部分冲填土和杂填土。这类土的大部分处于饱和状态,含有机质,天然含水量大于液限,孔隙比大于1。当天然孔隙比大于1.5时,称为淤泥;天然孔隙比大于1而小于1.5时则称为淤泥质土。
淤泥和淤泥质土的工程特性表现为三高两低:
①高含水量: w=40~90% , 有时 w >100%;
②高压缩性: a >0.5~3.0MPa-1;
③高流变性或蠕变: 次固结随时间增加;
④低强度:不排水强度,Cu =10~20kPa < 30 kPa N63.5<5;fa<100kPa;
⑤低渗透性:渗透系数为10-5~10-8cm/s, 固结过程很慢。
同时,根据土中有机质含量的多少,也可将土划分为无机土、有机土、泥炭,泥炭质土。有机土包括淤泥、淤泥质土,其有机质含量为:5%60%,其含水量极高,压缩性很大,且不均匀,一般不宜作为天然地基,需进行处理。泥炭及泥炭质土的工程特性如下:
①高含水量w=40~90%甚至>100%;
②高压缩性,快,不均匀;
③高流变性随时间的次固结量大;
④低强度Cu < 30 kPa;
⑤渗透性好。
【例题1】 利用十字板剪切试验测得某淤泥质土的抗剪强度为10.6kPa,重塑土的不排水抗剪强度为2.0 kPa,该土的灵敏度St为:( )。
A、5.3; B、2.0; C、10.6; D、0.2; 答案:A
【例题2】 软土的渗透性较低,其渗透系数为:( )。
A、 10-5~10-8cm/s; B、 0.1~20m/d;
C、 1.0~200m/d; D、 10.0~100m/d; 答案:A
【例题3】 软弱土的工程特性有( )。
A.含水量高、孔隙比大; B.压缩模量值大; C. 渗透系数值大; D.压缩系数值大,灵敏度高。 答案:A、D
【例题4】 下列地基土层属于软弱土的是( )。
A. 淤泥、淤泥质土;
B.压缩系数小于0.5MPa-1的粉质黏土;
C. 砂土、碎石土;
D. 含水量高且地基承载力标准值小于100kPa的黏性土。
E. 泥炭、泥炭质土; 答案:A、 D、 E
【例题5】 淤泥质土具有( )工程特性。
A.天然孔隙比大于1.5; B.含水量大于液限;
C. 压缩系数大于0.5MPa-1; D.压缩模量较大。
答案:B、C
杂填土是由建筑垃圾、工业废料或生活垃圾组成,其成分复杂...
岩土工程师难点解析推荐访问