出国留学网专题频道常州环境监测中心劳务派遣人员招聘流程栏目,提供与常州环境监测中心劳务派遣人员招聘流程相关的所有资讯,希望我们所做的能让您感到满意!
03-04
江苏省常州的考生注意了!江苏省常州环境监测中心2023年招聘劳务派遣人员,请各位有意的考生做好准备。下面是出国留学网收集整理的 “2023年常州环境监测中心劳务派遣人员招聘岗位及流程” ,本文仅供参考,欢迎阅读。
一、招聘岗位
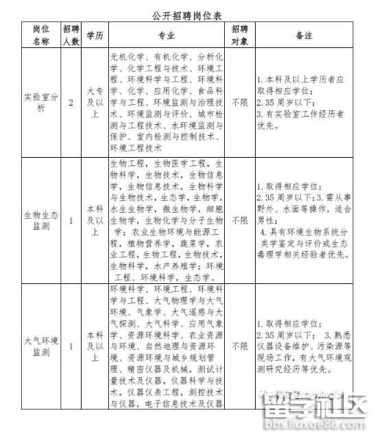
为保障本中心监测工作有序开展,进一步提升监测能力,本次共招聘劳务派遣人员4名,分别为实验室分析岗位2名,生物生态监测岗位1名,大气环境监测岗1名。

二、招聘办法
参照《江苏省省属事业单位统一公开招聘人员实施方案》,本次招聘采取笔试、面试相结合的办法进行。
笔试由本中心质量技术科及相关科室共同组织,开考比例原则上为1:2及以上。
面试由本中心办公室组织,按照笔试40%和面试60%的占比计算总成绩。
三、招聘的流程
统一公开招聘工作,发布招聘公告、报名、资格初审、考试(笔试、面试)与资格复审、体检与考察、公示与聘用等程序实施。
(一)公告及报名阶段(2023年3月1-17日)
1、发布公告
在常州人才网发布公告。
2、报名与资格初审
(1)报名时间:2023年3月1-17日
(2)报名方式:将个人简历、学历学位证书(2023年毕业生提交《毕业生就业推荐表》)、身份证等电子件发至494925488@QQ.com邮箱,邮件标题注明:应聘岗位+本人姓名。
(3)资格初审:
江苏省常州环境监测中心办公室根据报考资格条件和岗位需求,依据报考人员提供的信息进行资格初审。
(二)考试和考核(2023年3-4月)
1、笔试
笔试主要测试应聘者与岗位相适应的专业知识和综合素质。考试内容涵盖实验室分析基本概念和基础知识、各类环境质量标准、排放标准、生态环境监测技术规范和标准分析方法、质量保证和质量控制等。
2、面试
(1)面试人员的确定
笔试成绩合格线为50分,根据该岗位招聘数及合格人员数实际情况,按1:3或1:2的比例,从高分到低分对应聘人员进行资格复审,确定参加面试人选。
(2)面试
面试评委小组由本中心相关招聘科室负责人、科室分管领导及办公室科室负责人组成。面试主要测试应聘者...
05-18
下面是出国留学网为您整理的2017海南环境监测中心站招聘10名专业技术人员,欢迎阅读。
经海南省生态环境保护厅批准和海南省人力资源和社会保障厅核准备案,海南省环境科学研究院(海南省环境监测中心站)2017年计划向社会公开招聘10名事业编制专业技术人员。现将有关事项公告如下:
一、单位简介
海南省环境科学研究院(海南省环境监测中心站)隶属海南省生态环境保护厅,为国家一级环境监测站,也是全省唯一的省级基础性、战略性、公益性环境科研和环境监测事业单位,主要承担环境科研、环境监测、环保国际合作、固废管理、清洁生产审核和环境技术服务等工作。
二、招聘岗位及人数
具体招聘岗位及人数见附件1。
三、招聘人员范围及招考方式
(一)招聘人员范围
硕士研究生及以上学历毕业生(具体要求见附件1)。
(二)招考方式
本次招聘,按照不同招聘岗位和招聘人员资格条件要求,分别采用考核和考试两种方式进行。各岗位具体招考方式见附件1。
四、招聘人员资格条件
(一)基本资格条件
1.具有中华人民共和国国籍。
2.坚持四项基本原则,思想品德端正,遵纪守法,热爱环保事业。
3.具有良好的职业操守和思想品德,有较强的事业心和责任感。
4.身体健康,具有适应岗位要求的身体条件。
5.年龄要求:考核招聘岗位人员须在40周岁以下(1977年1月1日(含)以后出生);考试招聘岗位人员须在35周岁以下(1982年1月1日(含)以后出生),博士研究生参加考试的,年龄可放宽至40周岁以下(1977年1月1日(含)以后出生)。应届毕业生不限年龄。
具有下列情形之一者,不予招聘:
1.受党纪、政纪处分及劳动教养、刑事或治安处罚期限未满的。
2.公安、检察部门正在立案侦察和纪检、监察部门正在立案审查的。
3.法律、法规规定的其他情形。
(二)岗位资格条件
招聘人员除需具备上述基本资格条件外,还需具备招聘岗位要求的资格条件(见附件1)。
五、招聘工作程序
(一)个人报名
1.报名时间及方式
本次招聘仅接受网上报名,报名时间为2017年6月1日至6月10日,受理电子邮箱:wangshi@hainan.gov.cn。
2.报名相关要求
(1)每人限报一个岗位,报考岗位一经确定不得更改。
(2)报考人员须填写《海南省环境科学研究院2017年公开招聘专业技术人员报名表》(附件2,可从网上下载),连同本人相关材料,包括个人简历、身份证、毕业证、学历证、学位证及近期一寸免冠彩色相片等扫描打包发送至受理电子邮箱。
(3)报考人员要按要求真实、全面、准确填写《报名表》和做出诚信承诺。信息填报不全导致未通过资格审查的,其后果由报考人员本人承担。虚假填报信息的,一经查实,视情节轻重,取消考试资格或录用资格,并按有关规定给予处理。报考后应及时登录省生态环境保护厅网站了解考录工作进展情况和有关事项的公告,并保持报名时登记的联系方式畅通。
(4)尚未取得学历学位证书的2017年应届毕业生,...
11-21
以下是出国留学网小编为大家整理关于环境监测人员年终总结的内容,更多相关内容请进入出国留学网工作总结栏目查看。
***年市环境监测站在市环保局的领导和上级业务主管部门的指导下,在保证完成常规监测任务的前提下,紧紧围绕我市环境保护工作的重点任务,以污染源总量监测为重点,以地表水和饮用水常规监测为基础,紧密配合建设项目环评与环保设施竣工验收工作,积极做好环境污染应急监测,不断加强监测能力建设,在提供技术支持、技术服务与技术监督做了大量卓有成效的工作。现将具体工作总结如下:
一、以提供技术支持与服务为目标,监测计划全面完成
(一)继续做好城区大气环境质量监测和市域地表水环境质量监测。城区大气环境质量监测2个点位、3个主要项目,我站共向全市发布城区空气环境周报52期,获得成果数据1144个,市域地表水为省控监测网,城区集中饮用水源水库每逢单月进行常规监测,共获得成果数据1728个。整个常规监测工作做到了定点准确、操作规范、数据可靠、上报及时。
(二)有条不紊的进行污染源总量监测工作。全年完成污染源总量监测任务160家(次),其中24小时连续监测企业14家(次)。
(三)完成建设项目“环评”基础监测21家(次),完成近三十家水库“环评”监测,完成建设项目环保设施竣工验收监测7家,同时与市监测站合作启动矿山环保设施竣工验收监测,已完成两家煤矿的验收工作,多家矿山验收监测即将启动。
(四)加强突发性污染事故的应急监测。全年对27起污染事故进行了应急监测,能够做到快速反应,及时到位,为消除污染隐患、确定污染范围和污染程度提供准确有效的监测数据。
(五)完成室内空气质量监测等委托性监测6家。
(六)在我市“两考”期间,组织噪声监测专班参加噪声巡查工作。
(七)完成小型建设项目环境影响影响评价41家。
(八)积极协助配合我局“十一五”规划编制工作,为高质量完成规划作了大量基础性工作。
二、以加强管理为重点,全面提升工作合力
今年以来,我站在多方位考核先进单位的质量保证体系,结合我站实际,历时五个多月,修编《市环境监测质量管理手册》,共有21类程序文件,使环境监测工作更具制度性、科学性,全站所有工作程序都受控于《管理手册》,监测工作更加规范化、制度化、标准化。二是根据聘用制改革的指导思想,为深化“多劳多酬,少劳少酬,不劳不酬”的分配原则,提高本站职工工作的积极性和主动性,经站务会研究,制定监测工作量化考核方案,实现工作量与工作难易度和考核量化挂钩,全站职工工作积极性、责任感都显著增强。三是建立了站班子每周轮值考核制,重点考核、考评部门职责和岗位责任、监测工作质量保证措施、规章制度执行情况以及上、下班考勤及工作纪律情况。通过以上长效工作机制的管理,我站工作作风、工作合力得到了进一步提升。四是积极争取应急监测仪器资金。二00五年以来,为提升应急监测能力水平,积极谋求资金、仪器支持,已经从省环保局争取到价值20万元的仪器设备,填补我站在重要监测项目、仪器上的空白,强化了环境监测范围和应急监测能力。
三、以监测质量为核心,强化质量控制与保证
一是强化环境...
07-20
出国留学网为大家提供《天津环境监测中心2017年事业单位招聘公告》供广大考生参考,更多考试资讯请关注我们网站的更新!
天津市环境监测中心2017年事业单位公开招聘高层次专业技术人员实施方案
按照《天津市事业单位公开招聘人员实施办法(试行)》有关要求,根据天津市环境监测中心编制和岗位需求情况,现面向社会公开招聘高层次专业技术人员3名,具体实施方案如下:
一、招聘单位基本情况
1.主管单位:天津市环境保护局
2.招聘单位:天津市环境监测中心
3.招聘单位地址:天津市南开区复康路19号
4.招聘单位主要职责:天津市环境监测中心为财政补助事业单位,主要职责为:根据有关规定,承担本市环境监测工作。
二、招聘岗位及数量
岗位一:
1.岗位名称:专业技术岗(环境空气质量监测与评价岗)
2.岗位职责:从事环境空气质量监测、评估;环境空气质量预测预报及重污染天气预警;颗粒物来源解析、大气污染防治措施效果评估及大气污染成因研究等相关工作。
3.招聘数量:1名
岗位二:
1.岗位名称:专业技术岗(水环境模型开发与污染解析综合评价岗)
2.岗位职责:从事流域水环境特征识别、水污染现状分析、污染负荷估算、水污染负荷模型和点源污染物削减分配模型构建、非点源污染削减措施效果模拟、点源和非点源削减措施实施效果评估,流域水环境污染源解析及预警等相关工作。
3.招聘数量:1名
岗位三:
1.岗位名称:专业技术岗(水生态风险与健康综合评估岗)
2.岗位职责:从事水中生物急性毒性监测,水环境中的外源化学物质对水生生物的毒性作用及水环境中污染物对生物体影响效应进行分析评估等相关工作。
3.招聘数量:1名
以上具体情况见附表《2017年事业单位公开招聘高层次专业技术人员计划申报表》
三、招聘条件
(一)报考人员应具备以下条件:
1.具有中华人民共和国国籍;
2.18周岁以上;
3.遵守宪法和法律;
4.具有良好的品行;
5.具有适应岗位要求的身体条件;
6.具备拟报考岗位所需要的资格条件。(具体岗位条件请参见附表)
(二)凡有下列情况之一者,不得报考:
1.受过刑事处罚或曾被开除公职的;
2.受过党内严重警告或行政记大过以上处分的;
3.正在接受立案审查的;
4.在各级事业单位公开招考过程中被录用主管部门认定有考试作弊行为的。
常州环境监测中心劳务派遣人员招聘流程推荐访问