出国留学网专题频道广东专升本考试要求栏目,提供与广东专升本考试要求相关的所有资讯,希望我们所做的能让您感到满意!
02-10
广东省招生委员会办公室公布了最新关于广东省2023年专升本考试专业目录及考试要求的更正表,详细的更正表如下,下面是出国留学网整理的“关于《广东省2023年普通高等学校专升本招生专业目录及考试要求》更正公告(二)”,供广东考生参考阅读。
应有关高校要求,现对《广东省2023年普通高等学校专升本招生专业目录及考试要求》部分内容作如下更正(见附件)。
附件:《广东省2023年普通高等学校专升本招生专业目录及考试要求》更正表(二)
广东省招生委员会办公室
2023年2月8日
附件
《广东省2023年普通高等学校专升本招生
专业目录及考试要求》更正表(二)
院校代码 |
09-22
专升本的留学申请,在爱尔兰的难度不算很大,但是在家在进行确认的时候,还是需要根据要求整理自己的材料。下面和出国留学网来看看爱尔兰留学专升本要求 怎样申请爱尔兰专升本?
申请条件
爱尔兰留学的大学也接收大专生的申请,要求是大专生已经毕业,并能够达到学校要求的语言成绩,如果大专生所申请的课程与原专业相同,那么还有机会直接入读爱尔兰大学二年级的课程,这样学习两年后就可以获得本科文凭。
大专生申请爱尔兰本科学位的条件
1.高中成绩单,学科成绩达到相关要求;
2.雅思成绩单,雅思5.5分以上;
3.申请表;
4.高中毕业证。如果申请的是艺术类专业,则还需要按照要求提供以往作品等参考资料;
5.转学分或专升本。由于爱尔兰院校均采用学分制,如果学生在国内之前学过的课程与爱尔兰院校教授的课程有重复,原则上均可以申请减免学分或转学分,但一般需要提供国内课程的详细信息,比如科目描述和具体内容等。
如果英语达到要求,可以直接就读大学一年级。申请爱尔兰留学,几乎全部的爱尔兰理工学院、私立院校和部分国立大学的本科雅思要求为6.0分。如果英语没有达到要求,则需要先入读该校的语言或预科课程,一般顺利毕业后无须再考雅思,可以直接升入相应学位课程就读。需要申请语言或预科课程,至少需要雅思4.0分或同等程度(比如参加学校的英语入学测试等)。
学校推荐
1.都柏林圣三一学院
都柏林圣三一学院位于爱尔兰首都都柏林,是1592 年英国女王伊丽莎白一世下令为“教化”爱尔兰而参照牛津、剑桥大学模式而兴建,至今已有400 多年史。
热门专业
计算机、自然科学、人文研究。
2.爱尔兰利莫瑞克大学
利莫瑞克大学是爱尔兰七所国立大学之一,隶属于爱尔兰常青藤盟校之称的“爱尔兰国立大学联盟”。它是爱尔兰独立后所由政府资助而建的综合型独立大学,西欧最美丽的大学之一。作为著名的西欧名校,利默瑞克大学以其优秀的教学质量和顶尖的学术研究享誉全球,属于世界一流大学。
热门专业
音乐与舞蹈、金融服务、质量管理、人力资源管理、旅游管理、生物制药、计算机科学、通讯系统、飞机制造、机器人工程、数字媒体设计等。
3.阿斯隆理工大学
阿斯隆理工学院是一所成立于1970年的国立高等学府,学校的主要校区坐落在距离阿斯隆市中心1.5英里处,从此处前往首都都柏林非常方便。学院成立以来就取得了飞速的发展,现在学校拥有占地45公顷的校园。
热门专业
制药科学、应用心理学、生物、计算机。
4.梅努斯大学
梅努斯建立于1795年,是仅次于三一学院的爱尔兰最古老的著名大学。在1997年改制成为综合国立性大学。梅努斯大学目前有在校学生接近11000人,其中8%是国际学生,主要来自于美国与欧洲其它国家。学校坐落在首都都柏林的西边约25公里的地方,是爱尔兰唯一一座大学城。
热门专业
...
专升本已经成为了很多专科生提高自己的学历的一个途径。下面是由出国留学网编辑为大家整理的“天津专升本有哪些要求 考试科目是什么”,仅供参考,欢迎大家阅读本文。
天津专升本有哪些要求
符合下列条件的人员,具备报名资格,可以申请报名:
(1)遵守中华人民共和国宪法和法律;
(2)身体健康状况符合国家有关规定;
(3)参加普通高校全国统一考试且被本市普通高校或高职高专学校录取的应届高职高专毕业生;
参加普通高校全国统一考试且被普通高校或高职高专学校录取、具有本市正式户籍的往届高职高专毕业生;
参加普通高校全国统一考试被外省市高职高专学校录取的天津籍应届高职高专毕业生。
天津专升本考试科目
天津专升本考试科目分为文科,理科两类。文科类考试科目为语文基础,大学英语和计算机应用基础;理科类考试科目为高等数学,大学英语和计算机应用基础;专业考试由招生学校负责组织,专业考试内容和考试方式由招生学校根据专业培养要求确定。
天津专升本语文基础和高等数学考试时间是120分钟,计算机应用基础和大学英语考试时间是90分钟。
各考试科目成绩满分均为150分,总分450分。专业考试成绩满分为200分。
天津专升本考试是由有天津市考试院统一组织的公共课和报考院校组织的专业课两部分组成。专业课报名费用由天津专升本院校来确定。大家可以根据大专三年所学专业报考天津专升本本科院校的专业。
拓展阅读:专升本的通过率
1、普通专升本考试
普通专升本考试的通过率在各省来说都不相同,但是,考生们在备考的时候还是可以多多了解一下自己所在省份的招生院校的通过率情况。
就湖北省来说,每年的通过率也都不同,所以,考生们在备考的时候尽量多整理一下近3-5年目标院校的录取情况,这样才能更加直观的看到这所院校的通过率是逐渐降低了还是升高了。
一般来说,公办院校要比民办院校的录取率低,考生们在备考的时候一定要认真和客观地评估自己的学习能力和学习水平,这样才能有效地认识到自己的优势和劣势,选择最适合自己的目标院校。
2、自考
自考一直以来都被传说通过率很低,考生们在备考的时候还是要多看看自己的身边考过自考的人怎么说,以及自己也尽量找一些真题来做一做,相信考生们通过做题就能大致了解难度。就会知道,其实自考的难度并没有考生们想象得那么大,之所以很多人不能顺利通过考试,原因是很多的,比如工作繁忙,家庭琐事成堆,以至于无暇复习,导致考试时错题连篇。
总之,考生们要正确地看到通过率这件事情,自己要亲自去尝试,然后给一个科学的判断,而不是听到别人,或者网上有人说自考通过率很低,就望而却步。
3、成人高考
成人高考的通过率一直都是比较稳定,且比较高的。考生们在备考的时候一定听到过成人高考有这样的优势,即入学考试难度小,专业广泛,学历受认可等等。通过成人高考来拿毕业证还是比较顺利的,只要你认真备考了,会发现题目不是很难的,且录取分数线也并不...
专升本是我们提高自己学历的一门重要途径,广东教育考试院发布了2023年广东专升本考试报名工作推迟的通知,请各位考生注意关注考试信息。下面是出国留学网小编为大家整理的“2023年广东专升本考试报名工作推迟通知”,可供参考。
为切实保障广大考生和招生工作人员身体健康,确保我省2023年普通专升本报名工作顺利进行,结合工作实际,经研究,决定对原定于2023年1月5日至12日进行的普通专升本(含三二分段专升本、免文化课考试招收退役大学生士兵)报名工作推延调整,有关事项安排如下:
一、报名时间调整为:2023年2月5日至12日进行。
二、设计学类专业的专业综合课“设计基础”考试时长调整为210分钟,考试时间为2023年3月26日9:00-12:30。其他科目考试时间安排不变。
“设计基础”考试注意事项:1.答卷纸和草稿纸由考场提供;2.考生自带设计作图用具和材料;3.考生自带画板或画夹,要求不大于4开并且干净(无任何图案、图形等痕迹);4.除圆规、直尺、三角板之外,禁止携带任何其他辅助制图工具。
三、由广东省教育考试院编制、广东省教育考试服务中心总发行的《广东省2023年普通高等学校专升本招生专业目录及考试要求》将于春节前正常发售,有需要的考生可自行征订查阅。
以上未提及事宜,按相关文件要求执行。
广东省招生委员会办公室
2022年12月23日
推荐阅读:
...12-03
2023年度的专升本考试报名时间马上就要到了,相信很多考生都非常关心考试报名的时间,广东专升本考试报名将从1月5日开始,下面是出国留学网小编整理的“2023年广东专升本考试报名热点问题”,可供各位考生参考。
一、哪些人员能报考2023年我省普通专升本?
答:2023年我省普通专升本招生对象有以下几类:
1.具有广东省户籍的普通高校应届毕业生。
2.具有广东省户籍,且在报名时具有广东省户籍连续满3年(未满3年的,需在广东省参加普通高考且高考报名时为广东户籍)的普通高校往届专科毕业生。
3.具有广东省户籍,且在报名时具有广东省户籍连续满3年,同时在我省依法参加社会保险(仅限基本医疗保险、基本养老保险)缴费累计1年以上(含1年),在截止日期前取得国家承认学历的专科毕业生(含成人教育、自学考试、网络教育,毕业证书落款日期在2023年2月底前)。
4.非广东省户籍,就读广东省普通高校的应届及2021年以后毕业的往届专科毕业生(2024年起仅应届毕业生可报考)。
5.非广东省户籍,在广东省参加普通高考被外省普通高校录取并就读的应届及2021年以后毕业的往届专科毕业生(2024年起仅应届毕业生可报考)。
二、哪些人员不得报考2023年我省普通专升本?
答:以下人员不得报考2023年我省普通专升本:
1.具有普通高等学历教育资格的高校非应届毕业在校生(含保留学籍的学生);
2.因违反国家教育考试规定,被给予暂停参加普通专升本招生考试处理且在停考期内的人员;
3.因触犯刑律已被有关部门采取强制措施或正在服刑者;
4.不符合报考条件的其他人员。
三、非广东户籍往届毕业生能报考2023年我省普通专升本吗?
答:《广东省教育厅 广东省公安厅 广东省人力资源和社会保障厅关于实行广东省普通高等学校毕业生就业择业期政策(试行)》自2019年4月8日起开始实施,有效期3年。为平稳过渡,经研究决定, 2021年、2022年符合报考条件的非广东户籍往届毕业生仍可报考2023年我省普通专升本。2024年起,符合报考条件的非广东户籍考生仅应届毕业生可报考我省普通专升本。
四、为什么广东户籍普通高校往届毕业生需满3年方可参加我省普通专升本?
答:普通专升本是分省组织命题、考试、录取的,招生对象主要是本省户籍或本省高校就读的考生。为严厉打击任何以升学为目的,将户籍迁入我省获取报名资格的考试移民行为,全力维护公平公正和招考秩序,结合我省实际,经研究决定,具有广东省户籍,且在报名时具有广东省户籍连续满3年(未满3年的,需在广东省参加普通高考且高考报名时为广东户籍)的普通高校往届专科毕业生方可参加我省普通专升本。
五、2023年我省普通专升本什么时候报名?
答:2023年普通专升本报名实行网上预报名、网上审核和网上交费。网上预报名时间为2023年1月5日至12日,考生须登录“广东省2023年普通高校专升本报名系统...
在近几年有很多大专学历的学生想要去日本接受本科的教育,在日本专升本需要哪些条件呢?出国留学网下面来为大家详细的讲解一下日本专升本的要求。
一、专升本条件
入读一年级:要求在入学的时候满18岁,要求报考专升本的学生在国外学习13年的普通课程或者是具有相等的学历。
插班进入二、三年级:要求学生在国外的大学学习完两年以上的课程,并且要取得62学分或者是在入学时预计能够达到要求的学生就可以插班读三年级。在国外的大学读完一年以上的课程,并且取得31学分或者是在入学的时候预计能够达到这个要求的学生可以插班入读二年级。
先读语言学校,再考本科:想要在日本读本科的专科生也可以放弃专科的学历,先报考日本的语学院,再参加留学考试进入日本读本科,从日本的本科一年级开始入读,这样可以选择学校的范围是比较广的。
对于能够达到插班进入三年级的学生,也可以插班进入二年级或者一年级就读。在日本大部分的学校都要毕业学生必须要拿到124学分以上才能拿到毕业证,医学和牙学专业的学生需要188学分才能拿到毕业证。
二、日本专升本优势
性价比高
对国内大多数工薪家庭来说,在英美国家读书每年的费用很难承担起,在日本读本科的费用只需要英美国家的四分之一。如果规划合理的话,在第一年只需要8万元的费用。在日后还可以通过打工来补贴一部分的费用。
高水准教育
在日本经济、机械、电子等方面都位于世界的前列,日本有很多的名校为学生提供了高水平的教育。
门槛低
到日本去读本科只需要学生在国内完成12年的基础教育,并且学习200个课时的日语,然后再到日本的语学院学习语言。
就业前景
国内本科毕业的学生找工作的难度很高,日本是距离中国很近的发达国家,在中国有很多日本的知名企业,对于有日本学历和背景的学生来说,不管是在日本还是在国内都是有很明显的优势的。
推荐阅读:
出国留学网小编为大家带来荷兰留学专升本入学要求,希望对出国留学的同学有所帮助。想了解更多留学精彩内容,出国留学网为你详细解答。
那么,去荷兰留学专升本的入学要求是什么呢?
荷兰留学专升本的入学要求1.教育背景要求
申请人必须有2年以上的高等教育背景。(根据所申请的学校和专业不同有所区别)学历必须为国家承认的大专文凭,申请专业需要与大学所学是相关专业。转专业者,则根据所学学分及本人经历,酌情考虑申请。
荷兰留学专升本的入学要求2.语言要求
(IELTS)雅思6.0分/或(TOEFL)托福网考80分的成绩。荷兰已于2009年正式接受高中生新西兰留学条件托福网考成绩的申请,下面为申请分数比较图:
IELTS TOEFL
5.0 60
5.5 70
6.0 80
6.5 90
荷兰留学专升本的入学要求3.其他要求
特别是艺术类,需要看作品。部分大学部分专业需要相关工作经历。
荷兰是高度发达的资本主义国家,是西方十大经济体之一。作为欧洲运输枢纽的重要角色而闻名于世。荷兰是欧洲国家中吸引外国直接投资最主要的国家之一。荷兰也是欧洲的体育强国,其足球国家队是欧洲的顶尖强队之一,有着“无冕之王”的称誉。
...11-30
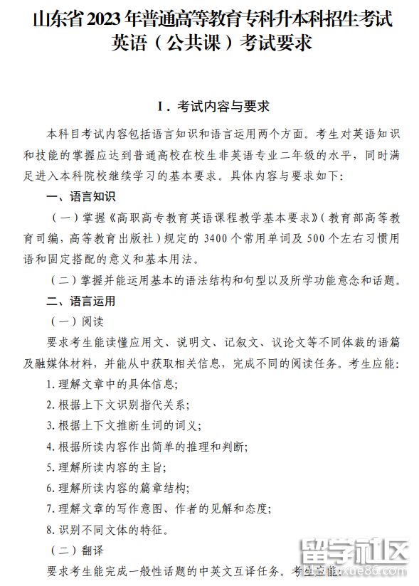
想要报考2023年度专升本考试的考生注意了,2023年度山东专升本招生考试的公共基础课考试要求已经发布了,有需要的考生可以参考一下,下面是小编整理的“2023年山东专升本招生考试公共基础课考试要求”,可供各位考生参考。







广东专升本考试要求推荐访问