出国留学网广东语文真题

出国留学网专题频道广东语文真题栏目,提供与广东语文真题相关的所有资讯,希望我们所做的能让您感到满意!

2014年广东语文真题及答案官方发布(word版)

 

  时间会记得,你翻过的书,背过的笔记,老天会看到,你付出的心,流过的汗滴,别把负担,留给自己,满腔的报负,就全部写到考卷里,望考试顺利。出国留学网高考频道第一时间为您提供2014广东高考语文真题及答案解析,让全国各省市的考生们都知道自己努力的结果,能知道不足之处,也让准高考生们有个准备。


 

  2014年广东高考语文真题及答案word版点击下载

  2014高考频道精心推荐:

  2014年广东数学高考真题及答案

  2014年广东英语高考真题及答案

  2014年广东理综高考真题及答案

  2014年广东文综高考真题及答案

  2014年广东高考分数线预测

...

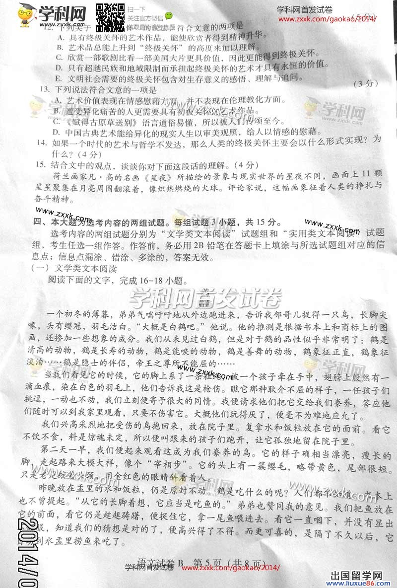
估分:2014年广东语文真题及答案

 

  场内场外都是关注着这场考试的人,场内的人正在为高考而奋斗,而场外的人却为正在高考的人祈祷,相信大家都很想知道2014年的高考真题是怎样的。因为2014年北京高考真题和答案会在考后公布,因此出国留学网高考频道小编紧密关注2014年广东高考语文真题及答案,一旦公布,出国留学网高考频道的小编会以最快的速度更新,想要查看高考真题及答案的朋友可以登陆本页面查看,如果没有显示,请按ctrl+F5进行刷新,建议您收藏本网站(ctrl+D收藏即可)。

 

  2014年广东高考语文真题及答案word版

点击下载

  2014高考频道精心推荐:

  2014年广东数学高考真题及答案

  2014年广东英语高考真题及答案

  2014年广东理综高考真题及答案

  2014年广东文综高考真题及答案

  2014年广东高考分数线预测

...

2014广东语文真题word版

 

  场内场外都是关注着这场考试的人,场内的人正在为高考而奋斗,而场外的人却为正在高考的人祈祷,相信大家都很想知道2014年的高考真题是怎样的。因为2014年北京高考真题和答案会在考后公布,因此出国留学网高考频道小编紧密关注2014年广东高考语文真题及答案,一旦公布,出国留学网高考频道的小编会以最快的速度更新,想要查看高考真题及答案的朋友可以登陆本页面查看,如果没有显示,请按ctrl+F5进行刷新,建议您收藏本网站(ctrl+D收藏即可)。

 

  2014年广东高考语文真题及答案word版

点击下载

  2014高考频道精心推荐:

  2014年广东数学高考真题及答案

  2014年广东英语高考真题及答案

  2014年广东理综高考真题及答案

  

2014年广东文综高考真题及答案

  2014年广东高考分数线预测

...

2014年广东语文真题word版

 

  高考已经落下帷幕,广东高考频道考后为您首发2014广东高考语文试题,并为您附上答案解析,一旦高考真题及答案发布,将在此表页的头条显示,请按crtl+F5进行刷新。在此,高考网小编提醒各位考生,无论自己这一关表现的怎么样,都不要影响接下来的发挥,要以平和的心态继续战斗,加油!

  2014年普通高等学校招生全国统一考试(广东卷)

  语 文

  本试卷共8页,24小题,满分150分。考试用时150分钟。

  注意事项:1.答卷前,考生务必用黑色字迹的钢笔或签字笔将自己姓名和考生号、考场号、座位号填写在答题卡上。用2B铅笔将试卷类型(B)填涂在答题卡相应位置上。将条形码横贴在答题卡右上角“条形码粘贴处。”

  2.选择题每小题选出答案后,用2B铅笔把答题卡上对应题目的答案信息号涂黑,如需改动,用橡皮擦干净后,再选涂其它答案,答案不能答在试卷上。

  3.非选择题必须用黑色字迹的钢笔或签字笔作答,答案必须写在答题卡各题目指定区域内相应位置上;如需改动,先划掉原来的答案,然后再写上新的答案;不准使用铅笔和涂改液。不按以上要求作答的答案无效。

  4.作答选做题时,请先用2B铅笔填涂选做题的题号对应的信息点,再作答。漏涂、错涂、多涂的,答案无效。

  5.考生必须保持答题卡的整洁。考试结束后,将试卷和答题卡一并交回。

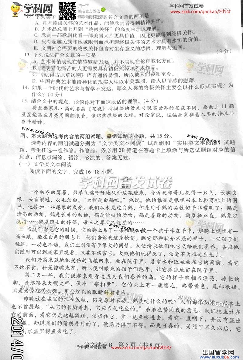
  一、本大题4小题,每小题3分,共12分。

  1.下列词语中加点的字,每对读音都不相同的一组是

  A.驰骋/聘请 饶恕/夙愿 塞翁失马/敷衍塞责

  B.瑕疵/遐想 遏止/摇曳 是否/臧否

  C.诽谤/磅礴 洗涤/嫡亲 累积/劳累

  D.渗透/掺杂 俯仰/辅导 屡见不鲜/鲜为人知

  2.下面语段中画线的词语,使用不恰当的一项是

  与连篇累牍的电视剧本身相比,剧中翻书的动作、人物的坐姿等,只是一些细节。然而,令专家如鲠在喉、遭观众调侃的,正是其中与历史常识相冲突的文化“倒刺”。梳理这些细节,无论是将死后谥号、庙号当作生前名号,还是“早产”的线装书、字画、历史事件等,其中的知识性错误都不难发现。只要多一些检查环节,多一些细节上的较真,在文化产品正式推向受众之前做好知识核查,诸多类似笑话或许是可以避免的。

  A. 连篇累牍 B. 如鲠在喉 C. 梳理 D. 受众

  3.下列句子,没有语病的一项是

  A.贝母是一种多年生草本植物,因其鳞茎具有止咳化痰、清热散结的神奇功效,常常采集起来,加工成药材。

  B.此次《环境保护法》修订,历时两年,前后经过了多次审议,如今终于定稿,在环境优先于经济的原则上已达成一致并写入法律。

  C.一段时间以来,汉字书写大赛、非遗保护等文化现象...

估分:2014广东语文真题题目

 

  今天和明天是高考的重要日子,第一场考试至关重要,因为会影响到考生后面的考试,但是,出国留学网的小编在这里还是要提醒大家,不要太在意已经考过的科目,因为后面的考试无疑才是最重要的,在所有的考试结束后大家再去比对一下答案,做到心中有数就行。而出国留学网高考频道第一时间会为您提供2014广东高考语文真题及答案解析,有需要的高考考生可以参考一下。

  2014高考频道精心推荐:<>

  2014年广东数学高考真题及答案

  2014年广东英语高考真题及答案

  2014年广东理综高考真题及答案

  2014年广东文综高考真题及答案

...

估分:2014年广东语文真题

 

  一年一度的高考在众人面前揭开了她神秘的面纱,今年又有不计其数的考生奔赴高考战场,这一次高考战役,大家满怀信心,而从考场里出来以后大家是否想要了解自己的考试情况到底如何呢?为了及时为广东的高考考生们提供高考资讯,出国留学网高考频道会及时为广大考生提供2014年广东语文高考真题及答案,有需要查看高考真题和答案的考生可以登陆本网站进行查找。

  2014高考频道精心推荐:

  2014年广东数学高考真题及答案

  2014年广东英语高考真题及答案

  2014年广东理综高考真题及答案

  2014年广东文综高考真题及答案

  

估分:2014广东语文真题

 

  第一场的考试已经结束,很多的考生都在对照着答案,其实考生们完全不必如此,因为你不确定你的答案是否正确,对方的答案也未必是正确的,大家不如将精力主要放在下一场考试之中,以免影响下一科目的考试,要是考生们想要知道自己的考试情况,可以在考后登陆出国留学网站,出国留学网高考频道会在第一时间为您提供2014广东高考语文真题及答案解析,大家可以过来查看,希望对大家有所帮助。

  2014高考频道精心推荐:

  2014年广东数学高考真题及答案

  2014年广东英语高考真题及答案

  2014年广东理综高考真题及答案

  2014年广东文综高考真题及答案