出国留学网专题频道广西舞蹈专业统考栏目,提供与广西舞蹈专业统考相关的所有资讯,希望我们所做的能让您感到满意!
10-13
出国留学网高考网为大家提供2017广西舞蹈类专业统考科目及分值,更多艺术高考资讯请关注我们网站的更新!
2017广西舞蹈类专业统考科目及分值
舞蹈类专业统考科目分基础科目2科和专业科目1科,共3科。基础科目为《基本功》、《民间舞》2科,属必考科目;专业科目分《古典舞剧目》、《民族舞剧目》、《其他舞种》,选考1科。每科满分为100分,总成绩根据各科权重系数(基本功1.1、民间舞1.1、专业科目0.8)折合成300分。
更多广西高考科目及分值信息请点击《2017广西高考科目及分值》查看详情!
小编精心为您推荐:
...
出国留学高考网为大家提供湖南舞蹈类专业舞蹈表演统考内容,更多高考资讯请关注我们网站的更新!
湖南舞蹈类专业舞蹈表演统考内容
一、考试目的
舞蹈表演主要考查考生对于舞蹈风格、作品情绪的把握能力。
二、考试内容与要求
考生准备一个舞蹈成品进行考试,作品风格不限,时长在3分钟以内。考生需统一着黑色练功服进行表演,不得穿戴任何装饰性(如头饰、裙子等)服饰入场,表演道具(如扇子、鼓、水袖、剑等)除外,以充分展现考生的自然条件为原则。
三、考试形式
考试采取现场面试的形式,每次1位考生进场考试,自备音乐和道具。
小编精心为您推荐:
10-26
出国留学网高考网为大家提供2018广西舞蹈类专业统考时间:12月5日-8日,更多艺术高考资讯请关注我们网站的更新!
2018广西舞蹈类专业统考时间:12月5日-8日
本次艺术统考共设广西师范大学、广西艺术学院、广西民族大学等3个考点,因考点学校设有不同的校区,请考生自行关注考试地点所在校区。美术类专业考试时间为2017年12月3日;书法类专业考试时间为12月4日;音乐类专业笔试科目《听音记谱》、《乐理》考试时间为12月4日下午,面试科目考试时间为12月5日-8日;舞蹈类专业考试时间为12月5日-8日;播音主持类专业考试时间为12月2日-4日;广播影视编导类专业考试时间为2017年12月3日。
小编精心为您推荐:
...01-14
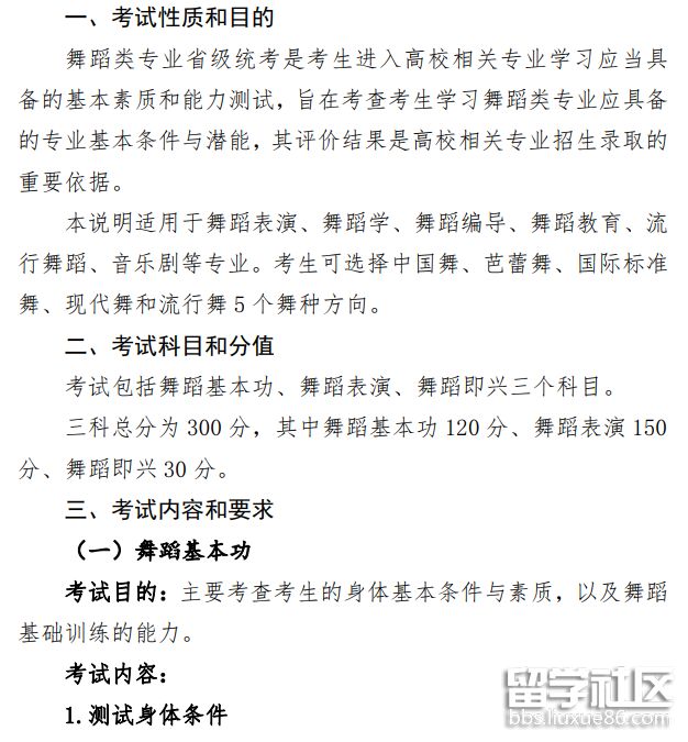
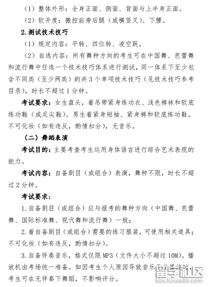
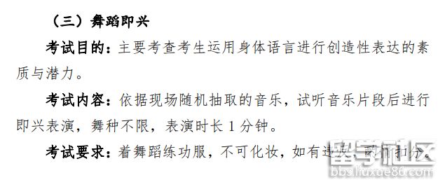
广西的考生注意了,广西招生考试院发布了2024年的艺术专业统考考试说明,有需要的考生请及时关注考试信息。下面是出国留学网小编为大家准备的“2024年广西艺术类舞蹈专业统考考试说明”,可供各位考生参考。更多考试相关信息请继续关注本网。





推荐阅读:
出国留学高考网为大家提供2018广西舞蹈类统考合格分数线,更多高考资讯请关注我们网站的更新!
2018广西舞蹈类统考合格分数线
我区2018年普通高校招生艺术类专业全区统一考试考评、评卷和统计分数工作已经结束,根据教育部办公厅《关于做好2018年普通高等学校部分特殊类型招生工作的通知》(教学厅〔2017〕15号)的规定,以及考生的考试成绩和2017年的录取情况,经研究,划定我区2018年普通高校招生艺术类专业全区统一考试合格分数线如下:
专 业 | 本 科 | 专 科 |
舞蹈类 | 185 | 175 |
考生艺术统考成绩达到我区划定的高职(专科)合格分数线即为专业考试合格生源。
我区2018年普通高校艺术类专业的录取由文化分数线和艺术类专业分数线双线控制,其中文化分数线按各专业分类划定。
小编精心为您推荐:
10-24
12-06
出国留学网高考网为大家提供重庆2018舞蹈类专业统考简章,更多艺术高考资讯请关注我们网站的更新!
重庆2018舞蹈类专业统考简章
根据教育部及我市艺术类专业招生有关规定,为加强对舞蹈类专业考试工作的管理,保证考试工作质量,有利于招生院校选拔人才和方便考生参加专业考试,我市普通高等学校舞蹈类专业考试实行统一命题,统一设置考点,统一评分计分。凡报考市内、外院校舞蹈学、舞蹈表演、舞蹈编导专业的考生,均须参加我市统一组织的舞蹈类专业统考。
一、招生院校及专业
2018年,市内、外招生院校、专业、计划、收费标准、办学性质及其它要求详见重庆市2018年普通高等学校招生《计划汇编》。
二、招生对象和条件
符合国家普通高校年度报名资格和条件的考生均可报考。
三、报名及现场确认
(一)文化考试报名及专业统考考点选择
1.文化考试报名及专业统考考点选择时间:2017年11月13日至11月22日。
2.报名及考点选择要求:凡报考舞蹈类专业的文、理科考生,必须按规定时间到区县(自治县)招生考试机构设置的报名点参加普通高考网上报名,在高考报名网上填报信息时,在考试类型栏目中,普通高考文科考生应选填文史类且考试类型为文科(艺术)[13]、理科考生应选择理工类且考试类型为理科(艺术)[17],对口高职艺术类考生应选择高职对口类且考试类型为[69]艺术类。同时按照区县招生考试机构的安排进行指纹采集(用于在专业考试过程中进行考生身份核验)和电子摄像。
舞蹈类专业统考考点选择在高考网上报名时同步进行,凡是参加重庆市舞蹈类专业统考的考生必须在网上选择考点。全市舞蹈类考点设在重庆大学。
(二)网上缴费及打印准考证
1.网上确认:2017年12月7日9:00起至12月9日17:00止。所有参加重庆市舞蹈类专业统一考试的考生须在此期间登录重庆大学本科招生网htt...
01-03
广西舞蹈专业统考推荐访问