出国留学网专题频道广西高中学业水平考试大纲栏目,提供与广西高中学业水平考试大纲相关的所有资讯,希望我们所做的能让您感到满意!
03-30
广西招生考试院在3月底公布了2019年广西普通高中学业水平考试大纲与说明,请大家仔细阅读本文,对照大纲进行复习!
2019年广西普通高中学业水平考试大纲与说明
近日,《2019年广西普通高中学业水平考试大纲与说明(语文、数学、英语、思想政治、信息技术)》已在广西招生考试院官网公布,广大考生可登录我院主页(http://www.gxeea.cn/)的“考试命题”栏目下载查阅,以便复习备考。
今年的考试大纲与说明相比往年有不少变化,主要修订之处有:数学学科选择题和填空题题量有增减,思想政治学科根据教材调整了部分考试内容,部分学科题型示例和样卷有更新等。
《2019年广西普通高中学业水平考试大纲与说明》(思想政治)
《2019年广西普通高中学业水平考试大纲与说明》(信息技术)
小编精心为您推荐:
03-30
2019广西普通高中学业水平考试大纲与说明(语文)已经公布,请大家赶紧对照大纲进行复习吧!希望大家都能考出优异的成绩!
2019广西普通高中学业水平考试大纲与说明(语文)



2019广西普通高中学业水平考试大纲与说明(语文)共计60页>>>点击查看详情
小编精心为您推荐:
04-25
出国留学高考网为大家提供2018广西普通高中学业水平考试信息技术学科考试大纲及说明,更多高中学业水平考试信息请关注我们网站的更新!
2018广西普通高中学业水平考试信息技术学科考试大纲及说明
2018广西普通高中学业水平考试信息技术学科考试大纲及说明已公布!
一、考试性质、目的和对象
二、考试目标
2018广西普通高中学业水平考试信息技术学科考试大纲与说明:考试性质及目标>>>点击查看详情
三、考试内容
(一)内容范围
(二)内容要求
2018广西普通高中学业水平考试信息技术学科考试大纲与说明:考试内容>>>点击查看详情
四、考试形式及试卷结构

...
04-25
出国留学高考网为大家提供2018广西普通高中学业水平考试信息技术学科考试题型示例,更多高中学业水平考试信息请关注我们网站的更新!
2018广西普通高中学业水平考试信息技术学科考试题型示例





小编精心为您推荐:
04-25
出国留学高考网为大家提供2018广西普通高中学业水平考试信息技术学科考试大纲与说明:考试内容,更多高中学业水平考试信息请关注我们网站的更新!
2018广西普通高中学业水平考试信息技术学科考试大纲与说明:考试内容

小编精心为您推荐:
04-25
出国留学高考网为大家提供2018广西普通高中学业水平考试信息技术学科考试大纲与说明:考试性质及目标,更多高中学业水平考试信息请关注我们网站的更新!
2018广西普通高中学业水平考试信息技术学科考试大纲与说明:考试性质及目标

小编精心为您推荐:
10-09
10-09
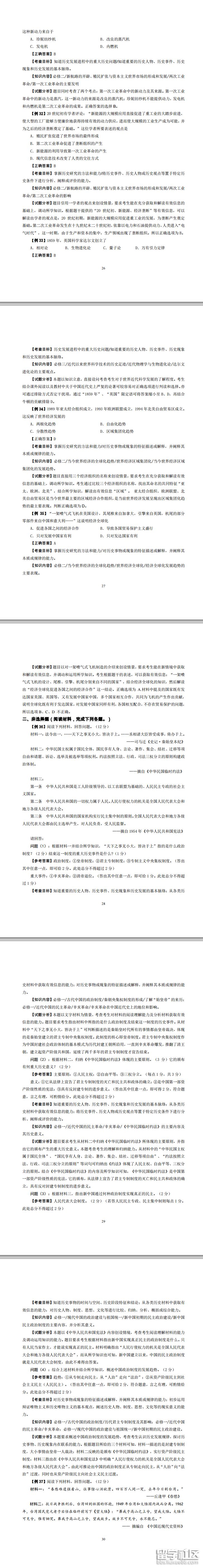
出国留学高考网为大家提供2017广西高中学业水平考试历史样题及答案,更多高考资讯请关注我们网站的更新!
2017广西高中学业水平考试历史样题及答案



小编精心为您推荐:
10-09
10-09
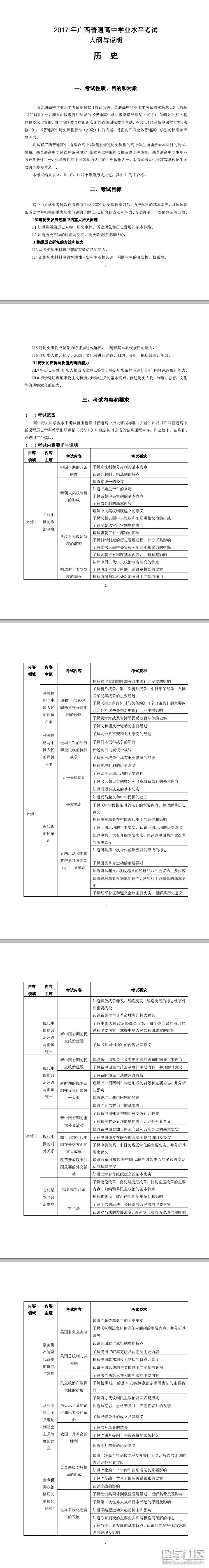
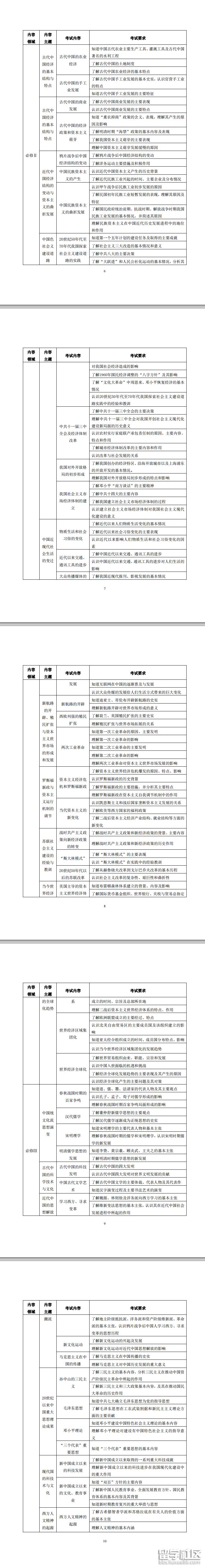
出国留学高考网为大家提供2017广西高中学业水平考试历史学科考试大纲与说明,更多高考资讯请关注我们网站的更新!
2017广西高中学业水平考试历史学科考试大纲与说明


小编精心为您推荐:
广西高中学业水平考试大纲推荐访问