出国留学网专题频道广西高中学考栏目,提供与广西高中学考相关的所有资讯,希望我们所做的能让您感到满意!
10-03
广西省2022年的高中学考考生们注意!广西省2022年高中学考英语科目的考试大纲已经公示出炉了,快来和下编一起看看吧!下面是出国留学网整理的“广西2022高中学考英语科目考试大纲”,欢迎大家参考阅读。







10-03
10-03
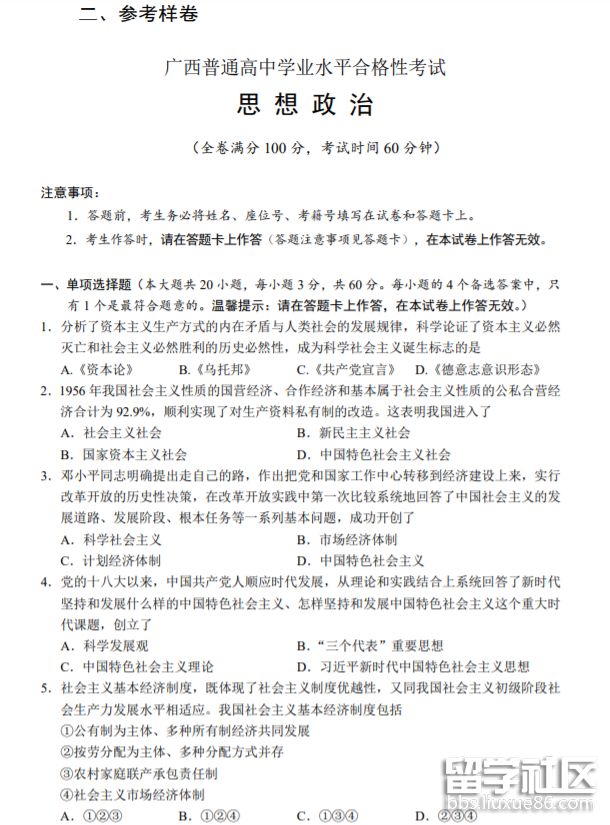
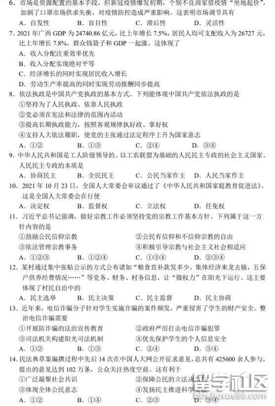
广西省2022年普通高中学业水平考试的政治考试试卷结构及参考样卷已经由广西省教育考试院公示出来了,完整的内容已整理在下文了,感兴趣的来看看吧!下面是出国留学网整理的“广西2022年高中学考政治考试大纲”,欢迎大家参考阅读。







推荐阅读:
10-03
10-03
广西2022年高中学考物理的考试大纲是什么?关于广西省2022年高中学业水平考试物理的考试大纲已整理如下,好奇的快来看看吧!下面是出国留学网整理的“广西2022年高中学考物理的考试大纲是什么?”,欢迎大家参考阅读。







10-03
广西省2022年下半年普通高中学业水平考试时间及报名时间确定,报名将于2022年10月10日至21日进行,逾期不予受理,详细的考试时间安排如下,下面是出国留学网整理的“2022年下半年广西普通高中学业水平考试报名公告”,欢迎大家参考阅读。
我区2022年下半年普通高中学业水平考试将于12月14日至16日进行,现将报名有关事项公告如下:
一、考试科目及时间

二、报名时间
2022年10月10日至21日,逾期不再受理。
三、报名地点
(一)高级中等教育学校在校生由实际就读学校报名点组织集体报名。
(二)有高级中等教育学校学籍,但未获得毕业证的非在校生,到原学籍所在学校报名点报名;报名时,须提交本人有效居民身份证。
(三)其他人员到户籍所在地的招生考试机构报名;报名时,须出具初级中等教育学校毕业证、本人有效居民身份证、户口簿。
四、报考对象
(一)合格性考试报考对象。
1.高中二年级在校生;
2.2022年注册我区学业水平考试考籍的社会人员。
(二)原学业水平考试报考对象。
1.高中三年级在校生及补考考生;
2.2022年以前已获得我区学业水平考试考籍的社会人员。
五、报考要求
(一)考生已获得我区原学业水平考试合格成绩的科目,不能重复报考。
(二)外省转入我区的学生,在外省取得的由省级教育行政部门统一组织的合格性考试或原学业水平考试成绩,经相关设区市招生考试机构审核和我院认定后,可办理成绩转入,只需报考不合格科目。
六、报考确认
各报名点通过“广西普通高中学业水平考试管理系统”打印考生报考确认表,交由考生本人核对并签字确认;报考确认表由报名点所在地招生考试机构留存。
七、收费标准
我区2022年下半年普通高中学业水平考试报考费为10元/科,考生在报考时须将报考费缴纳给报名点。
八、打印准考证
准考证打印时间为2022年11月29日至12月16...
10-03
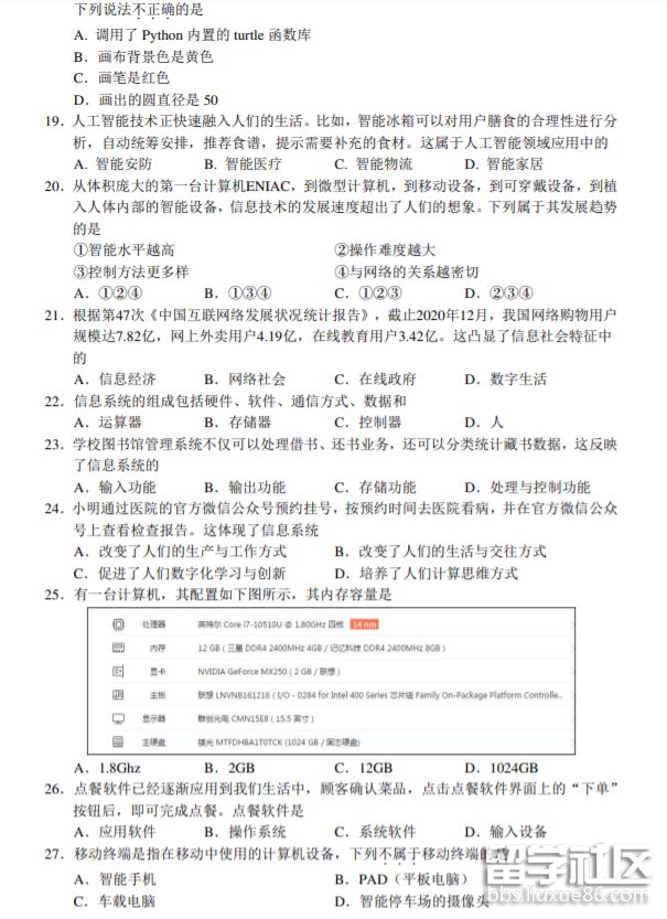
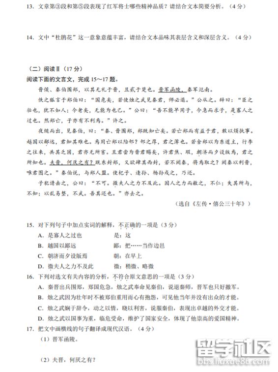
广西省2022年高中学业水平考试科目信息技术的试卷结构及参考样卷小编已经帮各位朋友整理在下文了,各位广西的考生们来看看吧!下面是出国留学网整理的“广西2022年高中学考信息技术试卷结构及样卷”,欢迎大家参考阅读。







09-26
出国留学网高考网为大家提供广西2016年12月高中学考报名时间:10月8日-30日,更多高考资讯请关注我们网站的更新!
广西2016年12月高中学考报名时间:10月8日-30日
广西2016年12月普通高中学业水平考试将于12月22日至23日进行。本次全区普通高中学业水平考试开考5个科目,包括物理、化学、生物、历史、地理。
2015年秋季入学、已按要求修完必修课程并取得相应学分的普通高中在校学生、参加过相应科目考试没有及格的考生以及申请广西普通高中学历的社会考生可报名参加规定科目的考试。社会考生在报名前,须首先取得考籍信息。
根据广西招生考试院相关文件,本次考试通过全区统一的考试管理系统报名,分两阶段进行,其中,10月8日至10月30日进行考籍档案建立(含照片采集、信息确认);11月1日至11月11日进行科目报考。所有报名考生在报考前均须建立考籍档案。普通高中在籍学生和要求参加普通高中学业水平考试的中等职业学校在籍在校学生均须以学校为单位集体报名;社会考生须持初中毕业证、居民身份证、户口簿到户籍所在地招生考试院(招生办)报名。科目报考由报名点统一进行。
欲了解报考详情及其他未尽事宜,考生可登陆广西招生考试网(http://www.gxeea.cn/)查询。
小编精心为您推荐:
| 高考语文考点 | 高考数学考点 |
广西高中学考推荐访问