出国留学网专题频道开封中考时间栏目,提供与开封中考时间相关的所有资讯,希望我们所做的能让您感到满意!
出国留学网为您整理“河南开封2018中考时间:6月25日-27日”,欢迎阅读参考,更多精彩内容请继续关注本网站相关栏目发布的信息。
河南开封2018中考时间:6月25日-27日
开封中考科目、内容
初中学业水平考试将《义务教育课程设置实验方案》中的全部科目纳入考试的范围。语文、数学、外语、道德与法治、物理、化学、历史、地理、生物由全省统一命题、统一试卷、统一考试时间。语文、数学、外语、物理、化学、地理、生物七个科目实行闭卷考试;道德与法治、历史两个科目实行开卷考试。
体育与健康和物理、化学、生物实验操作考试纳入学业水平考试统一管理,由省教育厅明确统一要求,各省辖市(含省直管县、市,下同)教育行政部门组织实施。
综合实践活动(含信息技术、劳动与技术、研究性学习、社区服务和社会实践)、艺术(音乐、美术)等国家课程和地方课程、学校课程,也要进行考核,由省辖市教育行政部门统一组织,以初中学校为主实施,相关特长表现体现在学生的综合素质评价中。
在考试内容方面,将依据义务教育各学科课程标准确定初中学业水平考试内容,减少单纯记忆、机械训练性质的内容,增强与学生生活、社会实际的联系,注重考查学生综合运用所学知识分析问题和解决问题的能力。加强初中学业水平考试题库建设,开展试卷评估与分析,提升考试命题质量和水平。
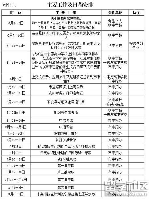
开封中考时间安排表(6月25日-27日)

初中学业水平考试是学生毕业和升学的基本依据
初中学业水平考试及高中录取计分科目包含语文、数学、外语、道德与法治、物理、化学、生物、历史、地理、体育与健康、理化生实验操作。考试成绩以分数呈现,总分800分。其中语文、数学、外语每门120分,物理、道德与法治每门70分,化学、生物、历史、地理每门50分,体育70分,理化生实验三科满分30分。
综合实践活动(含信息技术、劳动与技术、研究性学习、社区服务和社会实践)和艺术(音乐、美术)等未纳入中招录取计分科目的课程,考核成绩原则上以等级呈现,具体等级要求由省辖市统一规定。经教育厅批准的地区,也可以选择部分科目,统一组织考试,并以一定分值计入中招录取成绩。
值得注意的是,初中学业水平考试是学生毕业和升学的基本依据。各地教育行政部门要加强对学业水平考试结果的研究与分析,做好教学反馈与指导,不断提高教学质量。任何单位和个人不得根据学业水平考试成绩给学生排队,不得仅以考试成绩作为评价学校和教师的依据。
推荐阅读:
07-28
2017年中考将在6月份和7月份举行,出国留学网开封中考网为大家提供开封中考网:2017中考时间 ,更多开封中考语文、开封中考数学、开封中考英语、开封中考真题、开封中考答案、开封中考满分作文、开封中考成绩查询、开封中考分数线、开封中考录取查询等中考信息请关注我们网站的更新!
| 2017年开封中考安排 | ||
| 时间 | 事件 | 相关事项 |
| 2017年2月-3月 | 中考报名 | 开封中考报名具体时间及入口 |
| 开封中考报名流程及注意事项 | ||
03-26
出国留学网开封中考频道为大家提供2016年开封中考时间安排,点击相关事项下面的链接可以查看你想要的信息,希望对您有所帮助。
| 2016年开封中考安排 | ||
| 时间 | 事件 | 相关事项 |
| 2016年2月-3月 | 中考报名 | 中考报名具体时间及入口 |
| 中考报名流程及注意事项 | ||
| 2016年6月中旬 | 中考考试 | |
04-26
出国留学网中考频道根据最新的2014河南省中考时间信息为您提供2014年开封中考时间及科目,希望对您有用!
2014年河南省中招考试将于6月25日、26日举行,全省统一实行网上报名、录取。今年,全省中招考试仍为单科考试方案,统一命题考试的科目为:语文、数学、英语、物理、化学、思想品德、历史,其中语文、数学、英语各120分,思想品德(开卷)、物理各70分,历史(开卷)、化学各50分,7门满分600分。
体育考试和物理、化学、生物实验操作考试纳入中招统一管理。体育考试纳入综合素质评定,按满分50分计入中招考试成绩总分。物理、化学、生物实验操作考试按照三科共15分计入中招考试成绩总分,但从明年起将增至30分。
2
015年起,理化生实验操作考试增至30分今年,初中物理、化学、生物实验操作考试按照三科共15分计入中招考试成绩总分。从2015年起,全省初中物理、化学、生物实验操作考试统一按照满分30分计入中招考试成绩总分。“从15分提到30分是一件好事。”郑州71中理化生教研组组长滑旭之表示,通过提高实验的分值,可提高学生的动手能力,增加学生对理化生理论的理解。
分配生比例要达到50%以上
我省要求逐步扩大优质普通高中招生计划均衡分配到各初中学校(含民办初中学校)的比例,各地分配生的比例要达到50%以上,并逐步加大分配指标向薄弱初中学校倾斜的力度。
择校生比例不得超过非择校生10%
今年,我省择校生比例也从去年最高不得超过本校当年招收非择校生计划数的20%,降到了10%。我省要求,严禁擅自扩大择校生比例,严禁在择校生外以借读生、代培生、旁听生等名义招生并收费;学校按照规定收取择校费后,不得再向学生收取学费;学生中途转学或者退学时,学校要按学期退还相应的择校费;严禁向择校生收取赞助费、建校费、捐资助学费等。
中考网推荐访问:
...10-31
距离2014年中考已经越来越近,初三学生们正在紧张的备战2014年中考。出国留学网中考频道全程关注2014年开封中考,为您提供2014年开封中考、中考分数线、中考志愿填报等最新信息。2014年开封中考时间暂未公布,预计6月中旬左右,出国留学网中考频道会在第一时间发布相关信息,敬请关注!
一、考前的复习与准备
科学合理地安排复习与休息。早晨起床时间以6:00为宜,中午要午休,时间为一小时左右,晚上休息的时间为10:00左右。白天复习强度不宜过大,复习方式为通览,回忆再现。晚上复习的时间不宜过长。
总的原则为:学习和休息要有规律,生物钟的调整要以白天精力充沛为原则。
二、考场上注意事项
1、要注意适当提前到达考点,不宜过早也不宜过晚。
2、试卷发下来后,一般要在开考信号发出前先通看一遍,不能抢答。尤其是英语听力开考前要将听力题浏览一遍,以作到心中有数,降低听力难度。
3、要先易后难,遇到不会的题不去死抠。合理进行时间分配,规划好各大类题目的答题时间。
4、难题能做几步就做几步,一般不要整个题都留成空白。
5、审题一般要在通读、把握整体意思的前提下,去找关键词。严格控制答题节奏,不被他人的进度带垮。
6、题目不论再新,都能够与课本上的知识相联系,若不能联系,答案就在材料中。
7、特别重视基础题得分率,若时间允许,可用反证法检验其它选项。
8、答完题后一定要进行复查,看是否漏写。若需要改动答案,一定要慎重,不要轻易推翻“第一印象”。
9、演草纸要划分区域,按顺序写,便于复查。
10、若考试时有紧张现象,先闭上眼睛,深呼吸,调整心态后再做题。
三、考试后注意事项
每科出考场后要做到:1、不回忆考题,2、不讨论答案,3、不估算成绩,别人问就说"感觉良好"...
06-14
06-14
4月24日,河南省教育厅发布2013年普通高中招生工作意见,今年河南省中招考试将于6月25日、26日举行。与以往不同,自今年起,河南中招体育考试将统一按满分50分计入中招考试成绩总分。
据了解,今年全省中招考试仍为单科考试方案,全省统一命题考试科目为:语文、数学、英语、物理、化学、思想品德、历史,7门学科满分600分。
今年初中学生综合素质评价结果作为中招录取依据的分量进一步加重。初中物理、化学、生物实验操作考试,仍按照每科5分,三科共15分计入中招考试成绩总分。综合实践活动、音乐、美术、地方课程、学校课程是必修课程,也将进行学业考查,体现在对学生的综合素质评定之中。初中毕业生体育考试成绩,与去年“满分不低于30分计入中招考试总分”的要求不同,今年全省各地市将统一按照满分50分计入总成绩。
同时,今年还将逐步扩大优质普通高中招生计划均衡分配到各初中学校(含民办初中学校)的比例,各地分配生的比例要达到50%以上,并逐步加大分配指标向薄弱初中学校倾斜的力度。
省教育厅要求,任何地方不得擅自增减考试科目和学科考试分数。任何地方和学校不得单独组织招生考试;已经组织的,不得作为录取依据,并退还所收费用;已经录取的学生一律不得注册学籍。面向全省招生的普通高中宏志班、实验班、国际班的招生工作也要进一步规范,要作为全省提前批次进行网上录取。
在择校生方面,省教育厅强调,公办普通高中招收择校生最高不得超过本校当年招收非择校生计划数的20%,严禁擅自扩大择校生比例;严禁在择校生外以借读生、代培生、旁听生等名义招生并收费。
注:河南省内包括郑州市 安阳市 南阳市 信阳市 开封市 三门峡市 驻马店市 焦作市 濮阳市 鹤壁市 平顶山市 许昌市 洛阳市 商丘市 周口市 漯河市 新乡市在内所有城市地区考试时间统一
2012河南开封中考成绩查询时间:7月5日
7月5日,市教育局召开2012年开封市中等学校招生考试放分会,公布今年我市中考成绩。
今年我市市区共有8000多名初中毕业生参加中考,经计算,今年中考平均成绩为440分。据悉,今年我市中考和初中毕业考试合二为一,发放初中毕业证成绩定为250分。今年我市普通高中最低录取分数线为360分,较去年有所提高。按照市教育局相关规定,达不到最低录取分数线360分的考生,普通高中一律不予录取。市教育局要求各相关学校要及时向考生和家长公布成绩,做好招生录取工作。此外,需要查询分数的考生,可到其毕业学校教务处申请,在7月6日、7月7日以学校为单位到田家炳实验中学进行登记。7月8日,市中招办纪检监察室将组织相关人员根据学生申请进行复查。
...03-27
亲爱的童鞋们,目前2013年河南开封中考考试时间即将公布,请收藏本页,公布后我们第一时间发布。谢谢您对我们的关注!根据2012年河南开封中考考试时间预测,应该是6月后旬进行,具体还需河南开封教育部公布后才能得知,再次请您收藏本页,随时等候我们发布消息!
2012年河南开封中考考试时间
2012河南开封中考考试时间为6月25-26日进行
开封中考时间推荐访问