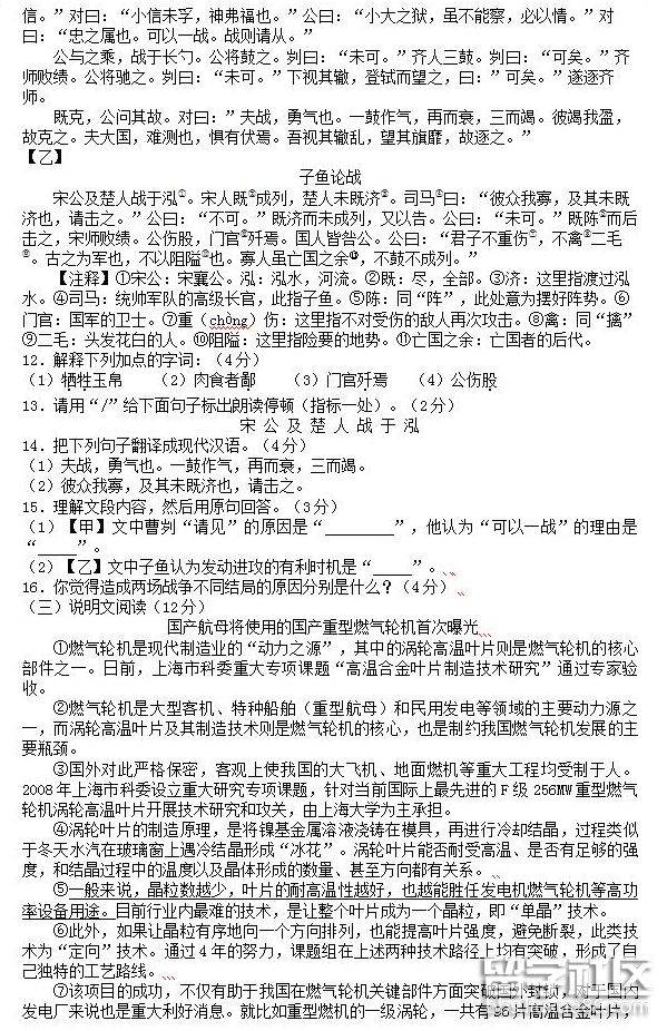
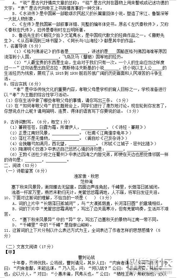
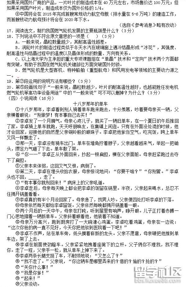
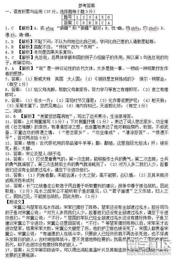
出国留学网专题频道怀化中考语文答案栏目,提供与怀化中考语文答案相关的所有资讯,希望我们所做的能让您感到满意!
人生几回打拼,昂扬斗志,竭尽全力,爱拼才会赢。出国留学网中考频道第一时间为您提供怀化中考语文试题及答案2017,帮助大家估分,欢迎您访问出国留学网浏览更多中考资讯,了解最新信息请按CTRL F5刷新页面。更多怀化中考分数线、怀化中考成绩查询、怀化中考志愿填报、怀化中考录取查询信息等信息请关注我们网站的更新!
| 2017怀化语文中考真题及答案发布入口 |
以下是怀化2017年全部科目的试题发布入口:
| 地区 | 中考试题 | 中考答案 |
努力,一切皆有可能。出国留学网中考频道第一时间为您提供2017年怀化中考语文真题及答案,帮助大家估分,欢迎您访问出国留学网浏览更多中考资讯,了解最新信息请按CTRL F5刷新页面。更多怀化中考分数线、怀化中考成绩查询、怀化中考志愿填报、怀化中考录取查询信息等信息请关注我们网站的更新!
| 2017怀化语文中考真题及答案发布入口 |
以下是怀化2017年全部科目的试题发布入口:
| 地区 | 中考试题 | 中考答案 |
风起云涌,出水蛟龙,独我九班,傲视群雄。出国留学网中考频道第一时间为您公布2017怀化中考语文真题及答案,帮助大家估分,欢迎您访问出国留学网查看更多中考资讯,了解最新信息请按CTRL F5刷新页面。更多怀化中考分数线、怀化中考成绩查询、怀化中考志愿填报、怀化中考录取查询信息等信息请关注我们网站的更新!
| 2017怀化语文中考真题及答案发布入口 |
以下是怀化2017年全部科目的试题发布入口:
| 地区 | 中考试题 | 中考答案 |
人若软弱就是自己最大的敌人,人若勇敢就是自己最好的朋友。出国留学网怀化中考语文试题及答案频道的小编会及时为广大考生提供2017年怀化中考语文试卷及答案,有需要的考生可以在考题公布后刷新本页面(按ctrl加F5),希望对大家有所帮助。
| 2017怀化语文中考试题及答案发布入口 |
以下是怀化2017年全部科目的试题发布入口:
| 地区 |
最初的梦想就握在自己手上。最想要去的地方就别在半路返航。出国留学网怀化中考语文试题及答案频道的小编会及时为广大考生提供2016年怀化中考语文试卷及答案,有需要的考生可以在考题公布后刷新本页面(按ctrl F5),希望对大家有所帮助。
| 2016怀化语文中考试题及答案发布入口 |
以下是怀化2016年全部科目的试题发布入口:
| 地区 |
我自信,我出色:我拼搏,我成功!出国留学网中考频道的小编会及时为广大考生提供2015年湖南怀化中考语文答案,有需要的考生可以在考题公布后刷新本页面(按ctrl+F5),希望对大家有所帮助。
| 2015湖南怀化中考语文答案发布入口 |
2015年湖南怀化中考语文真题及答案最新发布 >>>点击查看
| 2015年湖南怀化中考试卷及答案汇总 | ||
| 科目 | 201... | |
怀化中考语文答案推荐访问