出国留学网专题频道成都中考生物试题栏目,提供与成都中考生物试题相关的所有资讯,希望我们所做的能让您感到满意!
10-10
坚持就是胜利!祝福您中考旗开得胜,一举高中!本网站中考栏目为大家提供《2018年四川成都中考生物试题及答案》,更多中考资讯请关注我们网站的更新!






推荐阅读:
06-15
人生几回打拼,昂扬斗志,竭尽全力,爱拼才会赢。出国留学网中考频道第一时间为您提供成都中考生物试题及答案(2017),帮助大家估分,欢迎您访问出国留学网浏览更多中考资讯,了解最新信息请按CTRL F5刷新页面。更多成都中考分数线、成都中考成绩查询、成都中考志愿填报、成都中考录取查询信息等信息请关注我们网站的更新!
| 2017成都中考生物真题及答案发布入口 |
以下是成都2017年全部科目的试题发布入口:
07-11
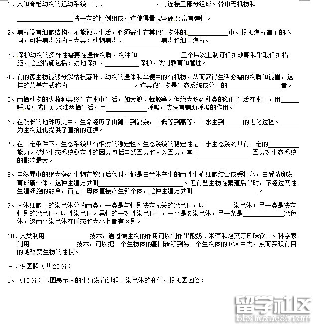
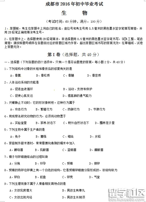
出国留学网中考频道小编为大家提供的2016成都中考生物试题及答案,详细内容如下,希望能对大家有所帮助!小编预祝同学们取得好成绩!加油!
2016成都中考生物试题及答案





以下是成都2016年全部科目的试题发布入口:
| 地区 | 中考试题 |
信念是一种无坚不催的力量,当你坚信自己能成功时,你必能成功。出国留学网中考频道的小编会及时为广大考生提供2015年成都中考生物试题,有需要的考生可以在考题公布后刷新本页面(按ctrl+F5),希望对大家有所帮助。
| 2015成都生物中考试题发布入口 |
以下是成都2015年全部科目的试题发布入口:
| 地区 | 中... |
拼搏进取,一切皆有可能!我们的梦想一定能实现!出国留学网中考频道的小编会及时为广大考生提供2015年成都中考生物真题,有需要的考生可以在考题公布后刷新本页面(按ctrl+F5),希望对大家有所帮助。
| 2015成都生物中考真题发布入口 |
以下是成都2015年全部科目的试题发布入口:
| 地区 | 中考试题 |
山高不厌攀,水深不厌潜,学精不厌苦:追求!出国留学网中考频道的小编会及时为广大考生提供2015年成都中考生物试题及答案,有需要的考生可以在考题公布后刷新本页面(按ctrl+F5),希望对大家有所帮助。
| 2015成都生物中考试题及答案发布入口 |
以下是成都2015年全部科目的试题发布入口:
| 地区 | 中考试题 |
成都中考生物试题推荐访问