出国留学网专题频道探测器栏目,提供与探测器相关的所有资讯,希望我们所做的能让您感到满意! 探测器,是一种电子设备。具有观察和记录的功能,分为计数器和径迹探测器两种。应用范围不仅在物理领域而且生活领域中也广泛应用。
09-21
我国嫦娥四号探测器是用哪个型号发射的?看这里带大家了解一下,下面由出国留学网小编为你精心准备了“我国嫦娥四号探测器是用哪个型号的火箭发射的?”,持续关注本站将可以持续获取更多的考试资讯!
嫦娥四号探测器是用长征3B号型号的火箭(长三乙火箭)发射的。嫦娥四号探测器,简称“四号星”,是嫦娥三号的备份星。它由着陆器与巡视器组成,巡视器命名为“玉兔二号”。
嫦娥四号探测器任务及意义
嫦娥四号探测器作为世界首个在月球背面软着陆和巡视探测的航天器,其主要任务是着陆月球表面,继续更深层次更加全面地科学探测月球地质、资源等方面的信息,完善月球的档案资料。
嫦娥四号有可能给人类提供更多关于月球内部的信息。嫦娥四号着陆区南极-艾特肯盆地是月球远面的重要标志,该区域地形起伏达6000米,是太阳系中已知最大的撞击坑之一。同时,这个火山坑的地壳很薄,以至于可以看穿地幔。收集这个区域岩石的数据可以帮助科学家们更好地理解组成月球的岩层,对研究月球和太阳系早期历史具有重要价值。
09-21
不知道嫦娥四号探测器是在我国哪里发射成功?看这里!下面由出国留学网小编为你精心准备了“嫦娥四号探测器是在我国哪里成功发射的?”,持续关注本站将可以持续获取更多的考试资讯!
嫦娥四号探测器是在我国哪里成功发射的?
嫦娥四号探测器发射地点:中国西昌卫星发射中心2号工位。2018年5月21日,嫦娥四号中继星“鹊桥”号成功发射;同年12月8日,嫦娥四号探测器在西昌卫星发射中心由长征三号乙运载火箭成功发射。
嫦娥四号成功发射
2018年5月21日,嫦娥四号中继星“鹊桥”号成功发射,为嫦娥四号的着陆器和月球车提供地月中继通信支持;同年12月8日,嫦娥四号探测器在西昌卫星发射中心由长征三号乙运载火箭成功发射。
2019年1月3日,嫦娥四号成功着陆在月球背面南极-艾特肯盆地冯·卡门撞击坑的预选着陆区,月球车“玉兔二号”到达月面开始巡视探测;同年1月11日,嫦娥四号着陆器与玉兔二号巡视器完成两器互拍,达到工程既定目标,标志着嫦娥四号任务圆满成功。
环月降轨控制
12月30日4时55分,科技人员在北京航天飞行控制中心向嫦娥四号探测器注入调姿和变轨参数。
8时54分,嫦娥四号探测器发动机成功点火,开始实施变轨控制。
8时56分,地面测控站实时遥测数据监视判断,嫦娥四号探测器已由距月面平均高度约100公里的环月轨道,成功实施降轨控制,进入近月点高度约15公里、远月点高度约100公里的预定月球背面着陆准备轨道。
自12月12日嫦娥四号探测器成功实施近月制动进入环月轨道以来,进行了2次环月轨道修正。
长征三号乙运载火箭
长征三号乙运载火箭主要用于发射地球同步轨道卫星,其运载能力达到5.5吨,是中国用于商业卫星发射服务的主力火箭。2018年12月8日凌晨02:23分,我国在西昌卫星发射中心用长征三号乙运载火箭成功发射嫦娥四号探测器,开启了月球探测的新旅程。
...03-13
出国留学网为您整理“一级消防工程师技术实务考点:火灾探测器分类”,欢迎阅读参考,更多有关内容请继续关注本网站一级消防工程师栏目。
一级消防工程师技术实务考点:火灾探测器分类
火灾探测器是火灾自动报警系统的基本组成部分之一,它至少含有一个能够连续或以一定频率周期监视与火灾有关的适宜的物理和/或化学现象的传感器,并且至少能够向控制和指示设备提供一个合适的信号,是否报火警或操纵自动消防设备,可由探测器或控制和指示设备做出判断。火灾探测器可按其探测的火灾特征参数、监视范围、复位功能、拆卸性能等进行分类。

(一)根据探测火灾特征参数分类
火灾探测器根据其探测火灾特征参数的不同,可以分为感烟、感温、感光、气体、复合等五种基本类型:
1.感温火灾探测器:响应异常温度、温升速率和温差变化等参数的探测器。
2.感烟火灾探测器:响应悬浮在大气中的燃烧和/或热解产生的固体或液体微粒的探测器,进一步可分为离子感烟、光电感烟、红外光束、吸气型等等。
3.感光火灾探测器:响应火焰发出的特定波段电磁辐射的探测器,又称火焰探测器,进一步可分为紫外、红外及复合式等类型。
4.气体火灾探测器:响应燃烧或热解产生的气体的火灾探测器。
5.复合火灾探测器:多合一探测器,它进一步又可分为烟温复合、红外紫外复合等火灾探测器。
此外,还有一些特殊类型的火灾探测器,包括:使用摄像机、红外热成像器件等视频设备或它们的组合方式获取监控现场视频信息,进行火灾探测的图像型火灾探测器;探测泄漏电流大小的漏电流感应型火灾探测器;探测静电电位高低的静电感应型火灾探测器;还有在一些特殊场合使用的、要求探测极其灵敏、动作极为迅速,通过探测爆炸产生的参数变化(如压力的变化)信号来抑制、消灭爆炸事故发生的微压差型火灾探测器;利用超声原理探测火灾的超声波火灾探测器等。
(二)根据监视范围分类
火灾探测器根据其监视范围的不同,分为点型火灾探测器和线型火灾探测器。
1.点型火灾探测器:响应一个小型传感器点附近的火灾特征参数的探测器。
此外,还有一种多点型火灾探测器:响应多个小型传感器(例如热电偶)附近的火灾特征参数的探测器。
2.线型火灾探测器:响应某一个连续路线附近的火灾特征参数的探测器。

02-09
出国留学网为您整理“管廊和隧道中线型感温火灾报警探测器安装方案”,欢迎阅读参考,更多有关内容请继续关注本网站一级消防工程师栏目。
管廊和隧道中线型感温火灾报警探测器安装方案
缆式线型感温火灾探测器是一种新型的监测环境温度变化的消防产品,主要由信号处理单元(微电脑处理器)、感温线(电)缆、接续部件(终端盒)组成,探测器具有在响应温度报警、输出报警信号的功能。探测器具有良好的环境适应性,能够近距离或贴近保护,在各种潮湿、污染、粉尘的消防探测场所能够高可靠地工作,所以被广泛地应用在仓库、货场、油气输送管道、变压器、皮带输送机及机车、配电盘等消防探测场所。特别适用于综合管廊、电缆隧道、电缆桥架的火警早期预报。

分布式线型感温火灾探测器(或光纤光栅线型感温火灾探测器)应设置在车道顶部距顶棚100mm~200mm,线型感温火灾探测器的间距不应大于10m;每根分布式线型感温火灾探测器保护车道的数量不应超过2条;探测范围要求整个隧道全部覆盖无探测盲区。
线型感温火灾探测器可采用电缆挂钩固定在钢绞线上,电缆挂钩间距为300mm,钢绞线采用支架固定,支架间距为30米。
城市道路、公路隧道火灾监测安装方式如图2所示:

隧道内应沿电缆设置线型感温火灾探测器,且在电缆接头端子等发热部位应保证有效度;隧道内设置的线型感温火灾探测器可接入电气火灾监控系统。无外部火源进入的电缆隧道应在电缆层上表面设置线型感温火灾探测器;有源入可能的电缆隧道在电缆层上表面和隧道顶部,均应设置线型感温火灾探测器。线型感温火灾探测器采用“S”形布置或有外部火源进入可能的电缆隧道内,能响应火焰规模不大于100mm的线型感温火灾探测器。如图3所示:

线型感温火灾探测器在顶部安装时,可采用带底座的卡具、挂钩等固定。

12-26
下面是出国留学网整理的“2018年一级消防工程师《综合能力》考点精讲:火灾探测器系统调试要求”,欢迎阅读参考,更多有关内容请密切关注本网站一级消防工程师栏目。
2018年一级消防工程师《综合能力》考点精讲:火灾探测器系统调试要求
点型感烟、感温火灾探测器
1.采用专用的检测仪器或模拟火灾的方法,逐个检查每只火灾探测器的报警功能,探测器应能发出火灾报警信号;
2.对于不可恢复的火灾探测器应采取模拟报警方法逐个检查其报警功能,探测器应能发出火灾报警信号。当有备品时,可抽样检查其报警功能。
线型感温火灾探测器
1.在不可恢复的探测器上模拟火警和故障,逐个检查每只火灾探测器的火灾报警和故障报警功能,探测器应能分别发出火灾报警和故障信号;
2.可恢复的探测器可采用专用检测仪器或模拟火灾的办法使其发出火灾报警信号,并模拟故障,逐个检查每只火灾探测器的火灾报警和故障报警功能,探测器应能分别发出火灾报警和故障信号。
线型光束感烟火灾探测器
1.逐一调整探测器的光路调节装置,使探测器处于正常监视状态;
2.用减光率为0.9dB的减光片遮挡光路,探测器不应发出火灾报警信号;
3.用产品生产企业设定减光率(1.0~10.0dB)的减光片遮挡光路,探测器应发出火灾报警信号;
4.用减光率为11.5dB的减光片遮挡光路,探测器应发出故障信号或火灾报警信号。选择反射式探测器时,在探测器正前方0.5m处按上述要求进行检查,探测器应正确响应。
管路采样式吸气感烟火灾探测器
1.逐一在采样管最末端(最不利处)采样孔加入试验烟,采用秒表测量探测器的报警响应时间,探测器或其控制装置应在120s内发出火灾报警信号;
2.根据产品说明书,改变探测器的采样管路气流,使探测器处于故障状态,采用秒表测量探测器的报警响应时间,探测器或其控制装置应在100s内发出故障信号。
点型火焰探测器和图像型火灾探测器
采用专用检测仪器或模拟火灾的方法逐一在探测器监视区域内最不利处检查探测器的报警功能,探测器应能正确响应。
一级消防工程师考试频道推荐阅读:
12-26
下面是出国留学网整理的“2018年一级消防工程师《综合能力》考点精讲:火灾探测器的安装要求”,欢迎阅读参考,更多有关内容请密切关注本网站一级消防工程师栏目。
2018年一级消防工程师《综合能力》考点精讲:火灾探测器的安装要求
点型感烟、感温火灾探测器
1.探测器至墙壁、梁边的水平距离,不应小于0.5m;探测器周围水平距离0.5m内,不应有遮挡物;探测器至空调送风口最近边的水平距离,不应小于1.5m;至多孔送风顶棚孔口的水平距离,不应小于0.5m;
2.在宽度小于3m的内走道顶棚上安装探测器时,宜居中安装。点型感温火灾探测器的安装间距,不应超过lOm;点型感烟火灾探测器的安装间距,不应超过15m。探测器至端墙的距离,不应大于安装间距的一半;
3.探测器宜水平安装,当确实需倾斜安装时,倾斜角不应大于45。
线型光束感烟火灾探测器
1.根据设计文件的要求确定探测器的安装位置,探测器应安装牢固,并不应产生位移。在钢结构建筑中,发射器和接收器(反射式探测器的探测器和反射板)可设置在钢架上,但应考虑位移影响;
2.发射器和接收器(反射式探测器的探测器和反射板)之间的光路上应无遮挡物,并应保证接收器(反射式探测器的探测器)避开日光和人工光源直接照射。
缆式线型感温火灾探测器
1.根据设计文件的要求确定探测器的安装位置及敷设方式;探测器应采用专用固定装置固定在保护对象上;
2.探测器应采用连续无接头方式安装,如确需中间接线,必须用专用接线盒连接;探测器安装敷设时不应硬性折弯、扭转,避免重力挤压冲击,探测器的弯曲半径宜大于0.2m。
敷设在顶棚下方的线型感温火灾探测器
探测器至顶棚距离宜为0.1m,探测器的保护半径应符合点型感温火灾探测器的保护半径要求;探测器至墙壁距离宜为1~1.5m。
分布式线型光纤感温火灾探测器
1.根据设计文件的要求确定探测器的安装位置及敷设方式;感温光纤应采用专用固定装置固定;
2.感温光纤严禁打结,光纤弯曲时,弯曲半径应大于50mm;分布式感温光纤穿越相邻的报警区域应设置光缆余量段,隔断两侧应各留不小于8m的余量段;每个光通道始端及末端光纤应各留不小于8m的余量段。
光栅光纤感温火灾探测器
1.根据设计文件的要求确定探测器的安装位置及敷设方式,信号处理器及感温光纤(缆)的安装位置不应受强光直射;
2.光栅光纤感温火灾探测器每个光栅的保护面积和保护半径应符合点型感温火灾探测器的保护面积和保护半径要求,光纤光栅感温段的弯曲半径应大于300mm。
管路采样式吸气感烟火灾探测器
1.根据设计文件和产品使用说明书的要求确定探测器的管路安装位置、敷设方式及采样孔的设置;
2.采样管应固定牢固,有过梁、空间支架的建筑中,采样管路应固定在过梁、空间支架上。
12-25
下面是出国留学网整理的“2018年一级消防工程师《综合能力》考点精讲:电气火灾监控探测器的分类”,欢迎阅读参考,更多有关内容请继续关注本网站一级消防工程师栏目。
2018年一级消防工程师《综合能力》考点精讲:电气火灾监控探测器的分类
电气火灾监控探测器的分类

电气火灾监控设备的分类
①多线制电气火灾监控器,即采用多线制方式与电气火灾监控探测器连接。
②总线制电气火灾监控器,即采用总线(一般为2~4根)方式与电气火灾监控探测器连接。
系统适用场所
电气火灾监控系统适用于具有电气火灾危险场所,尤其是变电站、石油石化、冶金等不能中断供电的重要供电场所的电气故障探测,在产生一定电气火灾隐患的条件下发出报警信号,提醒专业人员排除电气火灾隐患,实现电气火灾的早期预防,避免电气火灾的发生。
一级消防工程师考试频道推荐阅读:
12-25
下面是出国留学网整理的“2018年一级消防工程师《综合能力》考点精讲:火灾探测器的设置”,欢迎阅读参考,更多有关内容请继续关注本网站一级消防工程师栏目。
2018年一级消防工程师《综合能力》考点精讲:火灾探测器的设置
1、点型感烟、感温火灾探测器的保护面积和半径
点型感烟火灾探测器和Al、A2、B型感温火灾探测器的保护面积和保护半径,应按下表确定;C、D、E、F、G型感温探火灾测器的保护面积和保护半径,应根据生产企业设计说明书确定,但不应超过下表规定。

2、点型感烟感温火灾探测器的安装间距要求
①感烟火灾探测器、感温火灾探测器的安装间距,应根据探测器的保护面积A和保护半径R确定,并不应超过相关规定的范围;
②在宽度小于3m的内走道顶棚上设置点型探测器时,宜居中布置。感温火灾探测器的安装间距不应超过1om;感烟火灾探测器的安装间距不应超过15m;探测器至端墙的距离,不应大于探测器安装间距的1/2。
③点型探测器至墙壁、梁边的水平距离,不应小于0.5m。
④点型探测器周围0.5m内,不应有遮挡物。
⑤点型探测器至空调送风口边的水平距离不应小于1.5m,并宜接近回风口安装。探测器
至多孔送风顶棚孔口的水平距离不应小于0.5m。
⑥当屋顶有热屏障时,点型感烟火灾探测器下表面至顶棚或屋顶的距离,应符合下表的规定。

3、点型感烟、感温火灾探测器的设置数量
①探测区域的每个房间应至少设置一只火灾探测器。
②一个探测区域内所需设置的探测器数量,应经计算确定。
③在有梁的顶棚上设置点型感烟火灾探测器、感温火灾探测器时,应符合下列规定:

④锯齿形屋顶和坡度大于15°的人字形屋顶,应在每个屋脊处设置一排点型探测器,探测器下表面至屋顶最高处的距离,应...
12-22
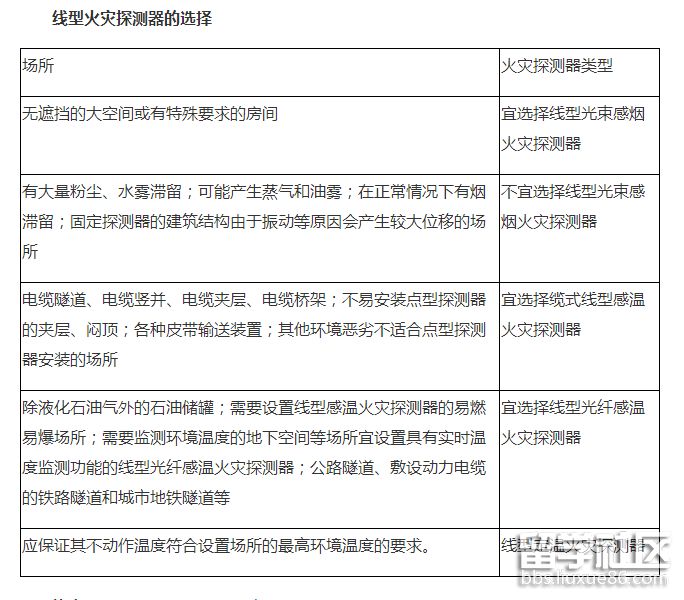
下面是出国留学网整理的“2018年一级消防工程师《综合能力》考点精讲:线型火灾探测器的选择”,欢迎阅读参考,更多有关内容请密切关注本网站一级消防工程师栏目。
2018年一级消防工程师《综合能力》考点精讲:线型火灾探测器的选择

一级消防工程师考试频道推荐阅读:
12-22
下面是出国留学网整理的“2018年一级消防工程师《综合能力》考点精讲:火灾探测器系统的工作原理”,欢迎阅读参考,更多有关内容请密切关注本网站一级消防工程师栏目。
2018年一级消防工程师《综合能力》考点精讲:火灾探测器系统的工作原理
1.火灾探测报警系统
火灾发生时,安装在保护区域现场的火灾探测器,将火灾产生的烟雾、热量和光辐射等火灾特征参数转变为电信号,经数据处理后,将火灾特征参数信息传输至火灾报警控制器;或直接由火灾探测器做出火灾报警判断,将报警信息传输到火灾报警控制器。火灾报警控制器在接收到探测器的火灾特征参数信息或报警信息后,经报警确认判断,显示报警探测器的部位,记录探测器火灾报警的时间。
处于火灾现场的人员,在发现火灾后可立即触动安装在现场的手动火灾报警按钮,手动报警按钮便将报警信息传输到火灾报警控制器,火灾报警控制器在接收到手动火灾报警按钮的报警信息后,经报警确认判断,显示动作的手动报警按钮的部位,记录手动火灾报警按钮报警的时间。火灾报警控制器在确认火灾探测器和手动火灾报警按钮的报警信息后,驱动安装在被保护区域现场的火灾警报装置,发出火灾警报,向处于被保护区域内的人员警示火灾的发生。
2.消防联动控制系统
火灾发生时,火灾探测器和手动火灾报警按钮的报警信号等联动触发信号传输至消防联动控制器,消防联动控制器按照预设的逻辑关系对接收到的触发信号进行识别判断,在满足逻辑关系条件时,消防联动控制器按照预设的控制时序启动相应自动消防系统(设施),实现预设的消防功能;消防控制室的消防管理人员也可以通过操作消防联动控制器的手动控制盘直接启动相应的消防系统(设施),从而实现相应消防系统(设施)预设的消防功能。消防联动控制接收并显示消防系统(设施)动作的反馈信息。
一级消防工程师考试频道推荐阅读:
探测器推荐访问