出国留学网专题频道操作系统栏目,提供与操作系统相关的所有资讯,希望我们所做的能让您感到满意! 操作系统(Operating System,简称OS)是管理和控制计算机硬件与软件资源的计算机程序,是直接运行在“裸机”上的最基本的系统软件,任何其他软件都必须在操作系统的支持下才能运行。操作系统是用户和计算机的接口,同时也是计算机硬件和其他软件的接口。操作系统的功能包括管理计算机系统的硬件、软件及数据资源,控制程序运行,改善人机界面,为其它应用软件提供支持,让计算机系统所有资源最大限度地发挥作用,提供各种形式的用户界面,使用户有一个好的工作环境,为其它软件的开发提供必要的服务和相应的接口等。实际上,用户是不用接触操作系统的,操作系统管理着计算机硬件资源,同时按照应用程序的资源请求,分配资源,如:划分CPU时间,内存空间的开辟,调用打印机等。
02-19
考研复试公告已经出现,还不知道的考生赶紧看过来,下面由出国留学网小编为你精心准备了“北京化工大学2020综合三(计算机组成原理、操作系统、编程上机考试)考研复试科目教材”,持续关注本站将可以持续获取更多的考研资讯!
综合三(计算机组成原理、操作系统、编程上机考试) | 信息学院 |
09-26
考研大纲频道为大家提供长沙理工大学2019考研复试大纲:F0802操作系统,一起来看看吧!更多考研资讯请关注我们网站的更新!
长沙理工大学2019考研复试大纲:F0802操作系统
科目代码:F0802 科目名称:操作系统
一、考试内容
1、 操作系统引论
操作系统的基本概念、操作系统在计算机系统中的地位和作用、操作系统的发展过程和主要功能。
2、 进程管理
有关进程的定义、进程的状态及其变化,线程的概念。进程的同步与互斥、信号量机制,wait,signal操作,以及进程间的通信。
3、 处理机调度
处理机调度的基本概念、处理机调度算法。死锁的产生与必要条件,死锁的基本处理方法,死锁的预防、避免、检测和解除。
4、存储器管理
主存空间的分配和回收、地址转换和存储保护。请求页式管理,页面置换算法,请求段式管理。虚拟存储器的基本概念和实现原理。
5、 设备管理
I/O 系统的组成、I/O 设备的分配、解缓冲技术以及 I/O 请求的处理过程。
6、 文件系统
文件和文件系统的基本概念、文件的逻辑结构和物理结构、文件的目录结构。文件存储空间的管理和磁盘调度算法。文件的共享和保护。
7、 操作系统接口
联机命令接口、系统调用。
二、参考书目
参考书目:汤小丹等主编,《计算机操作系统(第四版) 》,西安:西安电子科技大学出版社,2014年5月
来源:长沙理工大学研究生招生信息网
小编精心为您推荐:
| 2019年考研大纲及解析汇总 | |
| 1 | |
09-22
考研大纲频道为大家提供火箭军工程大学2019考研大纲:841计算机操作系统,一起来了解一下吧!更多考研资讯请关注我们网站的更新!
火箭军工程大学2019考研大纲:841计算机操作系统
科目代码:841
科目名称:计算机操作系统
适用学科:计算机科学与技术、计算机技术(专业学位)
一、考试的总体要求
主要考查学生对计算机操作系统的基本概念及常用方法的掌握情况,以便提高其运用操作系统解决问题和分析问题的能力。
二、考试的内容
第一章 操作系统引论(1. 操作系统的目标和作用;2.操作系统的主要功能)。
第二章 进程管理(1. 进程的基本概念;2. 进程控制;3. 进程同步;4. 经典进程的同步问题;5. 线程的概念)。
第三章 处理机调度与死锁(1. 处理机调度;2. 预防死锁的方法)。
第四章 存储器管理(1. 存储器的层次结构;2. 基本分页存储管理方式;3. 基本分段存储管理方式;4. 虚拟存储器的概念;5. 请求分页存储管理方式;6. 页面置换算法)。
第五章 设备管理(1. I/O系统;2. spooling技术;2. 缓冲管理)。
第六章 文件管理(1. 文件和文件系统;2.文件的逻辑结构;3. 目录管理;4. 文件存储空间管理;5. 文件共享与文件保护)。
三、试卷类型及比例
(1)填空题,约占10%。
(2)选择题,约占20%。
(3)计算题、图解分析题,约占70%。
四、考试形式及时间
考试形式为笔试,考试时间为3小时,满分150分。
五、参考书目
(1)汤小丹 等编著. 计算机操作系统(第三版),西安电子科技大学出版社,2007。
来源:火箭军工程大学研究生招生信息网
小编精心为您推荐:
| 2019年考研大纲及解析汇总 | |
| ... | |
08-18
数据结构及操作系统上海理工大学考研内容要求及参考书目已公布,出国留学考研网为大家提供上海理工大学2019考研大纲:848数据结构及操作系统,更多考研资讯请关注我们网站的更新!
上海理工大学2019考研大纲:848数据结构及操作系统
第一部分:数据结构
一、参考书目
《数据结构》(C语言版),严蔚敏等主编,清华大学出版社,2012年
二、 考试内容要求
1、了解数据结构及其分类、数据结构与算法的密切关系。
2、熟悉各种基本数据结构及其操作,学会根据实际问题要求来选择数据结构。
3、掌握设计算法的步骤和算法分析方法。
4、掌握数据结构在排序和查找等常用算法中的应用。
5、初步掌握文件组织方法和索引技术。
三、考试内容
1、 数据结构基本概念及简单的算法分析
1)什么是数据结构
2) 抽象数据类型及面向对象概念:数据类型;数据抽象与抽象数据类型;面向对象的概念;用于描述数据结构的语言
3) 数据结构的抽象层次
4) 算法定义
5) 性能分析与度量:算法的性能标准;算法的后期测试;算法的事前估计;空间复杂度度量;时间复杂度度量;时间复杂度的渐进表示法;渐进的空间复杂.
2、 数组
1)作为抽象数据类型的数组:数组的定义和初始化;作为抽象数据类型的数组;数组的顺序存储方式
2)顺序表:顺序表的定义和特点;顺序表的类定义;顺序表的查找、插入和删除;使用顺序表的事例
3) 字符串:字符串的抽象数据类型;字符串操作的实现;字符串的模式匹配
3、链表
1) 单链表:单链表的结构;单链表的类定义;单链表中的插入与删除;带表头结点的单链表;用模板定义的单链表类;单链表的游标类;静态链表
2) 循环链表:循环链表的类定义;用循环链表解约瑟夫问题;多项式及其相加:多项式的类定义;多项式的加法
3) 双向链表
4、栈和队列
1) 栈:栈的抽象数据类型;栈的顺序存储表示;栈的链接存储表示
2) 队列 :队列的抽象数据类型;队列的顺序存储表示;队列的链接存储表示;3) 队列的应用举例
4) 优先级队列:优先级队列的定义;优先级队列的存储表示
5、递归
1) 递归的概念
2) 迷宫问题
3) 递归过程与递归工作栈
4) 利用栈实现的迷宫问题非递归解法
5) 广义表:广义表的概念;广义表的表示及操作;广义表存储结构的实现;广6) 义表的访问算法;广义表的递归算法
6、树与森林
1) 树和森林的概念:树的定义;树的术语;树的抽象数据类型
2) 二叉树:二叉树的定义;二叉树的性质;二叉树的抽象数据类型
3) 二叉树的表示:数组表示;链表存储表示
4) 二叉树遍历:中序遍历;前序遍历;后序遍历;应用二叉树遍历的事例;二 叉树遍历的...
04-26
出国留学网在这里为考生们整理了“2018年9月计算机三级网络技术知识”,希望能帮到大家,想了解更多考试资讯,请关注小编的及时更新哦。
2018年9月计算机三级网络技术知识:Linux网络操作系统
1.Linux的发展概况
Linux最初是芬兰赫尔辛基大学的大学生 Linus B.Torvalds在1991年发明设计的。Linux是一个免费的软件包。Linux虽和UNIX操作系统类似,但不是UNIX的变种。
2.Linux的特点
Linux和其他传统网络操作系统相比,最大的区别是:Linux开放源代码。与传统操作系统相比, Linux操作系统的有以下8个特点:
①Linux软件是自由软件,具有开放性。它符合国际标准,容易实现互联,安装及维护成本低。
②Linux支持多用户、多任务;在同一时间内可以有多个用户使用自己的资源而互不影响;多个任务相互独立运行,系统可调度每个进程平等访问CPU。
③Linux能把CPU的性能发挥到极限,具有出色的高速度。
④Linux具有良好的用户界面,包括用户命令界面、系统调用界面和图形用户界面。其中,图形用户界面有KDE和GNOME两种。
⑤Linux具有丰富的网络功能,在通信和网络方面优于其他操作系统。
⑥Linux采取了许多安全措施,包括对读写进行权限控制、带保护的子系统、审计跟踪、核心授权等。
⑦Linux具有可移植性,能在微型计算机和大型计算机的任何环境和任何平台上运行。
⑧Linux具有标准的兼容性。符合POSIX标准,支持所有相关的ANSI、IS0、IETF、W3C等业界标准。也符合X/OPEN标准,具有完全自由的X Window实现,另外对工业标准的支持也做得非常好。
3.Linux的组成
Linux操作系统由四部分组成:内核、外壳、文件系统和应用程序。
①内核:内核(kernel)是运行程序和管理像磁盘、打印机等硬件设备的核心程序。
②外核:外核(shell)是系统的用户界面,提供了用户与内核进行交互操作的接口。实际上 Shell是一个命令解释器,解释用户命令,送到内核执行。
③文件系统:它支持目前流行的多种文件系统,如FAT、VFAT、EXT2、EXT3、IS09660、 NFS、SMB等。
④应用程序:标准的Linux系统都有一套应用程序的程序集。
4.Novell公司的SUSE Linux
SUSE Linux Enterprise 11是Nove11公司的下一代企业Linux平台,其性能特点如下。
①虚拟化技术。②关键业务数据中心技术。③UNIX移植。④互操作能力。⑤桌面创新。⑥绿色IT。
5.RedHat公司的Linux
Red Hat Enterprise Linux是红帽企业版,最新版本Red Hat Enterprise Linux 5,其性能特点如下。
①自动化战略。红帽企业Linux是红帽Linux自动化战略的一个核心组件,该战略可以创建一个用于自动化的基础框架,包括虚拟化、身份管理、高可用性...
04-18
出国留学网在这里为考生们整理了“2018年9月计算机三级网络技术知识”,希望能帮到大家,想了解更多考试资讯,请关注小编的及时更新哦。
2018年9月计算机三级网络技术知识:网络操作系统
网络操作系统
1、网络操作系统的三大阵营:UNIX、NOVELL公司Netware、Microsoft公司Windows NT
2、单机操作系统的功能:
(1)进程管理:对CPU的管理,在DOS中启动进程机制函数为EXEC在WINDOWS或OS/2中是Createprocess
(2)内存管理:对RAM用户区的管理,DOS中的内存管理运行在实模式下而WINDOWS或OS/2中的运行在保护模式下
(3)文件I/O管理:对硬盘的管理主要涉及文件的保护、保密、、共享等。(文件名柄、FAT、VFAT、HPFS)
3、网络操作系统(NOS):
(1)概述:是网络用户与计算机之间的接口一般具有硬件独立性的特征即独立于具体的硬件平台支持多平台。
(2)概念:能使网络上各个计算机方便而有效的共享网络资源,为用户提供所需要的各种服务的操作系统软件。
(3)功能:使连网的计算机能够方便而有效的共享网络资源,为网络用户提供所需要的各种服务的软件与协议的集合。
(4)任务:屏蔽本地资源与网络资源的差异性、为用户提供各种基本网络服务功能、完成网络共享系统资源的管理、提供网络系统的安全性服务。
4、网络操作系统分为两类:面向任务型NOS与通用型NOS。通用型又可以分为:变形系统与基础级系统。
5、网络操作系统的发展经历了从对等结构与非对等结构演变的过程。
(1)对等结构网络操作系统的特点、优点、缺点、提供服务
(2)非对等结构网络操作系统,将连网结点分为以下两类:1 网络服务器。2 网络工作站。
虚拟盘体可以分为以下三类:专用盘体(分配给不同用户,用户通过网络命令将专用盘体链接到工作站)、共用盘体(具有只读属性,允许多用户同时操作)与共享盘体(具有可读可写属性,允许多用户同时操作)
(3)基于文件服务的网络操作系统,分为两部分:文件服务器(具有分时系统文件管理的全部功能,能为用户提供数据、文件、目录服务)、工作站软件。
6、局域网软硬件的典型构成
典型的局域网可以看成由以下三个部分组成:网络服务器,工作站与通信设备。
7、网络操作系统的基本功能:文件服务、打印服务、数据库服务、通信服务、信息服务、分布式服务、网络管理服务、Internet/Internet服务(分别用一句话总结其特点)
8、Windows NT
(1)Windows NT Server是服务器端软件,Windows NT Workstation是客户机端软件
(2)Windows NT的版本不断变化过程中有两个概念始终没有变那就是工作组模型与域模型
(3)域的概念与分类: P94
(4)特点(5个): P94
(5)Windows NT的优缺点 P95
9、Windows 2000
04-18
出国留学网在这里为考生们整理了“2018年9月计算机三级网络技术知识”,希望能帮到大家,想了解更多考试资讯,请关注小编的及时更新哦。
2018年9月计算机三级网络技术知识:服务器操作系统
服务器操作系统
本单元概览
一、网络操作系统的特点。
二、网络操作系统的类型与功能。
三、windows网络操作系统。
四、unix网络操作系统。
五、linux网络操作系统。
一、网络操作系统的特点
1、操作系统定义
最靠近硬件的一层系统软件,是计算机与用户之间的接口。
分为单机操作系统和网络操作系统。
从两个方面说明操作系统:
为应用程序提供运行环境,为用户提供简单方便的工作界面。
管理计算机资源,使资源利用率更高,使上层的应用程序可以获得比硬件提供的功能更多的支持。
操作系统的管理功能:进程管理、内存管理、文件系统、设备I/O。
进程管理:进程是指将执行的程序。操作系统提供了一种启动进程的机制。在DOS中用EXEC函数。在Windows和OS/2中用Createprocess,该代码存储在操作系统的内核KERNEL32.DLL文件中。
内存管理:为每一个应用程序分配所必须的内存空间,而不占用其他应用程序的内存。DOS运行于实模式下。只有1MB的内存编址。Windows运行于保护模式下,可以使用扩展内存,如果实内存不够,还要提供虚拟内存。并能采取某些步骤阻止应用程序访问不属于它的内存。
文件系统:在DOS中,称作文件表(FAT);在Windows里,称作虚拟文件表(VFAT);在OS/2中称作高性能文件系统(HPFS)。
设备I/O 来源:考试大网
操作系统的组件:
• 驱动程序:是最底层的,直接控制和监视各类硬件的部分
• 内核:核心部分,负责提供基础性、结构性功能
• 接口库:一系列特殊程序库,职责是将系统提供的服务包装成应用程序能够使用的应用编程接口(API)
• 外围组件:以上3类外的其他部分,用于提供特定高级服务的组件。
这些组件在操作系统中的不同布局形成了操作系统的几种结构。
• 简单结构:如MS-DOS
• 内核结构:分为单内核、微内核、外核等。如:unix、linux、windows等为单内核。
网络操作系统除具有单机操作系统功能(进程、文件、内存、I/O设备)外,还具有网络通信,并提供网络服务功能的操作系统。
二、网络操作系统的类型与功能
1、网络操作系统的基本任务:屏蔽本地资源与网络资源的差异,为用户提供各种基本的网络服务功能,完成网络共享系统资源的管理,并提供网络系统的安全性服务。
2、典型的网络操作系统具有硬件独立的特征,为此,Microsoft公司提出了HAL(硬件抽象层)的概念。
3、网络操作系统的分类:专用型NOS,通用型NOS。通用型NOS分为变形级系统、基础级系统。
专用的NOS:为某种特定网...
01-05
2017年计算机等级考试已经结束,出国留学网为考生们整理了2018年计算机等级考试四级操作系统原理教材目录,希望有所帮助,想了解更多资讯,请关注我们,小编会第一时间更新哦。
2018年计算机等级考试四级操作系统原理教材目录

简介
书名:全国计算机等级考试四级教程操作系统原理(2018年版)
作者:教育部考试中心
出版社:高等教育出版社
出版时间:2017年11月
ISBN:9787040488654
定价:32.00元
目录
第1章 操作系统概论
1.1 操作系统的概念
1.1.1 计算机系统
1.1.2 操作系统的定义
1.1.3 操作系统的特征
1.1.4 研究操作系统的观点
1.1.5 操作系统的功能
1.2 操作系统的发展
1.2.1 手工操作
1.2.2 监控程序(早期批处理)
1.2.3 多道批处理
1.2.4 分时系统
1.2.5 UNIX通用操作系统
1.2.6 个人计算机操作系统
1.2.7 Android操作系统
1.3 操作系统分类
1.3.1 批处理操作系统
1.3.2 分时系统
1.3.3 实时操作系统
1.3.4 嵌入式操作系统
1.3.5 个人计算机操作系统
1.3.6 网络操作系统
1.3.7 分布式操作系统
1.3.8 智能卡操作系统
1.4 操作系统结构
1.4.1 整体式结构
1.4.2 层次结构
1.4.3 微内核(客户机服务器)结构
第2章 操作系统运行机制
2.1 中央处理器(CPU)
2.1.1 CPU的构成与基本工作方式
2.1.2 特权指令和非特权指令
2.1.3 处理器的状态
2.1.4 程序状态字PSW
2.2 存储体系
2.2.1 存储器的层次结构
2.2.2 存储保护
2.3 中断与异常机制
2.3.1 中断与异常的概念
2.3.2 中断系统
2.3.3 中断优先级与中断屏蔽
2.4 系统调用
2.4.1 系统调用简介
2.4.2 系统调用的处理过程
2.5 I/O技术
2.6 时钟
第3章 进程线程模型
3.1 多道程序设计...
12-20
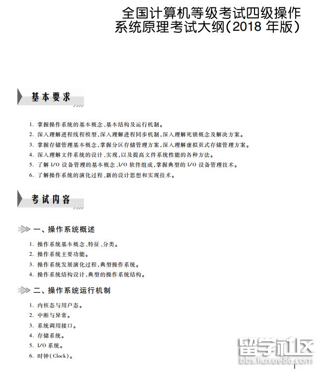
2017年计算机等级考试已经结束,出国留学网为考生们准备了2018年四级操作系统原理考试大纲,希望能帮到大家,想了解更多资讯,请关注我们,小编会第一时间更新哦。
2018年四级操作系统原理考试大纲



出国留学网计算机等级考试栏目推荐:
考友们都准备好2018年统计师考试了吗?本文“2018年初级统计师《基础知识》要点:计算机操作系统”,跟着出国留学网来了解一下吧。要相信只要自己有足够的实力,无论考什么都不会害怕!
2018年初级统计师《基础知识》要点:计算机操作系统
计算机操作系统网络应用
掌握互联网信息浏览的含义;掌握浏览网站的操作;掌握电子邮件的使用;掌握 网络邻居的使用。
熟悉计算机网络系统的定义,网络系统的基本组成和分类—广域网和局域网;熟悉连接Internet的三种主要方式—拨号连接、专线连接、分组网或帧中继连接。
了解因特网(Internet)的概念;了解Intranet的含义及其与Internet的区别;了解电子邮件和即时通讯的含义。
计算机操作系统网络应用
掌握互联网信息浏览的含义;掌握浏览网站的操作;掌握电子邮件的使用;掌握 网络邻居的使用。
熟悉计算机网络系统的定义,网络系统的基本组成和分类—广域网和局域网;熟悉连接Internet的三种主要方式—拨号连接、专线连接、分组网或帧中继连接。
了解因特网(Internet)的概念;了解Intranet的含义及其与Internet的区别;了解电子邮件和即时通讯的含义。
计划完成程度相对指标
计划完成程度相对指标是某一时期实际完成的指标数值与计划指标数量对比的结果。一般用百分数表示。
计划完成程度相对指标=实际完成的指标数值/计划指标数值x100%
①计划完成相对指标的一般应用
②还可计算计划时期某一段累计完成数占全计划的百分比,即进行进度分析。
计划完成相对数=累计至报告期止完成数/全部计划数×100%
③长期计划任务规定的要求和方法不同,检查长期计划的完成情况有两种方法:
a.累计法:凡是计划指标是按计划期内各年总和规定任务的要求采用累计法计算。
b.水平法:如果计划任务(指标)按期末那一年规定应达到的水平规定, 则采用水平法。
计划完成相对指标的特点:
①对比数为同一总体
②分子分母不能互换
③计算结果视指标性质而定:
a.若指标表现为越高越好,如::产值(量)、劳动生产率值,其值≥1,结果越好。
b.若指标表现为越低越好,如:费用、消耗、成本,其值≤1,结果越好。
c.基建投资额、工资等,其值=1,结果越好。
出国留学网统计师考试推荐>>>
操作系统推荐访问