出国留学网专题频道教师资格证考试真题答案栏目,提供与教师资格证考试真题答案相关的所有资讯,希望我们所做的能让您感到满意!
11-05
2018下半年教师资格证考试时间11月3日,小编第一时间更新2018下半年中学教师资格证《高中信息技术》考试真题答案,欢迎查阅,希望帮到您!祝您顺利通过考试!
2018下半年教师资格证《高中信息技术》考试真题答案
参考答案
一、单项选择题
1.答案:A。便于管理网络账号
2.答案:C。人工智能
3.答案:B。截取、中断、篡改、伪造
4.答案:B.1/4
5.答案:暂缺。
6.答案:B,不轻易打开短信中的链接
7.答案:暂缺
8.答案:暂缺。
9.答案:暂缺。
10.答案:C。裁剪部分声音信息。
11.答案:D。91
12.答案:A。132.12.64.0
13.答案:暂缺
14.答案:暂缺
15.答案:暂缺
推荐阅读:
11-05
2018下半年教师资格证考试时间11月3日,小编第一时间更新2018下半年中学教师资格证《高中美术》考试真题答案,欢迎查阅,希望帮到您!祝您顺利通过考试!
2018下半年教师资格证《高中美术》考试真题答案
参考答案
一、单项选择题
1.答案:D。材质与肌理
2.答案B。
3.答案B。文同
4.答案A。朱耷
5.答案:C。工笔
6.答案:A。乔托
7.答案D。夏加尔
8.答案A。立体主义一莱热
9.答案:D。后现代主义
10.答案C。木雕
11.答案A。颞骨
12.答案B。室内设计
13.答案:D。创立两种以上的书体或篆刻形式形成自己的风格
14.答案:C。摄影/摄像、电脑绘画/电脑设计
15.答案B。工艺
16.答案A。文化资源的开发与利用
17.答案D。范例教学
18.答案A。演示法
19.答案:D。学习中国画山石的两种皴法,能够基本表现山石的组合关系
20.答案:B。围绕关键问题,指引学生分组探究,并和学生进行讨论
21.答案:B。情景式教学
22.答案A。比较法
23.答案:B。校本课程
24.答案:C。合作学习
25.答案:B。同伴评价
26.答案:C。预防作用
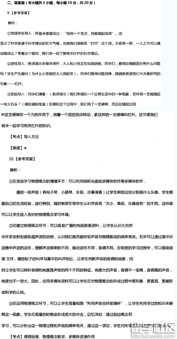
二、简答题
27.参考答案
(1)点彩派又称新印象主义、分色主义或分割主义。。
(2)在印象主义之后,19世纪80年代的法国出现了“新印象主义”画派。这派画家根据光学科学的色彩分割理论进行创作,不在调色板上调混颜色,而是将各种纯色的小点并置在画布上,以取得印象主义所追求的光感和色感。。在创作时不仅应用光线的分析和视觉的生理特征,以达到最高纯度和新鲜的色调,造成明亮辉映的画面。而且,在画面上更进一步表现明朗的秩序观念。
(3)其基本特征是重科学、重和谐、重理性。
(4)代表人物修拉、西涅克,代表作:修拉《大碗岛星期日的下午》;。西涅克理论专著代表有《从德拉克罗瓦到新印象主义》、绘画作品《马赛港的入口》。
28.参考答案
(1)根据所授课的教学目标选择教学方法;
(2)根据所教学生实际特点选择教学方法;
(3)根据所处教学环境选择教学方法;。
(4)根据教师自身素质选择教学方法。
29.参考答案
(1)积极参与美术鉴赏活动。
(2)懂得美术鉴赏的基本方法,恰当使用美术术语(如形状、色彩、空间、材质等)以自己的观点采用一种或多种方法描述、分析、解释和评价艺术作品,并与他人进行交流。。
(3)运用多种方法或利用现代信息技术收集美术的有关信息。
(4)知道重要的美术家及其代表作品,了解...
11-05
2018下半年教师资格证考试时间11月3日,小编第一时间更新2018下半年中学教师资格证《高中音乐》考试真题答案,欢迎查阅,希望帮到您!祝您顺利通过考试!
2018下半年教师资格证《高中音乐》考试真题答案
参考答案
单项选择题
1.答案:B。调主音相同
2.答案:B。对唱
3.答案:暂缺
4.答案:D。逆行
5.答案:A。对比
6.答案:B。钟磬之乐
7.答案:D。聂耳的《义勇军进行曲》
8.答案:A。谷建芬
9.答案:D。托卡塔
10.答案:A。田秧山歌
11.答案:暂缺
12.答案:D。牡丹亭
13.答案:C。《江姐》
14.答案:暂缺
15.答案:A。第一乐章
16.答案:D。罗西尼《塞维利亚的理发师》
17.答案:B。《战争安魂曲》
18.答案:C。具体音乐
19.答案:B。缅甸
20.答案:B。探戈
21.答案:D。唐代
22.答案:B。柯达伊
23.答案:C。形式主义
24.答案:C。用五线谱记录音乐
25.答案:B。理解
26.答案:C。合作能力
27.答案:D。
28.答案:C。歌词、旋律与伴奏
29.答案:A。拉弦乐器
30.答案:B。命题创作
音乐编创题
31.【参考答案】
音乐作品分析题
32.【参考答案】
(1)该曲的曲式结构图示为
(2)该曲的曲式结构为一部曲式
(3)该乐曲为e和声小调。
(4)乐曲一共包含两种伴奏织体,分别是半分解和弦以及柱式和弦。
推荐阅读:
11-05
2018下半年教师资格证考试时间11月3日,小编第一时间更新2018下半年中学教师资格证《高中地理》考试真题答案,欢迎查阅,希望帮到您!祝您顺利通过考试!
2018下半年教师资格证《高中地理》考试真题答案
参考答案
单选诜择题
1.答案:C。③
2.答案:D。大比例尺地图
3.答案:D。正轴圆锥投影
4.答案:D。丘陵
5.答案:B。乙
6.答案:D。古生代,中生代
7.答案:A。拓扑关系
8.答案:C。东南地区
9.答案:A。背斜谷
10.答案:D。旱涝灾害
11.答案:C②③
12.答案:B。③
13.答案:B。②①③
14.答案:D。岩溶地貌
15.答案:A。原料
16.答案:D。市场
教师资格证考试栏目为您推荐:
2018年教师资格证报名>>>
<...
11-05
2018下半年教师资格证考试时间11月3日,小编第一时间更新2018下半年中学教师资格证《高中政治》考试真题答案,欢迎查阅,希望帮到您!祝您顺利通过考试!
2018下半年教师资格证《高中政治》考试真题答案
参考答案
一、单项选择题
1.答案:B。绝对性评价
2.答案D.信息化资源
3.答案A学生在完成本学科课程学习后的学业成就表现
4.答案B。共商共建共享
5.答案:C。维护居民的资金安全
6.答案:B①②③
7.答案:A。①②
8.答案A。提高企业职工最低工资标准
9.答案:A,流通手段
10.答案A。①②
11.答案:C。②③
12.答案D,通过社情民意反映制度参与民主决策
13.答案A.①②
14.答案C。②①
15.答案A。中国坚定地维护国家利益
16.答案:D。优秀文化能丰富人的精神世界
17.答案C。②①
18.答案:C。①④
19.答案:D,③④
21.答案D。②①④
22.答案:C。②③
23.答案:B。①④
24.答案C。实践的客观物质性
25.答案D。矛盾具有特殊性,不同的事物具有不同的矛盾
26.答案B。①③
27.答案:A。①②
28.答案B。附肯定的生效条件
29.答案A。是平等主体之间的民事法律关系
30.答案D,抗辩权
二、简答题
31、①改府需要积极覆行组织社会主义经济建设职能,加强宏观调控、市场监管,深入摧进企业、财税等领域改革,继续实施积极的财政政策,营造稳定的经济环境,支持高新产业、促进绿色发展,积极利用外资、扩大对外投资等,为供给側结构性改革提供重要助力。
教师资格证考试栏目为您推荐:
...
11-05
2018下半年教师资格证考试时间11月3日,小编第一时间更新2018下半年中学教师资格证《高中历史》考试真题答案,欢迎查阅,希望帮到您!祝您顺利通过考试!
2018下半年教师资格证《高中历史》考试真题答案
参考答案
一、单项选择题
1.答案:C。河姆渡遗址
2答案D。汉武帝
3答案A。祖逖北伐
4答案B。①《沟洫志》②《齐民要术》④《氾胜之书》
5答案A。明经、进士
6答案:B。《多宝塔碑》
7答案:A。城市商品经济的发展
8答案D。原辽、金统治下的汉族人及契丹、女真族人
9答案:C。王阳明
10.答案D.中国市场开放程度有限
11.答案B。戊戌变法
12.答案D。遵义会议
13.答案C。全民抗战时期
14.答案B。集中主要力量发展重工业
15.答案:D。“863计划
16答案D。希腊文明对明的影响深远
17答案A。文艺复兴
18.答案B。白银
19.答案B。无限潜艇战
20.答案A。甘地主义
21.答案C。“冷战”开始时的局势
22.答案:B。赫鲁晓夫
23.答案B。一切历史都是当代史
24.答案D。清朝
25.答案C.0.4-06
二、简答题
26.内战前夕南北双方属于两种不同的经济制度,北方寓于资本主义工商业经济,南方禹于奴隶制种植园经济。奴隶制的存废问题是南北双方矛盾的焦点。教师提供具体表现在:
在劳动力方面,北方需要大量自由劳动力,南方需要大量奴隶从事生产。
在原料方面,北方需要大量工业原料,南方反而想把大量原料输往英法。
在市场方面,北方需要提高关税,以保护国内工商业,南方希望降低关税。
对于奴隶制,北方坚决反对奴隶制扩展到西部,南方要求把奴隶制扩展到西部。
11-08
2016教师资格考试已经结束,出国留学网教师资格证考试频道为您整理:初中历史2016下半年教师资格证考试真题答案,希望考生们能在2016年下半年教师资格证考试中都能取得好成绩!
初中历史2016下半年教师资格证考试真题答案
一、单项选择题
1、B
2、C
3、A
4、C
5、C
6、B
7、A
8、D
9、B
10、B
11、A
12、C
13、B
14、C
15、B
16、D
17、A
18、D
19、C
20、A
21、A
22、C
23、D
24、A
25、A
教师资格证考试栏目推荐:
2016秋季教师资格认定公告汇总 ...11-08
2016教师资格考试已经结束,出国留学网教师资格证考试频道为您整理:初中化学2016下半年教师资格证考试真题答案,希望考生们能在2016年下半年教师资格证考试中都能取得好成绩!
初中化学2016下半年教师资格证考试真题答案
一、单项选择题
1、D
2、B
3、B
4、A
5、C
6、C
7、D
8、A
9、B
10、D
11、B
12、A
13、C
14、D
15、A
16、B
17、C
18、C
19、D
20、D



教师资格证考试栏目推荐:
...11-08
2016教师资格考试已经结束,出国留学网教师资格证考试频道为您整理:2016年下半年初中物理教师资格证考试真题答案,希望考生们能在2016年下半年教师资格证考试中都能取得好成绩!
2016年下半年初中物理教师资格证考试真题答案
一、单项选择题
1、D
2、D
3、略
4、略
5、D
6、略
7、B
8、A

教师资格证考试栏目推荐:
11-08
2016教师资格考试已经结束,出国留学网教师资格证考试频道为您整理:2016年下半年初中英语教师资格证考试真题答案,希望考生们能在2016年下半年教师资格证考试中都能取得好成绩!
2016年下半年初中英语教师资格证考试真题答案
一、单项选择题
1、C
2、D
3、D
4、D
5、B
6、A
7、C
8、C
9、D
10、D
11、C
12、A
13、B
14、A
15、D
16、A
17、D
18、B
19、C
20、C
21、D
22、A
23、C
24、A
25、D

教师资格证考试栏目推荐:
教师资格证考试真题答案推荐访问