出国留学网专题频道教师资格高中数学真题答案栏目,提供与教师资格高中数学真题答案相关的所有资讯,希望我们所做的能让您感到满意!
03-13
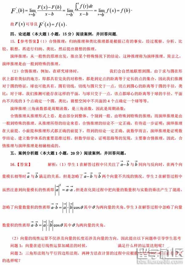
2017上半年教师资格证考试在3月11日已经圆满结束,出国留学网教师资格考试栏目为大家整理“2017上半年教师资格高中数学考试真题答案(图片版)”,希望对考生能有帮助,请继续关注我们网站的更新。
教师资格证考试栏目为您推荐:
教师资格证说课稿
教师资格证面试题库
教师资格合格证明有效期限
2017年教师资格考试笔试合格分数线
与教师资格高中数学真题答案相关的教师资格考试试题及答案
教师资格高中数学真题答案推荐访问
搜索更多内容
教师资格高中数学真题答案相关推荐
编辑推荐
热点推荐