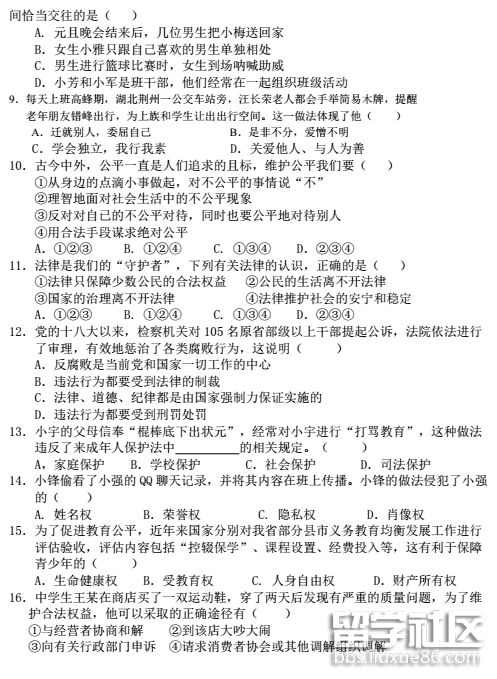
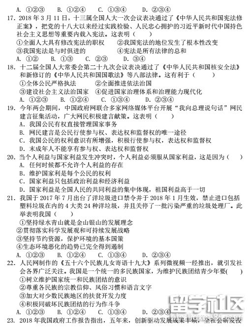
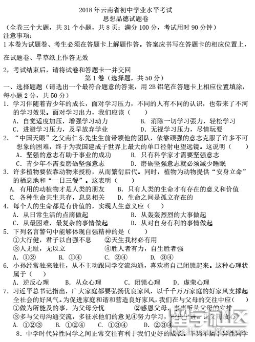
出国留学网专题频道文山中考政治真题栏目,提供与文山中考政治真题相关的所有资讯,希望我们所做的能让您感到满意!
07-28
06-15
爱拼才会赢,相信自己。出国留学网中考频道第一时间为您公布文山中考政治真题及答案2017,希望对您有所帮助,欢迎您访问出国留学网浏览更多中考资讯,了解最新信息请按CTRL F5刷新页面。更多文山中考分数线、文山中考成绩查询、文山中考志愿填报、文山中考录取查询信息等信息请关注我们网站的更新!
| 2017文山中考政治真题及答案发布入口 |
以下是文山2017年全部科目的试题发布入口:
06-15
成功的果实需要辛勤的汗水来浇灌。出国留学网中考频道第一时间为您发布2017年文山中考政治真题及答案,希望对您有所帮助,欢迎您访问出国留学网浏览更多中考资讯,了解最新信息请按CTRL F5刷新下面链接。更多文山中考分数线、文山中考成绩查询、文山中考志愿填报、文山中考录取查询信息等信息请关注我们网站的更新!
| 2017文山中考政治真题及答案发布入口 |
以下是文山2017年全部科目的试题发布入口:
06-15
坚持不懈,永不放弃。出国留学网中考频道第一时间为您公布2017文山中考政治真题及答案,希望对您有所帮助,欢迎您访问出国留学网浏览更多中考资讯,了解最新信息请按CTRL F5刷新页面。更多文山中考分数线、文山中考成绩查询、文山中考志愿填报、文山中考录取查询信息等信息请关注我们网站的更新!
| 2017文山中考政治真题及答案发布入口 |
以下是文山2017年全部科目的试题发布入口:
花有重开日,人无再少年。出国留学网中考频道第一时间为您公布文山中考政治真题及答案2016,希望对您有所帮助,欢迎您访问出国留学网查看更多中考资讯,了解最新信息请按CTRL F5刷新页面。更多文山中考分数线、文山中考成绩查询、文山中考志愿填报、文山中考录取查询信息等信息请关注我们网站的更新!
| 2016文山政治中考真题及答案发布入口 |
以下是2016年文山中考各科真题及答案:
| 2016年文山中考真题及答案汇总 | ||
| 科目 | 2016中考真题及答案 | 查看详情 |
我自信,我出色:我拼搏,我成功!出国留学网中考频道的小编会及时为广大考生提供2015年文山中考政治 真题,有需要的考生可以在考题公布后刷新本页面(按ctrl+F5),希望对大家有所帮助。
| 2015文山政治 中考真题发布入口 |
以下是文山2015年全部科目的试题发布入口:
| 地区 | 中考试题 |
细安排,一刻也长,比龙争虎斗谁为豪杰。出国留学网中考频道的小编会及时为广大考生提供2015年文山中考政治真题及答案,有需要的考生可以在考题公布后刷新本页面(按ctrl+F5),希望对大家有所帮助。
| 2015文山政治中考试题及答案发布入口 |
以下是文山2015年全部科目的试题发布入口:
| 地区 | 中考试题 |
文山中考政治真题推荐访问